Yang Mei, Jian Lan, Fan Wei, Chen Xing, Zou Huan, Huang Yanming, Chen Xiaofan, Zhou Yuan-Guo, Yuan Rongdi
Department of Ophthalmology, Xinqiao Hospital, Army Medical University, 183 Xinqiao Zhengjie, Shapingba District, Chongqing, 400037, People's Republic of China.
The Molecular Biology Center, State Key Laboratory of Trauma, Burn and Combined Injury, Research Institute of Surgery and Daping Hospital, Army Medical University, 10 Changjiang Zhilu, Chongqing, 400042, People's Republic of China.
Cell Biosci. 2021 Aug 11;11(1):158. doi: 10.1186/s13578-021-00670-w.
In the central nervous system (CNS), three types of myelin-associated inhibitors (MAIs) exert major inhibitory effects on nerve regeneration: Nogo-A, myelin-associated glycoprotein (MAG), and oligodendrocyte-myelin glycoprotein (OMgp). MAIs have two co-receptors, Nogo receptor (NgR) and paired immunoglobulin-like receptor B (PirB). Existing studies confirm that inhibiting NgR only exerted a modest disinhibitory effect in CNS. However, the inhibitory effects of PirB on nerve regeneration after binding to MAIs are controversial too. We aimed to further investigate the effect of PirB knockdown on the neuroprotection and axonal regeneration of retinal ganglion cells (RGCs) after optic nerve injury in rats.
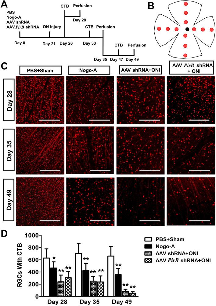
The differential expression of PirB in the retina was observed via immunofluorescence and western blotting after 1, 3, and 7 days of optic nerve injury (ONI). The retina was locally transfected with adeno-associated virus (AAV) PirB shRNA, then, the distribution of virus in tissues and cells was observed 21 days after AAV transfection to confirm the efficiency of PirB knockdown. Level of P-Stat3 and expressions of ciliary neurotrophic factor (CNTF) were detected via western blotting. RGCs were directly labeled with cholera toxin subunit B (CTB). The new axons of the optic nerve were specifically labeled with growth associated protein-43 (GAP43) via immunofluorescence. Flash visual evoked potential (FVEP) was used to detect the P1 and N1 latency, as well as N1-P1, P1-N2 amplitude to confirm visual function.
PirB expression in the retina was significantly increased after ONI. PirB knockdown was successful and significantly promoted P-Stat3 level and CNTF expression in the retina. PirB knockdown promoted the regeneration of optic nerve axons and improved the visual function indexes such as N1-P1 and P1-N2 amplitude.
PirB is one of the key molecules that inhibit the regeneration of the optic nerve, and inhibition of PirB has an excellent effect on promoting nerve regeneration, which allows the use of PirB as a target molecule to promote functional recovery after ONI.
在中枢神经系统(CNS)中,三种髓磷脂相关抑制因子(MAIs)对神经再生发挥主要抑制作用:Nogo-A、髓磷脂相关糖蛋白(MAG)和少突胶质细胞髓磷脂糖蛋白(OMgp)。MAIs有两种共同受体,即Nogo受体(NgR)和配对免疫球蛋白样受体B(PirB)。现有研究证实,仅抑制NgR在中枢神经系统中仅产生适度的去抑制作用。然而,PirB与MAIs结合后对神经再生的抑制作用也存在争议。我们旨在进一步研究敲低PirB对大鼠视神经损伤后视网膜神经节细胞(RGCs)的神经保护和轴突再生的影响。
在视神经损伤(ONI)1、3和7天后,通过免疫荧光和蛋白质印迹法观察视网膜中PirB的差异表达。用腺相关病毒(AAV)PirB shRNA对视网膜进行局部转染,然后在AAV转染21天后观察病毒在组织和细胞中的分布,以确认PirB敲低的效率。通过蛋白质印迹法检测P-Stat3水平和睫状神经营养因子(CNTF)的表达。用霍乱毒素B亚基(CTB)直接标记RGCs。通过免疫荧光用生长相关蛋白-43(GAP43)特异性标记视神经的新生轴突。用闪光视觉诱发电位(FVEP)检测P1和N1潜伏期以及N1-P1、P1-N2振幅,以确认视觉功能。
ONI后视网膜中PirB表达显著增加。PirB敲低成功,并显著提高了视网膜中P-Stat3水平和CNTF表达。PirB敲低促进了视神经轴突的再生,并改善了诸如N1-P1和P1-N2振幅等视觉功能指标。
PirB是抑制视神经再生的关键分子之一,抑制PirB对促进神经再生具有良好效果,这使得PirB可作为促进ONI后功能恢复的靶分子。