Suppr超能文献

甲基转移酶样蛋白 13 介导口腔和头颈部鳞状细胞癌中 Snail 的翻译。

Methyltransferase like 13 mediates the translation of Snail in head and neck squamous cell carcinoma.

机构信息

Center for Translational Medicine, Institute of Precision Medicine, The First Affiliated Hospital, Sun Yat-sen University, Guangzhou, China.

Department of Oral and Maxillofacial Surgery, Hospital of Stomatology, Guanghua School of Stomatology, Sun Yat-sen University, Guangzhou, China.

出版信息

Int J Oral Sci. 2021 Aug 11;13(1):26. doi: 10.1038/s41368-021-00130-8.

Abstract

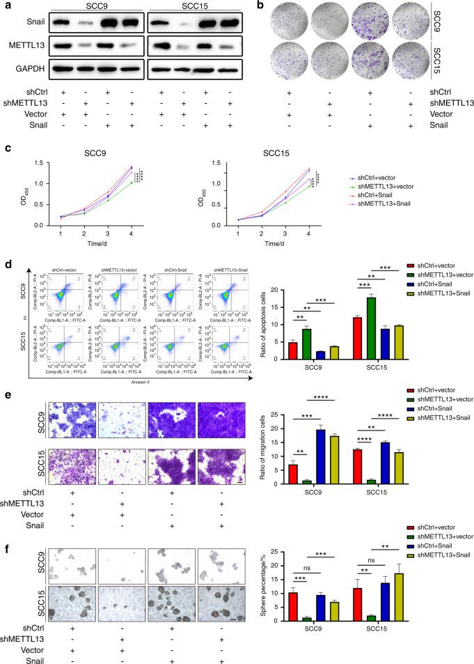
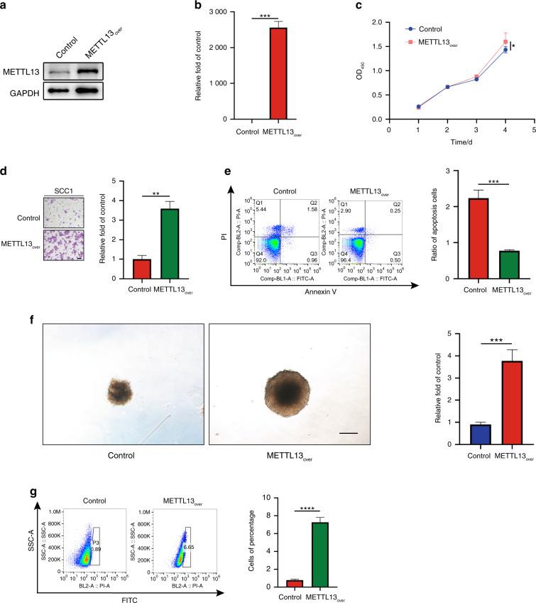
Methyltransferase like 13 (METTL13), a kind of methyltransferase, is implicated in protein binding and synthesis. The upregulation of METTL13 has been reported in a variety of tumors. However, little was known about its potential function in head and neck squamous cell carcinoma (HNSCC) so far. In this study, we found that METTL13 was significantly upregulated in HNSCC at both mRNA and protein level. Increased METTL13 was negatively associated with clinical prognosis. And METTL13 markedly affected HNSCC cellular phenotypes in vivo and vitro. Further mechanism study revealed that METTL13 could regulate EMT signaling pathway by mediating enhancing translation efficiency of Snail, the key transcription factor in EMT, hence regulating the progression of EMT. Furthermore, Snail was verified to mediate METTL13-induced HNSCC cell malignant phenotypes. Altogether, our study had revealed the oncogenic role of METTL13 in HNSCC, and provided a potential therapeutic strategy.

摘要

甲基转移酶样蛋白 13(METTL13)是一种甲基转移酶,参与蛋白质结合和合成。已有报道称 METTL13 在多种肿瘤中上调。然而,迄今为止,人们对其在头颈部鳞状细胞癌(HNSCC)中的潜在功能知之甚少。在这项研究中,我们发现 METTL13 在 HNSCC 中无论是在 mRNA 水平还是在蛋白水平均显著上调。METTL13 的增加与临床预后不良呈负相关。METTL13 在体内和体外显著影响 HNSCC 细胞表型。进一步的机制研究表明,METTL13 通过增强 EMT 信号通路中转录因子 Snail 的翻译效率来调节 EMT,从而调节 EMT 的进展。此外,Snail 被证实可介导 METTL13 诱导的 HNSCC 细胞恶性表型。总之,我们的研究揭示了 METTL13 在 HNSCC 中的致癌作用,并为潜在的治疗策略提供了依据。

https://cdn.ncbi.nlm.nih.gov/pmc/blobs/c762/8357922/87809cc1b77c/41368_2021_130_Fig1_HTML.jpg

文献检索

告别复杂PubMed语法,用中文像聊天一样搜索,搜遍4000万医学文献。AI智能推荐,让科研检索更轻松。

立即免费搜索

文件翻译

保留排版,准确专业,支持PDF/Word/PPT等文件格式,支持 12+语言互译。

免费翻译文档

深度研究

AI帮你快速写综述,25分钟生成高质量综述,智能提取关键信息,辅助科研写作。

立即免费体验