Suppr超能文献

KAT2A 介导的 AR 入核促进去势抵抗性前列腺癌对阿比特龙的耐药性。

KAT2A-mediated AR translocation into nucleus promotes abiraterone-resistance in castration-resistant prostate cancer.

机构信息

Department of Urology, Union Hospital, Tongji Medical College, Huazhong University of Science and Technology, Wuhan, 430022, China.

Department of Emergency Surgery, Union Hospital, Tongji Medical College, Huazhong University of Science and Technology, Wuhan, 430022, China.

出版信息

Cell Death Dis. 2021 Aug 12;12(8):787. doi: 10.1038/s41419-021-04077-w.

Abstract

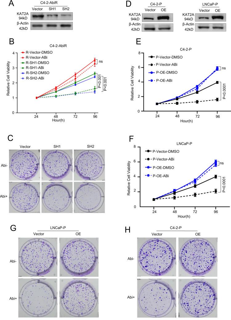
Abiraterone, a novel androgen synthesis inhibitor, has been approved for castration-resistant prostate cancer (CRPC) treatment. However, most patients eventually acquire resistance to this agent, and the underlying mechanisms related to this resistance remain largely unelucidated. Lysine acetyltransferase 2 A (KAT2A) has been reported to enhance transcriptional activity for certain histone or non-histone proteins through the acetylation and post-translational modification of the androgen receptor (AR). Therefore, we hypothesised that KAT2A might play a critical role in the resistance of prostate tumours to hormonal treatment. In this study, we found that KAT2A expression was increased in abiraterone-resistant prostate cancer C4-2 cells (C4-2-AbiR). Consistently, elevated expression of KAT2A was observed in patients with prostate cancer exhibiting high-grade disease or biochemical recurrence following radical prostatectomy, as well as in those with poor clinical survival outcomes. Moreover, KAT2A knockdown partially re-sensitised C4-2-AbiR cells to abiraterone, whereas KAT2A overexpression promoted abiraterone resistance in parental C4-2 cells. Consistent with this finding, KAT2A knockdown rescued abiraterone sensitivity and inhibited the proliferation of C4-2-AbiR cells in a mouse model. Mechanistically, KAT2A directly acetylated the hinge region of the AR, and induced AR translocation from the cytoplasm to the nucleus, resulting in increased transcriptional activity of the AR-targeted gene prostate specific antigen (PSA) leading to resistance to the inhibitory effect of abiraterone on proliferation. Taken together, our findings demonstrate a substantial role for KAT2A in the regulation of post-translational modifications in AR affecting CRPC development, suggesting that targeting KAT2A might be a potential strategy for CRPC treatment.

摘要

阿比特龙是一种新型雄激素合成抑制剂,已被批准用于治疗去势抵抗性前列腺癌(CRPC)。然而,大多数患者最终会对该药物产生耐药性,而与之相关的耐药机制在很大程度上仍未阐明。赖氨酸乙酰转移酶 2A(KAT2A)已被报道通过雄激素受体(AR)的乙酰化和翻译后修饰来增强某些组蛋白或非组蛋白蛋白的转录活性。因此,我们假设 KAT2A 可能在前列腺肿瘤对激素治疗的耐药性中发挥关键作用。在这项研究中,我们发现阿比特龙耐药的前列腺癌细胞 C4-2 中 KAT2A 的表达增加(C4-2-AbiR)。一致地,在经历根治性前列腺切除术后表现出高级别疾病或生化复发的前列腺癌患者中,以及在临床预后不良的患者中,观察到 KAT2A 的表达升高。此外,KAT2A 敲低部分使 C4-2-AbiR 细胞对阿比特龙重新敏感,而 KAT2A 过表达则促进了亲本 C4-2 细胞对阿比特龙的耐药性。与此一致的是,KAT2A 敲低挽救了 C4-2-AbiR 细胞对阿比特龙的敏感性,并抑制了 C4-2-AbiR 细胞在小鼠模型中的增殖。在机制上,KAT2A 直接乙酰化 AR 的铰链区,并诱导 AR 从细胞质向细胞核易位,导致 AR 靶向基因前列腺特异性抗原(PSA)的转录活性增加,从而导致对阿比特龙抑制增殖作用的耐药性。总之,我们的研究结果表明 KAT2A 在调节影响 CRPC 发展的 AR 的翻译后修饰方面发挥了重要作用,表明靶向 KAT2A 可能是治疗 CRPC 的一种潜在策略。

https://cdn.ncbi.nlm.nih.gov/pmc/blobs/f2c8/8357915/b54731420b73/41419_2021_4077_Fig1_HTML.jpg

文献AI研究员

20分钟写一篇综述,助力文献阅读效率提升50倍。

立即体验

用中文搜PubMed

大模型驱动的PubMed中文搜索引擎

马上搜索

文档翻译

学术文献翻译模型,支持多种主流文档格式。

立即体验