Suppr超能文献

重新激活与积极体验相关的腹侧被盖区-杏仁核基底外侧核-伏隔核正反馈回路,可改善慢性应激诱导的奖赏敏感性降低。

Reactivating a positive feedback loop VTA-BLA-NAc circuit associated with positive experience ameliorates the attenuated reward sensitivity induced by chronic stress.

作者信息

Sun Linshan, You Jingjing, Sun Fengjiao, Cui Minghu, Wang Jiangong, Wang Wentao, Wang Dan, Liu Dunjiang, Xu Zhicheng, Qiu Changyun, Liu Bin, Yan Haijing

机构信息

Institute for Metabolic & Neuropsychiatric Disorders, Binzhou Medical University Hospital, 256603, Binzhou, Shandong, China.

Department of Neurology, Binzhou Medical University Hospital, 256603, Binzhou, Shandong, China.

出版信息

Neurobiol Stress. 2021 Jul 24;15:100370. doi: 10.1016/j.ynstr.2021.100370. eCollection 2021 Nov.

Abstract

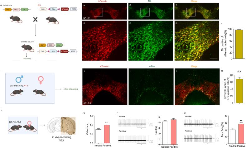
Both genetic predisposition and life events, particularly life stress, are thought to increase the risk for depression. Reward sensitivity appears to be attenuated in major depressive disorder (MDD), suggesting deficits in reward processing in these patients. We identified the VTA-BLA-NAc circuit as being activated by sex reward, and the VTA neurons that respond to sex reward are mostly dopaminergic. Acute or chronic reactivation of this circuit ameliorates the reward insensitivity induced by chronic restraint stress. Our histological and electrophysiological results show that the VTA neuron subpopulation responding to restraint stress, predominantly GABAergic neurons, inhibits the responsiveness of VTA dopaminergic neurons to reward stimuli, which is probably the mechanism by which stress modulates the reward processing neural circuits and subsequently disrupts reward-related behaviours. Furthermore, we found that the VTA-BLA-NAc circuit is a positive feedback loop. Blocking the projections from the BLA to the NAc associated with sex reward increases the excitability of VTA GABAergic neurons and decreases the excitability of VTA dopaminergic neurons, while activating this pathway decreases the excitability of VTA GABAergic neurons and increases the excitability of VTA dopaminergic neurons, which may be the cellular mechanism by which the VTA-BLA-NAc circuit associated with sex reward ameliorates the attenuated reward sensitivity induced by chronic stress.

摘要

遗传易感性和生活事件,尤其是生活压力,都被认为会增加患抑郁症的风险。在重度抑郁症(MDD)中,奖赏敏感性似乎会减弱,这表明这些患者在奖赏处理方面存在缺陷。我们发现腹侧被盖区-杏仁核基底外侧核-伏隔核回路(VTA-BLA-NAc回路)会被性奖赏激活,并且对性奖赏做出反应的VTA神经元大多是多巴胺能神经元。该回路的急性或慢性再激活可改善由慢性束缚应激诱导的奖赏不敏感。我们的组织学和电生理结果表明,对束缚应激做出反应的VTA神经元亚群(主要是γ-氨基丁酸能神经元)会抑制VTA多巴胺能神经元对奖赏刺激的反应性,这可能是应激调节奖赏处理神经回路并随后破坏奖赏相关行为的机制。此外,我们发现VTA-BLA-NAc回路是一个正反馈回路。阻断与性奖赏相关的从杏仁核基底外侧核到伏隔核的投射会增加VTAγ-氨基丁酸能神经元的兴奋性并降低VTA多巴胺能神经元的兴奋性,而激活这条通路会降低VTAγ-氨基丁酸能神经元的兴奋性并增加VTA多巴胺能神经元的兴奋性,这可能是与性奖赏相关的VTA-BLA-NAc回路改善由慢性应激诱导的奖赏敏感性减弱的细胞机制。

https://cdn.ncbi.nlm.nih.gov/pmc/blobs/d2f6/8334743/8d0902fcd6db/gr1.jpg

文献AI研究员

20分钟写一篇综述,助力文献阅读效率提升50倍。

立即体验

用中文搜PubMed

大模型驱动的PubMed中文搜索引擎

马上搜索

文档翻译

学术文献翻译模型,支持多种主流文档格式。

立即体验