Laboratory of Genome Biology, Institute of Molecular Biology and Biotechnology, Adam Mickiewicz University, 61-614 Poznan, Poland.
Departamento de Genética, Fisiología y Microbiología, Facultad de Ciencias Biológicas, Universidad Complutense de Madrid, 28040 Madrid, Spain.
Proc Natl Acad Sci U S A. 2021 Aug 17;118(33). doi: 10.1073/pnas.2021970118.
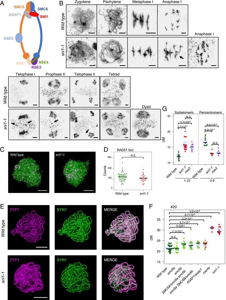
The frequency and distribution of meiotic crossovers are tightly controlled; however, variation in this process can be observed both within and between species. Using crosses of two natural accessions, Col and L, we mapped a crossover modifier locus to semidominant polymorphisms in (), which encodes a component of the SMC5/6 complex. The mutant exhibits a modified pattern of recombination across the genome with crossovers elevated in chromosome distal regions but reduced in pericentromeres. Mutations in result in reduced crossover interference and can partially restore the fertility of a Class I crossover pathway mutant, which suggests that the protein affects noninterfering crossover repair. Therefore, we tested genetic interactions between SNI1 and both RECQ4 and FANCM DNA helicases, which showed that additional Class II crossovers observed in the mutant are FANCM independent. Furthermore, genetic analysis of other SMC5/6 mutants confirms the observations of crossover redistribution made for The study reveals the importance of the SMC5/6 complex in ensuring the proper progress of meiotic recombination in plants.
减数分裂交叉的频率和分布受到严格控制;然而,在不同物种之间和内部都可以观察到这一过程的变化。使用两个自然品系 Col 和 L 的杂交,我们将一个交叉修饰基因座定位到 ()中的半显性多态性上,该基因编码 SMC5/6 复合物的一个组成部分。突变体在整个基因组中表现出重组模式的改变,染色体远端的交叉增加,但着丝粒周围区域的交叉减少。突变导致交叉干扰减少,并可部分恢复 I 类交叉途径突变体的育性,这表明该蛋白影响非干扰性交叉修复。因此,我们测试了 SNI1 与 RECQ4 和 FANCM DNA 解旋酶之间的遗传相互作用,结果表明在 突变体中观察到的额外的 II 类交叉是不依赖于 FANCM 的。此外,对其他 SMC5/6 突变体的遗传分析证实了对 所做的交叉重新分配的观察。该研究揭示了 SMC5/6 复合物在确保植物减数分裂重组的正常进行中的重要性。