Department of Biochemistry, University of Oxford, Oxford OX1 3QU, United Kingdom
Department of Biochemistry, University of Oxford, Oxford OX1 3QU, United Kingdom.
Proc Natl Acad Sci U S A. 2021 Aug 17;118(33). doi: 10.1073/pnas.2022078118.
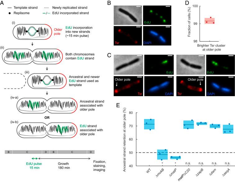
Structural maintenance of chromosomes (SMC) complexes contribute to chromosome organization in all domains of life. In , MukBEF, the functional SMC homolog, promotes spatiotemporal chromosome organization and faithful chromosome segregation. Here, we address the relative contributions of MukBEF and the replication terminus () binding protein, MatP, to chromosome organization-segregation. We show that MukBEF, but not MatP, is required for the normal localization of the origin of replication to midcell and for the establishment of translational symmetry between newly replicated sister chromosomes. Overall, chromosome orientation is normally maintained through division from one generation to the next. Analysis of loci flanking the replication termination region (), which demark the ends of the linearly organized portion of the nucleoid, demonstrates that MatP is required for maintenance of chromosome orientation. We show that DNA-bound β-processivity clamps, which mark the lagging strands at DNA replication forks, localize to the cell center, independent of replisome location but dependent on MukBEF action, and consistent with translational symmetry of sister chromosomes. Finally, we directly show that the older ("immortal") template DNA strand, propagated from previous generations, is preferentially inherited by the cell forming at the old pole, dependent on MukBEF and MatP. The work further implicates MukBEF and MatP as central players in chromosome organization, segregation, and nonrandom inheritance of genetic material and suggests a general framework for understanding how chromosome conformation and dynamics shape subcellular organization.
结构维持染色体 (SMC) 复合物有助于所有生命领域的染色体组织。在 ,MukBEF 是功能性 SMC 同源物,促进时空染色体组织和忠实的染色体分离。在这里,我们研究了 MukBEF 和复制末端 () 结合蛋白 MatP 对染色体组织-分离的相对贡献。我们表明,MukBEF 但不是 MatP,是复制起点正常定位于细胞中部所必需的,并且是新复制的姐妹染色体之间建立翻译对称性所必需的。总体而言,染色体的方向通过从一代到下一代的分裂来正常维持。分析复制终止区域 () 侧翼的基因座,该区域标记线性组织核区的末端,表明 MatP 是维持染色体方向所必需的。我们表明,DNA 结合的 β-连续性夹,标记 DNA 复制叉上的滞后链,定位于细胞中心,独立于复制体位置,但依赖于 MukBEF 作用,与姐妹染色体的翻译对称性一致。最后,我们直接表明,来自前几代的较旧(“不朽”)模板 DNA 链优先被在旧极形成的细胞继承,这依赖于 MukBEF 和 MatP。这项工作进一步表明 MukBEF 和 MatP 是染色体组织、分离和遗传物质非随机继承的核心参与者,并提出了一个理解染色体构象和动力学如何塑造亚细胞组织的一般框架。