Ladero-Auñon Iraia, Molina Elena, Oyanguren Maddi, Barriales Diego, Fuertes Miguel, Sevilla Iker A, Luo Lucy, Arrazuria Rakel, De Buck Jeroen, Anguita Juan, Elguezabal Natalia
Animal Health Department, Basque Institute for Agricultural Research and Development, NEIKER- Basque Research and Technology Alliance (BRTA), Derio, Bizkaia, Spain.
Food Quality and Safety Department, Universidad del País Vasco/Euskal Herriko Unibertsitatea (UPV/EHU), Vitoria, Araba, Spain.
NPJ Vaccines. 2021 Aug 12;6(1):102. doi: 10.1038/s41541-021-00367-8.
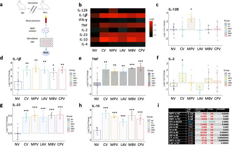
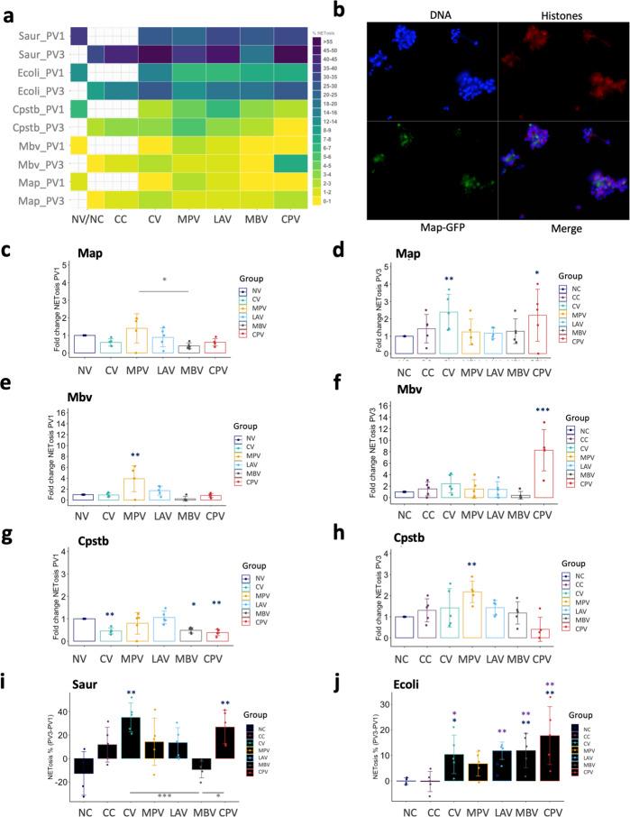
Mycobacterium avium subsp. paratuberculosis (Map) causes paratuberculosis (PTB), a granulomatous enteritis in ruminants that exerts high economic impact on the dairy industry worldwide. Current vaccines have shown to be cost-effective against Map and in some cases confer beneficial non-specific effects against other pathogens suggesting the existence of trained immunity. Although Map infection is mainly transmitted by the fecal-oral route, oral vaccination has not been deeply studied. Therefore, the aim of this study was to compare the oral route with a set of mycobacterial and non-mycobacterial vaccines with a subcutaneously administered commercially available vaccine. Training effects on polymorphonuclear neutrophils (PMNs) and homologous and heterologous in vivo protection against Map were investigated in the rabbit infection model. Oral vaccination with inactivated or live vaccines was able to activate mucosal immunity as seen by elevation of serum IgA and the expression of IL4 in peripheral blood mononuclear cells (PBMCs). In addition, peripheral PMN phagocytosis against Map was enhanced by vaccination and extracellular trap release against Map and non-related pathogens was modified by both, vaccination and Map-challenge, indicating trained immunity. Finally, PBMCs from vaccinated animals stimulated in vitro with Map antigens showed a rapid innate activation cytokine profile. In conclusion, our data show that oral vaccination against PTB can stimulate neutrophil activity and both innate and adaptive immune responses that correlate with protection.
副结核分枝杆菌(Map)可引发副结核病(PTB),这是一种反刍动物的肉芽肿性肠炎,对全球乳制品行业造成巨大经济影响。目前的疫苗已证明对Map具有成本效益,在某些情况下还对其他病原体具有有益的非特异性作用,这表明存在训练有素的免疫力。尽管Map感染主要通过粪-口途径传播,但口服疫苗尚未得到深入研究。因此,本研究的目的是将口服途径与一组分枝杆菌和非分枝杆菌疫苗与皮下注射的市售疫苗进行比较。在兔感染模型中研究了对多形核中性粒细胞(PMN)的训练效果以及对Map的同源和异源体内保护作用。通过血清IgA升高和外周血单核细胞(PBMC)中IL4的表达可以看出,用灭活或活疫苗进行口服疫苗接种能够激活黏膜免疫。此外,疫苗接种增强了外周PMN对Map的吞噬作用,疫苗接种和Map攻击均改变了对Map和非相关病原体的细胞外陷阱释放,表明存在训练有素的免疫力。最后,用Map抗原体外刺激接种疫苗动物的PBMC显示出快速的先天性激活细胞因子谱。总之,我们的数据表明,口服PTB疫苗可以刺激中性粒细胞活性以及与保护相关的先天性和适应性免疫反应。