Louis A. Faillace, MD, Department of Psychiatry and Behavioral Sciences, McGovern Medical School, University of Texas Health Science Center at Houston, Houston, TX, USA.
The Vivian L. Smith Department of Neurosurgery, McGovern Medical School, University of Texas Health Science Center at Houston, Houston, TX, USA.
Mol Psychiatry. 2021 Dec;26(12):7803-7812. doi: 10.1038/s41380-021-01259-y. Epub 2021 Aug 12.
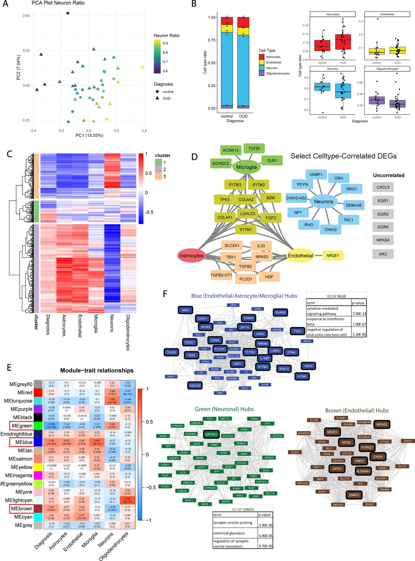
Opioid use disorder (OUD) is a public health crisis in the U.S. that causes over 50 thousand deaths annually due to overdose. Using next-generation RNA sequencing and proteomics techniques, we identified 394 differentially expressed (DE) coding and long noncoding (lnc) RNAs as well as 213 DE proteins in Brodmann Area 9 of OUD subjects. The RNA and protein changes converged on pro-angiogenic gene networks and cytokine signaling pathways. Four genes (LGALS3, SLC2A1, PCLD1, and VAMP1) were dysregulated in both RNA and protein. Dissecting these DE genes and networks, we found cell type-specific effects with enrichment in astrocyte, endothelial, and microglia correlated genes. Weighted-genome correlation network analysis (WGCNA) revealed cell-type correlated networks including an astrocytic/endothelial/microglia network involved in angiogenic cytokine signaling as well as a neuronal network involved in synaptic vesicle formation. In addition, using ex vivo magnetic resonance imaging, we identified increased vascularization in postmortem brains from a subset of subjects with OUD. This is the first study integrating dysregulation of angiogenic gene networks in OUD with qualitative imaging evidence of hypervascularization in postmortem brain. Understanding the neurovascular effects of OUD is critical in this time of widespread opioid use.
阿片类药物使用障碍(OUD)是美国的一个公共卫生危机,每年因过量用药导致超过 5 万人死亡。我们使用下一代 RNA 测序和蛋白质组学技术,在 OUD 患者的布罗德曼 9 区鉴定出 394 个差异表达(DE)编码和长非编码(lnc)RNA 以及 213 个 DE 蛋白。RNA 和蛋白质的变化集中在促血管生成基因网络和细胞因子信号通路。四个基因(LGALS3、SLC2A1、PCLD1 和 VAMP1)在 RNA 和蛋白质水平均失调。对这些差异表达基因和网络进行剖析,我们发现了具有星形胶质细胞、内皮细胞和小胶质细胞相关基因富集的细胞类型特异性效应。加权基因组相关网络分析(WGCNA)揭示了与细胞类型相关的网络,包括涉及血管生成细胞因子信号的星形胶质细胞/内皮细胞/小胶质细胞网络以及涉及突触小泡形成的神经元网络。此外,我们通过离体磁共振成像,鉴定出一部分 OUD 患者的死后大脑中存在血管增多的现象。这是第一项将 OUD 中促血管生成基因网络的失调与死后大脑中血管过度生成的定性成像证据相结合的研究。在阿片类药物广泛使用的时代,了解 OUD 的神经血管效应至关重要。