Suppr超能文献

抗癌治疗介导的血管毒性研究进展及治疗策略新视野

Updates on Anticancer Therapy-Mediated Vascular Toxicity and New Horizons in Therapeutic Strategies.

作者信息

Hsu Po-Yen, Mammadova Aynura, Benkirane-Jessel Nadia, Désaubry Laurent, Nebigil Canan G

机构信息

INSERM UMR 1260, Regenerative Nanomedicine, University of Strasbourg, FMTS (Fédération de Médecine Translationnelle de l'Université de Strasbourg), Strasbourg, France.

出版信息

Front Cardiovasc Med. 2021 Jul 27;8:694711. doi: 10.3389/fcvm.2021.694711. eCollection 2021.

Abstract

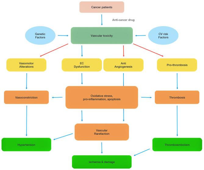
Vascular toxicity is a frequent adverse effect of current anticancer chemotherapies and often results from endothelial dysfunction. Vascular endothelial growth factor inhibitors (VEGFi), anthracyclines, plant alkaloids, alkylating agents, antimetabolites, and radiation therapy evoke vascular toxicity. These anticancer treatments not only affect tumor vascularization in a beneficial manner, they also damage ECs in the heart. Cardiac ECs have a vital role in cardiovascular functions including hemostasis, inflammatory and coagulation responses, vasculogenesis, and angiogenesis. EC damage can be resulted from capturing angiogenic factors, inhibiting EC proliferation, survival and signal transduction, or altering vascular tone. EC dysfunction accounts for the pathogenesis of myocardial infarction, atherothrombosis, microangiopathies, and hypertension. In this review, we provide a comprehensive overview of the effects of chemotherapeutic agents on vascular toxicity leading to hypertension, microvascular rarefaction thrombosis and atherosclerosis, and affecting drug delivery. We also describe the potential therapeutic approaches such as vascular endothelial growth factor (VEGF)-B and prokineticin receptor-1 agonists to maintain endothelial function during or following treatments with chemotherapeutic agents, without affecting anti-tumor effectiveness.

摘要

血管毒性是当前抗癌化疗常见的不良反应,通常由内皮功能障碍引起。血管内皮生长因子抑制剂(VEGFi)、蒽环类药物、植物生物碱、烷化剂、抗代谢药物以及放射治疗都会引发血管毒性。这些抗癌治疗不仅以有益的方式影响肿瘤血管生成,还会损害心脏中的内皮细胞(ECs)。心脏内皮细胞在包括止血、炎症和凝血反应、血管发生和血管生成等心血管功能中起着至关重要的作用。内皮细胞损伤可能是由于捕获血管生成因子、抑制内皮细胞增殖、存活和信号转导,或改变血管张力所致。内皮功能障碍是心肌梗死、动脉粥样硬化血栓形成、微血管病变和高血压发病机制的原因。在本综述中,我们全面概述了化疗药物对血管毒性的影响,这些影响会导致高血压、微血管稀疏、血栓形成和动脉粥样硬化,并影响药物递送。我们还描述了潜在的治疗方法,如血管内皮生长因子(VEGF)-B和前动力蛋白受体-1激动剂,以便在化疗药物治疗期间或之后维持内皮功能,同时不影响抗肿瘤效果。

https://cdn.ncbi.nlm.nih.gov/pmc/blobs/ca73/8353082/2e999d43e2a7/fcvm-08-694711-g0001.jpg

文献AI研究员

20分钟写一篇综述,助力文献阅读效率提升50倍。

立即体验

用中文搜PubMed

大模型驱动的PubMed中文搜索引擎

马上搜索

文档翻译

学术文献翻译模型,支持多种主流文档格式。

立即体验