Department of Microbiology and Immunology, College of Medicine, Seoul National University, Seoul 110799, Korea.
Department of Biomedical Sciences, College of Medicine, Seoul National Universtiy, Seoul 03080, Korea.
J Immunother Cancer. 2021 Aug;9(8). doi: 10.1136/jitc-2021-003180.
Macrophage migration inhibitory factor (MIF) is a pleotropic inflammatory cytokine that is overexpressed in a number of cancer types including most types of human cancer. Inhibition of MIF signaling can restore anticancer immune responses in tumor microenvironments. In this study, we aimed to develop a therapeutic vaccine capable of inhibiting tumor development by inducing anti-MIF immune responses.
We introduced a recombinant (rSmeg-hMIF-hIL-7) vaccine that could deliver a fusion protein of human macrophage migration inhibitory factor (MIF) and interleukin 7, which could act as a target antigen and as an adjuvant of cancer vaccine, respectively. We checked the anticancer potential of the vaccine in a tumor-bearing mouse model.
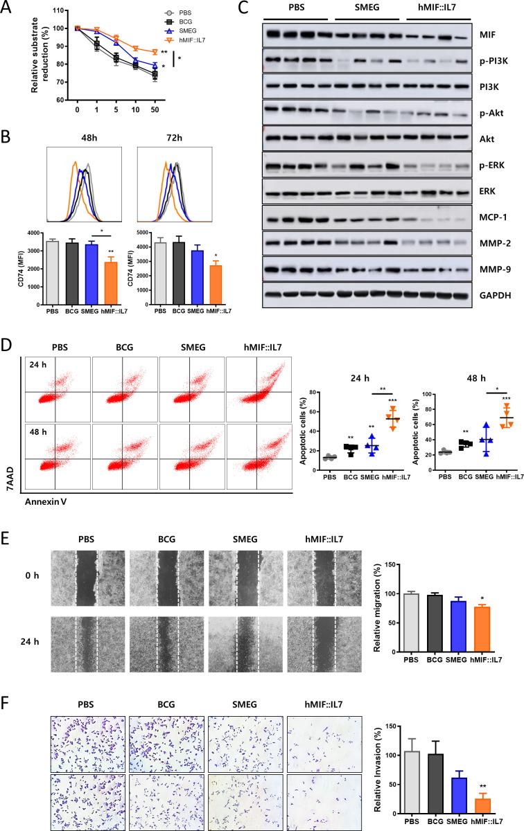
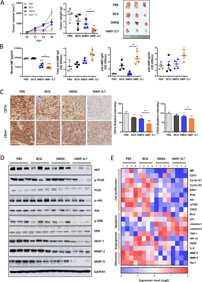
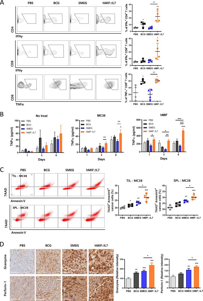
We found that rSmeg-hMIF-hIL-7 showed enhanced oncolytic activity compared with PBS, BCG or Smeg in MC38-bearing mice, and there was an increase in the humoral and cell-mediated immune responses against MIF. rSmeg-hMIF-hIL-7 can also induce a neutralizing effect regarding MIF tautomerase activity in the serum of vaccinated mice. We also found downregulation of MIF, CD74, and CD44, which are related to the MIF signaling pathway and PI3K/Akt and MMP2/9 signaling, which are regulated by MIF in the tumor tissue of rSmeg-hMIF-hIL-7-vaccinated mice, suggesting a significant role of the anti-MIF immune response to rSmeg-hMIF-hIL-7 in its anticancer effect. In addition, rSmeg-hMIF-hIL-7 treatment led to enhanced activation of CD4 and CD8 T cells in the tumor regions of vaccinated mice, also contributing to the anticancer effect. This trend was also found in LLC-bearing and PanO2-bearing mouse models. In addition, rSmeg-hMIF-hIL-7 treatment exerted an enhanced anticancer effect with one of the immune checkpoint inhibitors, the anti-PD-L1 antibody, in a tumor-bearing mouse model.
In conclusion, our data showed that rSmeg-hMIF-hIL-7 exerts a strong antitumor immune response in mice, possibly by inhibiting the MIF-dependent promotion of tumorigenesis by the anti-MIF immune response and via enhanced cytotoxic T cell recruitment into tumor microenvironments. We also found that it also exerted an enhanced anticancer effect with immune checkpoint inhibitors. These results suggest that rSmeg-hMIF-hIL-7 is a potential adjuvant for cancer immunotherapy. This is the first report to prove anticancer potential of immunotherapeutic vaccine targeting immune response against MIF.
巨噬细胞移动抑制因子(MIF)是一种多效性炎症细胞因子,在许多癌症类型中过度表达,包括大多数人类癌症。抑制 MIF 信号可以恢复肿瘤微环境中的抗癌免疫反应。在这项研究中,我们旨在开发一种治疗性疫苗,通过诱导抗 MIF 免疫反应来抑制肿瘤的发展。
我们引入了一种重组(rSmeg-hMIF-hIL-7)疫苗,该疫苗能够递送人巨噬细胞移动抑制因子(MIF)和白细胞介素 7 的融合蛋白,分别作为靶抗原和癌症疫苗的佐剂。我们在荷瘤小鼠模型中检查了疫苗的抗癌潜力。
我们发现,与 PBS、BCG 或 Smeg 相比,rSmeg-hMIF-hIL-7 在 MC38 荷瘤小鼠中表现出增强的溶瘤活性,并且针对 MIF 的体液和细胞介导的免疫反应增加。rSmeg-hMIF-hIL-7 还可以在接种疫苗的小鼠血清中诱导针对 MIF 异构酶活性的中和作用。我们还发现,在 rSmeg-hMIF-hIL-7 接种小鼠的肿瘤组织中,MIF、CD74 和 CD44 的下调与 MIF 信号通路以及由 MIF 调节的 PI3K/Akt 和 MMP2/9 信号通路有关,这表明抗 MIF 免疫反应对 rSmeg-hMIF-hIL-7 的抗癌作用有重要作用。此外,rSmeg-hMIF-hIL-7 治疗导致接种小鼠肿瘤区域的 CD4 和 CD8 T 细胞的激活增强,这也有助于抗癌作用。在 LLC 荷瘤和 PanO2 荷瘤小鼠模型中也发现了这种趋势。此外,rSmeg-hMIF-hIL-7 治疗与免疫检查点抑制剂之一抗 PD-L1 抗体联合使用在荷瘤小鼠模型中发挥了增强的抗癌作用。
总之,我们的数据表明,rSmeg-hMIF-hIL-7 在小鼠中产生强烈的抗肿瘤免疫反应,可能通过抑制 MIF 依赖性促进肿瘤发生的 MIF 免疫反应以及通过增强细胞毒性 T 细胞募集到肿瘤微环境中来实现。我们还发现它与免疫检查点抑制剂联合使用也具有增强的抗癌作用。这些结果表明 rSmeg-hMIF-hIL-7 是癌症免疫治疗的一种潜在佐剂。这是第一个证明针对 MIF 免疫反应的免疫治疗性疫苗具有抗癌潜力的报告。