• 文献检索
  • 文档翻译
  • 深度研究
  • 学术资讯
  • Suppr Zotero 插件Zotero 插件
  • 邀请有礼
  • 套餐&价格
  • 历史记录
应用&插件
Suppr Zotero 插件Zotero 插件浏览器插件Mac 客户端Windows 客户端微信小程序
定价
高级版会员购买积分包购买API积分包
服务
文献检索文档翻译深度研究API 文档MCP 服务
关于我们
关于 Suppr公司介绍联系我们用户协议隐私条款
关注我们

Suppr 超能文献

核心技术专利:CN118964589B侵权必究
粤ICP备2023148730 号-1Suppr @ 2026

文献检索

告别复杂PubMed语法,用中文像聊天一样搜索,搜遍4000万医学文献。AI智能推荐,让科研检索更轻松。

立即免费搜索

文件翻译

保留排版,准确专业,支持PDF/Word/PPT等文件格式,支持 12+语言互译。

免费翻译文档

深度研究

AI帮你快速写综述,25分钟生成高质量综述,智能提取关键信息,辅助科研写作。

立即免费体验

miR-344-5p 通过调节窖蛋白-1 的表达来调节胆固醇诱导的β细胞凋亡和功能障碍。

miR-344-5p Modulates Cholesterol-Induced β-Cell Apoptosis and Dysfunction Through Regulating Caveolin-1 Expression.

机构信息

Department of General Surgery, The Third Xiangya Hospital, Central South University, Changsha, China.

出版信息

Front Endocrinol (Lausanne). 2021 Jul 28;12:695164. doi: 10.3389/fendo.2021.695164. eCollection 2021.

DOI:10.3389/fendo.2021.695164
PMID:34394002
原文链接:https://pmc.ncbi.nlm.nih.gov/articles/PMC8355992/
Abstract

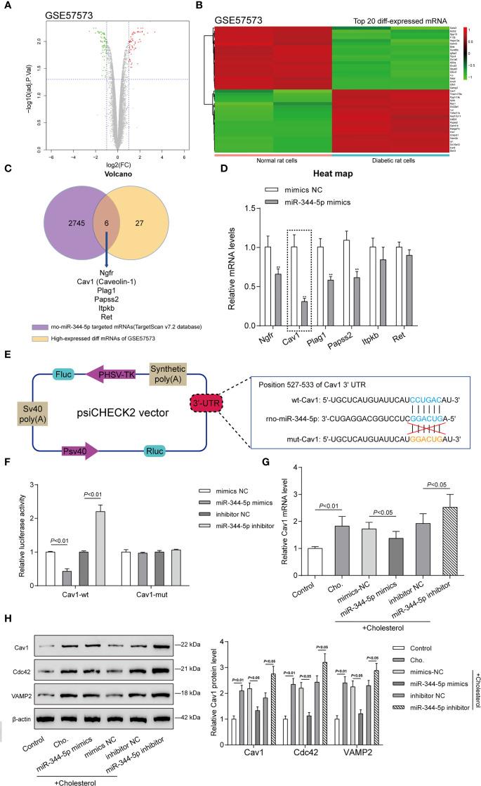
Diabetes is a metabolic disorder induced by the modulation of insulin on glucose metabolism, and the dysfunction and decreased number of islets β-cells are the main causes of T2DM (type 2 diabetes mellitus). Among multiple factors that might participate in T2DM pathogenesis, the critical roles of miRNAs in T2DM and β-cell dysfunction have been reported. Through bioinformatics analyses and literature review, we found that miR-344 might play a role in the occurrence and progression of diabetes in rats. The expression levels of miR-344-5p were dramatically decreased within cholesterol-stimulated and palmitic acid (PA)-induced rats' islet β-cells. In cholesterol-stimulated and PA-induced diabetic β-cell model, cholesterol-caused and PA-caused suppression on cell viability, increase in intracellular cholesterol level, decrease in GSIS, and increase in lip droplet deposition were dramatically attenuated the overexpression of miR-344-5p, whereas aggravated the inhibition of miR-344-5p. miR-344-5p also inhibited cholesterol-induced β-cell death affecting the apoptotic caspase 3/Bax signaling. Insulin receptor downstream MPAK/ERK signaling was involved in the protection of miR-344-5p against cholesterol-induced pancreatic β-cell dysfunction. Moreover, miR-344-5p directly targeted Cav1; Cav1 silencing could partially reverse the functions of miR-344-5p inhibition upon cholesterol-induced β-cell dysfunction, β-cell apoptosis, the apoptotic caspase 3/Bax signaling, and insulin receptor downstream MPAK/ERK signaling. In conclusion, the miR-344-5p/Cav1 axis modulates cholesterol-induced β-cell apoptosis and dysfunction. The apoptotic caspase 3/Bax signaling and MAPK/ERK signaling might be involved.

摘要

糖尿病是一种由胰岛素对葡萄糖代谢的调节引起的代谢紊乱,胰岛β细胞的功能障碍和数量减少是 T2DM(2 型糖尿病)的主要原因。在可能参与 T2DM 发病机制的多种因素中,miRNA 在 T2DM 和β细胞功能障碍中的关键作用已被报道。通过生物信息学分析和文献回顾,我们发现 miR-344 可能在大鼠糖尿病的发生和发展中起作用。胆固醇刺激和棕榈酸(PA)诱导的大鼠胰岛β细胞中 miR-344-5p 的表达水平显著降低。在胆固醇刺激和 PA 诱导的糖尿病β细胞模型中,miR-344-5p 的过表达显著减弱了胆固醇引起和 PA 引起的细胞活力抑制、细胞内胆固醇水平升高、GSIS 降低和脂滴沉积增加,而 miR-344-5p 的抑制则加剧了这些变化。miR-344-5p 还通过影响凋亡 caspase 3/Bax 信号抑制胆固醇诱导的β细胞死亡。胰岛素受体下游的 MPAK/ERK 信号参与了 miR-344-5p 对胆固醇诱导的胰腺β细胞功能障碍的保护作用。此外,miR-344-5p 直接靶向 Cav1;沉默 Cav1 可以部分逆转 miR-344-5p 抑制对胆固醇诱导的β细胞功能障碍、β细胞凋亡、凋亡 caspase 3/Bax 信号和胰岛素受体下游 MPAK/ERK 信号的作用。总之,miR-344-5p/Cav1 轴调节胆固醇诱导的β细胞凋亡和功能障碍。凋亡 caspase 3/Bax 信号和 MAPK/ERK 信号可能参与其中。

https://cdn.ncbi.nlm.nih.gov/pmc/blobs/5301/8355992/82a55d142773/fendo-12-695164-g006.jpg
https://cdn.ncbi.nlm.nih.gov/pmc/blobs/5301/8355992/c137a520dd62/fendo-12-695164-g001.jpg
https://cdn.ncbi.nlm.nih.gov/pmc/blobs/5301/8355992/8e4631581f22/fendo-12-695164-g002.jpg
https://cdn.ncbi.nlm.nih.gov/pmc/blobs/5301/8355992/d44466dc0a17/fendo-12-695164-g003.jpg
https://cdn.ncbi.nlm.nih.gov/pmc/blobs/5301/8355992/cfd48c71892b/fendo-12-695164-g004.jpg
https://cdn.ncbi.nlm.nih.gov/pmc/blobs/5301/8355992/21f512ab0bc1/fendo-12-695164-g005.jpg
https://cdn.ncbi.nlm.nih.gov/pmc/blobs/5301/8355992/82a55d142773/fendo-12-695164-g006.jpg
https://cdn.ncbi.nlm.nih.gov/pmc/blobs/5301/8355992/c137a520dd62/fendo-12-695164-g001.jpg
https://cdn.ncbi.nlm.nih.gov/pmc/blobs/5301/8355992/8e4631581f22/fendo-12-695164-g002.jpg
https://cdn.ncbi.nlm.nih.gov/pmc/blobs/5301/8355992/d44466dc0a17/fendo-12-695164-g003.jpg
https://cdn.ncbi.nlm.nih.gov/pmc/blobs/5301/8355992/cfd48c71892b/fendo-12-695164-g004.jpg
https://cdn.ncbi.nlm.nih.gov/pmc/blobs/5301/8355992/21f512ab0bc1/fendo-12-695164-g005.jpg
https://cdn.ncbi.nlm.nih.gov/pmc/blobs/5301/8355992/82a55d142773/fendo-12-695164-g006.jpg

相似文献

1
miR-344-5p Modulates Cholesterol-Induced β-Cell Apoptosis and Dysfunction Through Regulating Caveolin-1 Expression.miR-344-5p 通过调节窖蛋白-1 的表达来调节胆固醇诱导的β细胞凋亡和功能障碍。
Front Endocrinol (Lausanne). 2021 Jul 28;12:695164. doi: 10.3389/fendo.2021.695164. eCollection 2021.
2
miR-149-5p protects against high glucose-induced pancreatic beta cell apoptosis via targeting the BH3-only protein BIM.miR-149-5p 通过靶向 BH3 仅蛋白 BIM 保护胰腺β细胞免受高糖诱导的细胞凋亡。
Exp Mol Pathol. 2019 Oct;110:104279. doi: 10.1016/j.yexmp.2019.104279. Epub 2019 Jun 28.
3
Overexpression of miR-297b-5p protects against stearic acid-induced pancreatic β-cell apoptosis by targeting LATS2.miR-297b-5p 的过表达通过靶向 LATS2 来防止硬脂酸诱导的胰腺β细胞凋亡。
Am J Physiol Endocrinol Metab. 2020 Mar 1;318(3):E430-E439. doi: 10.1152/ajpendo.00302.2019. Epub 2020 Jan 21.
4
MicroRNAs and histone deacetylase inhibition-mediated protection against inflammatory β-cell damage.microRNAs 和组蛋白去乙酰化酶抑制介导的抗炎β细胞损伤保护。
PLoS One. 2018 Sep 27;13(9):e0203713. doi: 10.1371/journal.pone.0203713. eCollection 2018.
5
Astragalus polysaccharide improve the proliferation and insulin secretion of mouse pancreatic β cells induced by high glucose and palmitic acid partially through promoting miR-136-5p and miR-149-5p expression.黄芪多糖通过促进 miR-136-5p 和 miR-149-5p 的表达部分改善高糖和棕榈酸诱导的小鼠胰岛β细胞的增殖和胰岛素分泌。
Bioengineered. 2021 Dec;12(2):9872-9884. doi: 10.1080/21655979.2021.1996314.
6
MicroRNA-125b-5p improves pancreatic β-cell function through inhibiting JNK signaling pathway by targeting DACT1 in mice with type 2 diabetes mellitus.microRNA-125b-5p 通过靶向 DACT1 抑制 JNK 信号通路改善 2 型糖尿病小鼠的胰岛 β 细胞功能。
Life Sci. 2019 May 1;224:67-75. doi: 10.1016/j.lfs.2019.01.031. Epub 2019 Jan 23.
7
Hsa_circ_0054633 mediates apoptosis and insulin secretion in human pancreatic β cells through miR-409-3p/caspase-8 axis.Hsa_circ_0054633 通过 miR-409-3p/caspase-8 轴调节人胰腺β细胞凋亡和胰岛素分泌。
Diabetes Res Clin Pract. 2021 Jun;176:108837. doi: 10.1016/j.diabres.2021.108837. Epub 2021 Apr 24.
8
MiR-34a-5p and miR-452-5p: The Novel Regulators of Pancreatic Endocrine Dysfunction in Diabetic Zucker Rats?miR-34a-5p 和 miR-452-5p:糖尿病 Zucker 大鼠胰腺内分泌功能障碍的新型调节因子?
Int J Med Sci. 2021 Jul 11;18(14):3171-3181. doi: 10.7150/ijms.62843. eCollection 2021.
9
Caveolin-1 deficiency protects pancreatic β cells against palmitate-induced dysfunction and apoptosis.窖蛋白-1 缺乏可保护胰岛β细胞免受软脂酸诱导的功能障碍和凋亡。
Cell Signal. 2018 Jul;47:65-78. doi: 10.1016/j.cellsig.2018.03.013. Epub 2018 Mar 26.
10
lncRNA Eif4g2 improves palmitate-induced dysfunction of mouse β-cells via modulation of Nrf2 activation.长链非编码 RNA Eif4g2 通过调节 Nrf2 激活改善棕榈酸诱导的小鼠β细胞功能障碍。
Exp Cell Res. 2020 Nov 15;396(2):112291. doi: 10.1016/j.yexcr.2020.112291. Epub 2020 Sep 19.

引用本文的文献

1
Caveolin-1 mitigates the advancement of metabolic dysfunction-associated steatotic liver disease by reducing endoplasmic reticulum stress and pyroptosis through the restoration of cholesterol homeostasis.小窝蛋白-1通过恢复胆固醇稳态减轻内质网应激和细胞焦亡,从而缓解代谢功能障碍相关脂肪性肝病的进展。
Int J Biol Sci. 2025 Jan 1;21(2):490-506. doi: 10.7150/ijbs.100794. eCollection 2025.
2
Clinical significance of circulating long non-coding RNA SNHG1 in type 2 diabetes mellitus and its association with cell proliferation of pancreatic β-cell.循环长链非编码 RNA SNHG1 在 2 型糖尿病中的临床意义及其与胰岛 β 细胞增殖的关系。
BMC Endocr Disord. 2024 Oct 25;24(1):225. doi: 10.1186/s12902-024-01755-6.
3

本文引用的文献

1
Role of Caveolin-1 in Diabetes and Its Complications.窖蛋白-1 在糖尿病及其并发症中的作用。
Oxid Med Cell Longev. 2020 Jan 27;2020:9761539. doi: 10.1155/2020/9761539. eCollection 2020.
2
Loss of p53 Sensitizes Cells to Palmitic Acid-Induced Apoptosis by Reactive Oxygen Species Accumulation.p53 缺失通过活性氧积累使细胞对棕榈酸诱导的细胞凋亡敏感。
Int J Mol Sci. 2019 Dec 12;20(24):6268. doi: 10.3390/ijms20246268.
3
LncRNA TINCR/miR-31-5p/C/EBP-α feedback loop modulates the adipogenic differentiation process in human adipose tissue-derived mesenchymal stem cells.
Exploration of Pharmacological Mechanisms of Dapagliflozin against Type 2 Diabetes Mellitus through PI3K-Akt Signaling Pathway based on Network Pharmacology Analysis and Deep Learning Technology.
基于网络药理学分析和深度学习技术探索达格列净通过PI3K-Akt信号通路抗2型糖尿病的药理机制
Curr Comput Aided Drug Des. 2025;21(4):452-465. doi: 10.2174/0115734099274407231207070451.
4
miRNAs in the Beta Cell-Friends or Foes?胰岛β细胞中的 microRNAs:朋友还是敌人?
Endocrinology. 2023 Mar 13;164(5). doi: 10.1210/endocr/bqad040.
5
Micro-RNA Implications in Type-1 Diabetes Mellitus: A Review of Literature.微小 RNA 在 1 型糖尿病中的作用:文献综述。
Int J Mol Sci. 2021 Nov 10;22(22):12165. doi: 10.3390/ijms222212165.
长链非编码RNA TINCR/微小RNA-31-5p/C/EBP-α反馈环调节人脂肪组织来源间充质干细胞的成脂分化过程。
Stem Cell Res. 2018 Oct;32:35-42. doi: 10.1016/j.scr.2018.08.016. Epub 2018 Aug 23.
4
Sall2 knockdown exacerbates palmitic acid induced dysfunction and apoptosis of pancreatic NIT-1 beta cells.Sall2 敲低加剧棕榈酸诱导的胰腺 NIT-1β细胞功能障碍和凋亡。
Biomed Pharmacother. 2018 Aug;104:375-382. doi: 10.1016/j.biopha.2018.05.011. Epub 2018 May 25.
5
Glucagon-like peptide-1 improves β-cell dysfunction by suppressing the miR-27a-induced downregulation of ATP-binding cassette transporter A1.胰高血糖素样肽-1 通过抑制 miR-27a 诱导的三磷酸腺苷结合盒转运体 A1 的下调改善β细胞功能障碍。
Biomed Pharmacother. 2017 Dec;96:497-502. doi: 10.1016/j.biopha.2017.10.049. Epub 2017 Oct 12.
6
Insulin receptor alternative splicing is regulated by insulin signaling and modulates beta cell survival.胰岛素受体可变剪接受胰岛素信号调控,并调节β细胞存活。
Sci Rep. 2016 Aug 16;6:31222. doi: 10.1038/srep31222.
7
Targeting adipose tissue in the treatment of obesity-associated diabetes.靶向脂肪组织治疗肥胖相关性糖尿病。
Nat Rev Drug Discov. 2016 Sep;15(9):639-660. doi: 10.1038/nrd.2016.75. Epub 2016 Jun 3.
8
Interleukin-22 Alleviated Palmitate-Induced Endoplasmic Reticulum Stress in INS-1 Cells through Activation of Autophagy.白细胞介素-22通过激活自噬减轻棕榈酸酯诱导的INS-1细胞内质网应激。
PLoS One. 2016 Jan 19;11(1):e0146818. doi: 10.1371/journal.pone.0146818. eCollection 2016.
9
3,4-Dihydroxyphenylacetic acid, a microbiota-derived metabolite of quercetin, protects against pancreatic β-cells dysfunction induced by high cholesterol.3,4-二羟基苯乙酸是槲皮素的一种微生物群衍生代谢产物,可预防高胆固醇诱导的胰腺β细胞功能障碍。
Exp Cell Res. 2015 Jun 10;334(2):270-82. doi: 10.1016/j.yexcr.2015.03.021. Epub 2015 Apr 4.
10
Micro RNA: an epigenetic regulator of type 2 diabetes.微小RNA:2型糖尿病的一种表观遗传调节因子。
Microrna. 2014;3(2):86-97. doi: 10.2174/2211536603666141118232514.