Guangdong Province Key Laboratory of Pharmaceutical Functional Genes, State Key Laboratory of Biocontrol, School of Life Sciences, Sun Yat-sen University, Guangzhou, China.
Southern Marine Science and Engineering Guangdong Laboratory (Zhuhai), Zhuhai, China.
Front Immunol. 2021 Jul 30;12:715245. doi: 10.3389/fimmu.2021.715245. eCollection 2021.
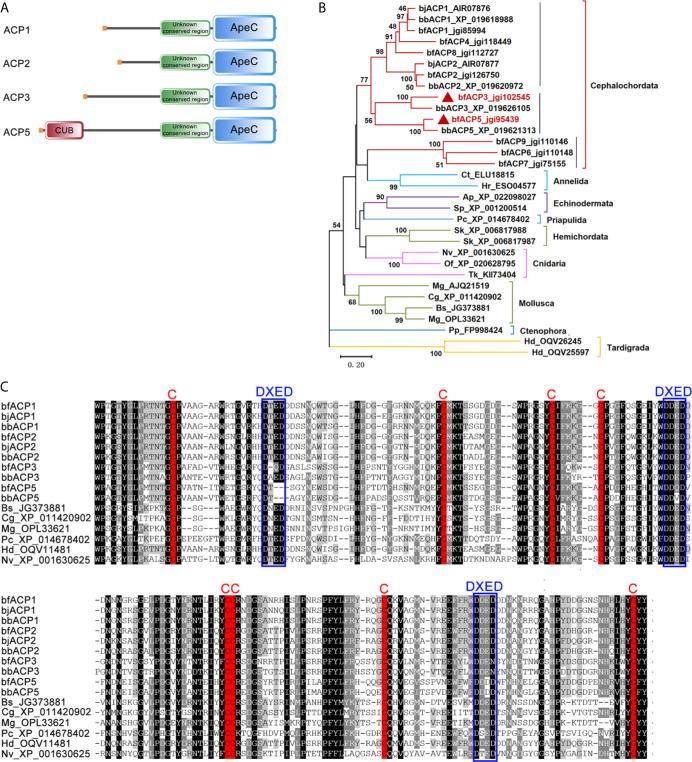
The apextrin C-terminal (ApeC) domain is a class of newly discovered protein domains with an origin dating back to prokaryotes. ApeC-containing proteins (ACPs) have been found in various marine and aquatic invertebrates, but their functions and the underlying mechanisms are largely unknown. Early studies suggested that amphioxus ACP1 and ACP2 bind to bacterial cell walls and have a role in immunity. Here we identified another two amphioxus ACPs (ACP3 and ACP5), which belong to the same phylogenetic clade with ACP1/2, but show distinct expression patterns and sequence divergence (40-50% sequence identities). Both ACP3 and ACP5 were mainly expressed in the intestine and hepatic cecum, and could be up-regulated after bacterial challenge. Both prokaryotic-expressed recombinant ACP3 and ACP5 could bind with several species of bacteria and yeasts, showing agglutinating activity but no microbicidal activity. ELISA assays suggested that their ApeC domains could interact with peptidoglycan (PGN), but not with lipoteichoic acid (LTA), lipopolysaccharides (LPS) and zymosan A. Furthermore, they can only bind to Lys-type PGN from , but not to DAP-type PGN from and not to moieties of PGN such as MDPs, NAMs and NAGs. This recognition spectrum is different from that of ACP1/2. We also found that when expressed in mammalian cells, ACP3 could interact with TRAF6 a conserved non-ApeC region, which inhibited the ubiquitination of TRAF6 and hence suppressed downstream NF-κB activation. This work helped define a novel subfamily of ACPs, which have conserved structures, and have related yet diversified molecular functions. Its members have dual roles, with ApeC as a lectin and a conserved unknown region as a signal transduction regulator. These findings expand our understanding of the ACP functions and may guide future research on the role of ACPs in different animal clades.
顶端蛋白 C 末端(ApeC)结构域是一类新发现的蛋白结构域,其起源可追溯至原核生物。含有 ApeC 结构域的蛋白(ACPs)已在多种海洋和水生无脊椎动物中被发现,但它们的功能和潜在机制在很大程度上仍不清楚。早期研究表明,文昌鱼 ACP1 和 ACP2 与细菌细胞壁结合,并在免疫中发挥作用。在此,我们鉴定了另外两种文昌鱼 ACP(ACP3 和 ACP5),它们与 ACP1/2 属于同一进化分支,但表现出不同的表达模式和序列差异(序列同一性为 40-50%)。ACP3 和 ACP5 主要在肠道和肝盲囊表达,在细菌攻毒后可被上调。原核表达的重组 ACP3 和 ACP5 均可与多种细菌和酵母结合,具有凝集活性,但无杀菌活性。ELISA 检测表明,它们的 ApeC 结构域可与肽聚糖(PGN)相互作用,但不能与脂磷壁酸(LTA)、脂多糖(LPS)和酵母聚糖 A 相互作用。此外,它们只能与来自 的 Lys 型 PGN 结合,而不能与来自 和 的 DAP 型 PGN 结合,也不能与 PGN 的部分结构如 MDPs、NAMs 和 NAGs 结合。这种识别谱与 ACP1/2 不同。我们还发现,当在哺乳动物细胞中表达时,ACP3 可与 TRAF6 相互作用,后者是一个保守的非 ApeC 区域,可抑制 TRAF6 的泛素化,从而抑制下游 NF-κB 激活。这项工作有助于定义一个新的 ACP 亚家族,该亚家族具有保守的结构,具有相关但多样化的分子功能。其成员具有双重作用,ApeC 作为凝集素,保守未知区域作为信号转导调节剂。这些发现扩展了我们对 ACP 功能的理解,并可能指导未来对不同动物类群中 ACP 作用的研究。