Suppr超能文献

减数第一次分裂期间Securin蛋白在纺锤体上的积累。

Accumulation of Securin on Spindle During Female Meiosis I.

作者信息

Pauerova Tereza, Radonova Lenka, Horakova Adela, Knott Jason G, Anger Martin

机构信息

Department of Genetics and Reproduction, Veterinary Research Institute, Brno, Czechia.

Department of Experimental Biology, Faculty of Science, Masaryk University, Brno, Czechia.

出版信息

Front Cell Dev Biol. 2021 Jul 29;9:701179. doi: 10.3389/fcell.2021.701179. eCollection 2021.

Abstract

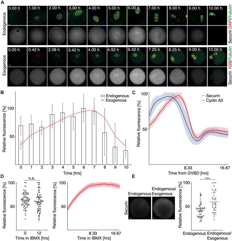
Chromosome segregation during female meiosis is frequently incorrect with severe consequences including termination of further development or severe disorders, such as Down syndrome. Accurate chromosome segregation requires tight control of a protease called separase, which facilitates the separation of sister chromatids by cohesin cleavage. There are several control mechanisms in place, including the binding of specific protein inhibitor securin, phosphorylation by cyclin-dependent kinase 1 (CDK1), and complex with SGO2 and MAD2 proteins. All these mechanisms restrict the activation of separase for the time when all chromosomes are properly attached to the spindle. In our study, we focused on securin and compared the expression profile of endogenous protein with exogenous securin, which is widely used to study chromosome segregation. We also compared the dynamics of securin proteolysis in meiosis I and meiosis II. Our study revealed that the expression of both endogenous and exogenous securin in oocytes is compartmentalized and that this protein accumulates on the spindle during meiosis I. We believe that this might have a direct impact on the regulation of separase activity in the vicinity of the chromosomes.

摘要

女性减数分裂过程中的染色体分离常常出错,会导致严重后果,包括进一步发育终止或出现严重疾病,如唐氏综合征。准确的染色体分离需要对一种名为分离酶的蛋白酶进行严格调控,该酶通过切割黏连蛋白来促进姐妹染色单体的分离。目前存在多种调控机制,包括特定蛋白抑制剂securin的结合、细胞周期蛋白依赖性激酶1(CDK1)的磷酸化作用,以及与SGO2和MAD2蛋白形成复合物。所有这些机制都会在所有染色体正确附着于纺锤体时限制分离酶的激活。在我们的研究中,我们聚焦于securin,并比较了内源性蛋白与外源性securin的表达谱,外源性securin被广泛用于研究染色体分离。我们还比较了减数分裂I和减数分裂II中securin蛋白水解的动态过程。我们的研究表明,卵母细胞中内源性和外源性securin的表达都是分隔的,并且这种蛋白在减数分裂I期间会在纺锤体上积累。我们认为这可能会直接影响染色体附近分离酶活性的调控。

https://cdn.ncbi.nlm.nih.gov/pmc/blobs/1c16/8358270/4c88e2f88ab3/fcell-09-701179-g001.jpg

文献AI研究员

20分钟写一篇综述,助力文献阅读效率提升50倍。

立即体验

用中文搜PubMed

大模型驱动的PubMed中文搜索引擎

马上搜索

文档翻译

学术文献翻译模型,支持多种主流文档格式。

立即体验