Epigenetics Group, International Agency for Research on Cancer (IARC), 69372 Lyon Cedex 08, France.
Department of Genetic Medicine and Development (GEDEV), University of Geneva, Geneva, Switzerland.
Nucleic Acids Res. 2021 Sep 27;49(17):9738-9754. doi: 10.1093/nar/gkab697.
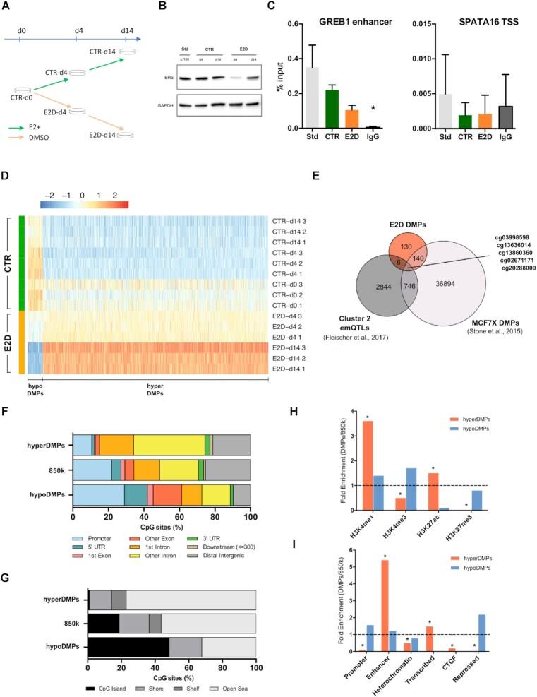
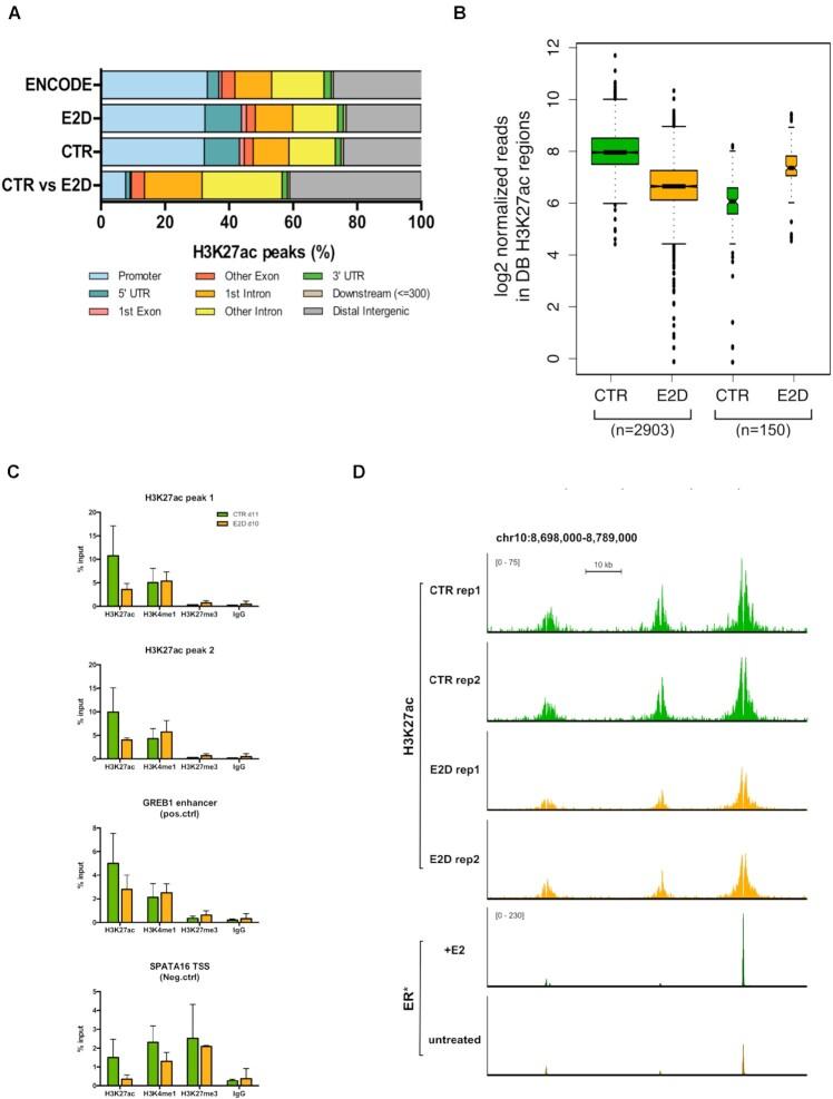
Estrogen hormones are implicated in a majority of breast cancers and estrogen receptor alpha (ER), the main nuclear factor mediating estrogen signaling, orchestrates a complex molecular circuitry that is not yet fully elucidated. Here, we investigated genome-wide DNA methylation, histone acetylation and transcription after estradiol (E2) deprivation and re-stimulation to better characterize the ability of ER to coordinate gene regulation. We found that E2 deprivation mostly resulted in DNA hypermethylation and histone deacetylation in enhancers. Transcriptome analysis revealed that E2 deprivation leads to a global down-regulation in gene expression, and more specifically of TET2 demethylase that may be involved in the DNA hypermethylation following short-term E2 deprivation. Further enrichment analysis of transcription factor (TF) binding and motif occurrence highlights the importance of ER connection mainly with two partner TF families, AP-1 and FOX. These interactions take place in the proximity of E2 deprivation-mediated differentially methylated and histone acetylated enhancers. Finally, while most deprivation-dependent epigenetic changes were reversed following E2 re-stimulation, DNA hypermethylation and H3K27 deacetylation at certain enhancers were partially retained. Overall, these results show that inactivation of ER mediates rapid and mostly reversible epigenetic changes at enhancers, and bring new insight into early events, which may ultimately lead to endocrine resistance.
雌激素在大多数乳腺癌中都有涉及,而雌激素受体α(ER)是主要的核因子,介导雌激素信号转导,协调一个尚未完全阐明的复杂分子电路。在这里,我们研究了雌二醇(E2)剥夺和再刺激后全基因组 DNA 甲基化、组蛋白乙酰化和转录,以更好地描述 ER 协调基因调控的能力。我们发现,E2 剥夺主要导致增强子中的 DNA 超甲基化和组蛋白去乙酰化。转录组分析表明,E2 剥夺导致基因表达的全面下调,特别是 TET2 去甲基酶的下调,这可能与短期 E2 剥夺后的 DNA 超甲基化有关。转录因子(TF)结合和基序发生的进一步富集分析强调了 ER 连接的重要性,主要与两个伙伴 TF 家族 AP-1 和 FOX 有关。这些相互作用发生在 E2 剥夺介导的差异甲基化和组蛋白乙酰化增强子附近。最后,虽然 E2 再刺激后大多数剥夺依赖性的表观遗传变化都得到了逆转,但某些增强子上的 DNA 超甲基化和 H3K27 去乙酰化部分保留。总的来说,这些结果表明,ER 的失活介导了增强子上快速且大多是可逆的表观遗传变化,并为早期事件提供了新的见解,这可能最终导致内分泌抵抗。