• 文献检索
  • 文档翻译
  • 深度研究
  • 学术资讯
  • Suppr Zotero 插件Zotero 插件
  • 邀请有礼
  • 套餐&价格
  • 历史记录
应用&插件
Suppr Zotero 插件Zotero 插件浏览器插件Mac 客户端Windows 客户端微信小程序
定价
高级版会员购买积分包购买API积分包
服务
文献检索文档翻译深度研究API 文档MCP 服务
关于我们
关于 Suppr公司介绍联系我们用户协议隐私条款
关注我们

Suppr 超能文献

核心技术专利:CN118964589B侵权必究
粤ICP备2023148730 号-1Suppr @ 2026

文献检索

告别复杂PubMed语法,用中文像聊天一样搜索,搜遍4000万医学文献。AI智能推荐,让科研检索更轻松。

立即免费搜索

文件翻译

保留排版,准确专业,支持PDF/Word/PPT等文件格式,支持 12+语言互译。

免费翻译文档

深度研究

AI帮你快速写综述,25分钟生成高质量综述,智能提取关键信息,辅助科研写作。

立即免费体验

淫羊藿苷通过调控 Nrf2/HO-1 信号通路抑制低氧/复氧诱导的心肌细胞铁死亡。

Icariin inhibits hypoxia/reoxygenation-induced ferroptosis of cardiomyocytes via regulation of the Nrf2/HO-1 signaling pathway.

机构信息

Department of cardiovascular diseases, Shandong University of Traditional Chinese Medicine Affiliated Hospital, Jinan, China.

Department of Rehabilitation Medicine, Shandong Provincial Hospital affiliated to Shandong First Medical University, Jinan, China.

出版信息

FEBS Open Bio. 2021 Nov;11(11):2966-2976. doi: 10.1002/2211-5463.13276. Epub 2021 Sep 27.

DOI:10.1002/2211-5463.13276
PMID:34407320
原文链接:https://pmc.ncbi.nlm.nih.gov/articles/PMC8564343/
Abstract

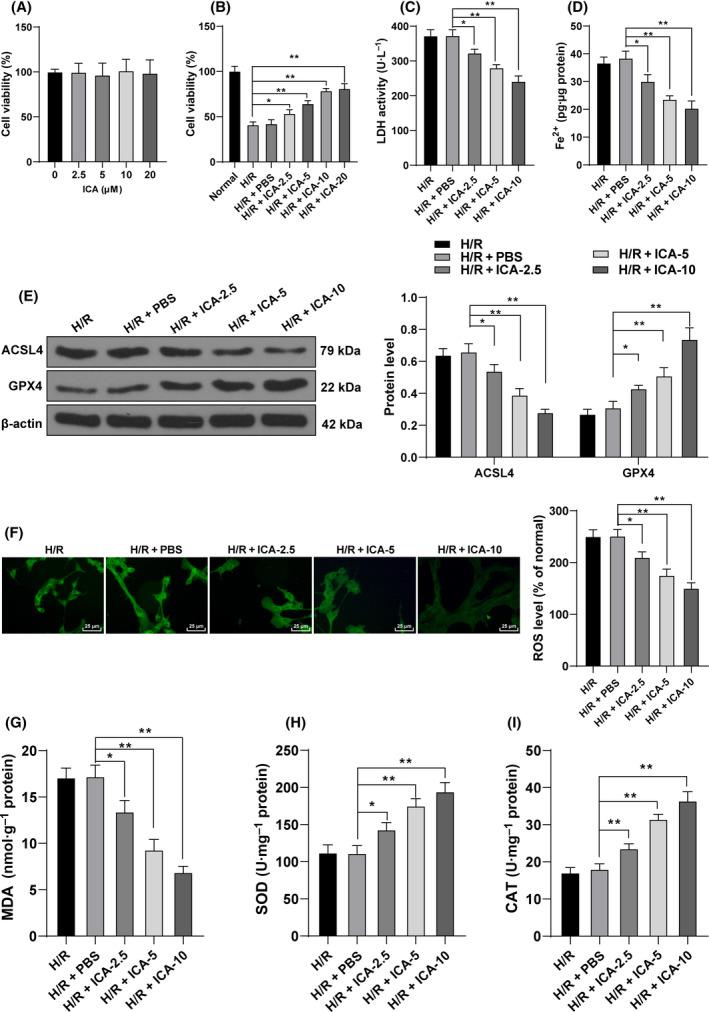
Myocardial infarction (MI) is caused by the formation of plaques in the arterial walls, leading to a decrease of blood flow to the heart and myocardium injury as a result of hypoxia. Ferroptosis is a crucial event in myocardial injury, and icariin (ICA) exerts protective effects against myocardial injury. Here, we investigated the protective mechanism of ICA in hypoxia/reoxygenation (H/R)-induced ferroptosis of cardiomyocytes. H9C2 cells were subjected to H/R induction. The content of lactate dehydrogenase and the levels of oxidative stress and intracellular ferrous ion Fe were measured. The levels of ferroptosis markers (ACSL4 and GPX4) were detected. H/R-induced H9C2 cells were cultured with ICA in the presence or absence of ferroptosis inducer (erastin). Znpp (an HO-1 inhibitor) was added to ICA-treated H/R cells to verify the role of the Nrf2/HO-1 pathway. H/R-induced H9C2 cells showed reduced viability, enhanced oxidative stress and lactate dehydrogenase content, increased levels of Fe and ACSL4, and decreased levels of GPX4. ICA inhibited H/R-induced ferroptosis and oxidative stress in cardiomyocytes. Erastin treatment reversed the inhibitory effect of ICA on ferroptosis in H/R cells. The expression of Nrf2 and HO-1 in H/R-induced H9C2 cells was reduced, whereas ICA treatment reversed this trend. Inhibition of the Nrf2/HO-1 pathway reversed the protective effect of ICA on H/R-induced ferroptosis. Collectively, our results suggest that ICA attenuates H/R-induced ferroptosis of cardiomyocytes by activating the Nrf2/HO-1 signaling pathway.

摘要

心肌梗死(MI)是由动脉壁斑块形成引起的,导致血流减少和心肌缺氧损伤。铁死亡是心肌损伤的关键事件,淫羊藿苷(ICA)对心肌损伤具有保护作用。在这里,我们研究了 ICA 在缺氧/复氧(H/R)诱导的心肌细胞铁死亡中的保护机制。将 H9C2 细胞进行 H/R 诱导。测量乳酸脱氢酶的含量以及氧化应激和细胞内亚铁离子 Fe 的水平。检测铁死亡标志物(ACSL4 和 GPX4)的水平。在存在或不存在铁死亡诱导剂(erastin)的情况下,用 ICA 培养 H/R 诱导的 H9C2 细胞。将 Znpp(HO-1 抑制剂)添加到用 ICA 处理的 H/R 细胞中,以验证 Nrf2/HO-1 途径的作用。H/R 诱导的 H9C2 细胞活力降低,氧化应激和乳酸脱氢酶含量增强,Fe 和 ACSL4 水平升高,GPX4 水平降低。ICA 抑制 H/R 诱导的心肌细胞铁死亡和氧化应激。erastin 处理逆转了 ICA 对 H/R 细胞铁死亡的抑制作用。H/R 诱导的 H9C2 细胞中 Nrf2 和 HO-1 的表达减少,而 ICA 处理逆转了这一趋势。抑制 Nrf2/HO-1 通路逆转了 ICA 对 H/R 诱导的铁死亡的保护作用。综上所述,我们的结果表明,ICA 通过激活 Nrf2/HO-1 信号通路来减轻 H/R 诱导的心肌细胞铁死亡。

https://cdn.ncbi.nlm.nih.gov/pmc/blobs/b599/8564343/d1a907d11b5d/FEB4-11-2966-g002.jpg
https://cdn.ncbi.nlm.nih.gov/pmc/blobs/b599/8564343/0677e58133b1/FEB4-11-2966-g006.jpg
https://cdn.ncbi.nlm.nih.gov/pmc/blobs/b599/8564343/ff9fb67bfd4c/FEB4-11-2966-g004.jpg
https://cdn.ncbi.nlm.nih.gov/pmc/blobs/b599/8564343/04f3d05f2c58/FEB4-11-2966-g003.jpg
https://cdn.ncbi.nlm.nih.gov/pmc/blobs/b599/8564343/53bd652d2ddb/FEB4-11-2966-g001.jpg
https://cdn.ncbi.nlm.nih.gov/pmc/blobs/b599/8564343/d1a907d11b5d/FEB4-11-2966-g002.jpg
https://cdn.ncbi.nlm.nih.gov/pmc/blobs/b599/8564343/0677e58133b1/FEB4-11-2966-g006.jpg
https://cdn.ncbi.nlm.nih.gov/pmc/blobs/b599/8564343/ff9fb67bfd4c/FEB4-11-2966-g004.jpg
https://cdn.ncbi.nlm.nih.gov/pmc/blobs/b599/8564343/04f3d05f2c58/FEB4-11-2966-g003.jpg
https://cdn.ncbi.nlm.nih.gov/pmc/blobs/b599/8564343/53bd652d2ddb/FEB4-11-2966-g001.jpg
https://cdn.ncbi.nlm.nih.gov/pmc/blobs/b599/8564343/d1a907d11b5d/FEB4-11-2966-g002.jpg

相似文献

1
Icariin inhibits hypoxia/reoxygenation-induced ferroptosis of cardiomyocytes via regulation of the Nrf2/HO-1 signaling pathway.淫羊藿苷通过调控 Nrf2/HO-1 信号通路抑制低氧/复氧诱导的心肌细胞铁死亡。
FEBS Open Bio. 2021 Nov;11(11):2966-2976. doi: 10.1002/2211-5463.13276. Epub 2021 Sep 27.
2
Naringenin alleviates myocardial ischemia/reperfusion injury by regulating the nuclear factor-erythroid factor 2-related factor 2 (Nrf2) /System xc-/ glutathione peroxidase 4 (GPX4) axis to inhibit ferroptosis.柚皮素通过调节核因子红细胞 2 相关因子 2(Nrf2)/System xc-/谷胱甘肽过氧化物酶 4(GPX4)轴抑制铁死亡来减轻心肌缺血/再灌注损伤。
Bioengineered. 2021 Dec;12(2):10924-10934. doi: 10.1080/21655979.2021.1995994.
3
Isoliquiritigenin alleviates myocardial ischemia-reperfusion injury by regulating the Nrf2/HO-1/SLC7a11/GPX4 axis in mice.异甘草素通过调节 Nrf2/HO-1/SLC7a11/GPX4 轴减轻小鼠心肌缺血再灌注损伤。
Free Radic Biol Med. 2024 Aug 20;221:1-12. doi: 10.1016/j.freeradbiomed.2024.05.012. Epub 2024 May 9.
4
Ginsenoside Rg1 Protects Cardiomyocytes Against Hypoxia/Reoxygenation Injury via Activation of Nrf2/HO-1 Signaling and Inhibition of JNK.人参皂苷Rg1通过激活Nrf2/HO-1信号通路和抑制JNK保护心肌细胞免受缺氧/复氧损伤。
Cell Physiol Biochem. 2017;44(1):21-37. doi: 10.1159/000484578. Epub 2017 Nov 3.
5
L-Carnitine Reduces Myocardial Oxidative Stress and Alleviates Myocardial Ischemia-Reperfusion Injury by Activating Nuclear Transcription-Related Factor 2 (Nrf2)/Heme Oxygenase-1 (HO-1) Signaling Pathway.左旋肉碱通过激活核转录相关因子 2(Nrf2)/血红素加氧酶-1(HO-1)信号通路减轻心肌氧化应激和缺血再灌注损伤。
Med Sci Monit. 2020 May 26;26:e923251. doi: 10.12659/MSM.923251.
6
Glaucocalyxin A Protects H9c2 Cells Against Hypoxia/Reoxygenation-Induced Injury Through the Activation of Akt/Nrf2/HO-1 Pathway.白杨素 A 通过激活 Akt/Nrf2/HO-1 通路保护 H9c2 细胞免受缺氧/复氧诱导的损伤。
Cell Transplant. 2020 Jan-Dec;29:963689720967672. doi: 10.1177/0963689720967672.
7
Platycodin D inhibits oxidative stress and apoptosis in H9c2 cardiomyocytes following hypoxia/reoxygenation injury.远志皂苷 D 抑制低氧/复氧损伤后 H9c2 心肌细胞的氧化应激和细胞凋亡。
Biochem Biophys Res Commun. 2018 Sep 18;503(4):3219-3224. doi: 10.1016/j.bbrc.2018.08.129. Epub 2018 Aug 24.
8
Stachydrine ameliorates hypoxia reoxygenation injury of cardiomyocyte via enhancing SIRT1-Nrf2 pathway.水苏碱通过增强 SIRT1-Nrf2 通路减轻心肌细胞缺氧复氧损伤。
J Cardiothorac Surg. 2023 Sep 26;18(1):265. doi: 10.1186/s13019-023-02363-6.
9
Protective effects of total flavonoids from Clinopodium chinense (Benth.) O. Ktze on myocardial injury in vivo and in vitro via regulation of Akt/Nrf2/HO-1 pathway.荆芥总黄酮通过调节 Akt/Nrf2/HO-1 通路对体内外心肌损伤的保护作用。
Phytomedicine. 2018 Feb 1;40:88-97. doi: 10.1016/j.phymed.2018.01.004. Epub 2018 Jan 17.
10
miR-432-5p Inhibits the Ferroptosis in Cardiomyocytes Induced by Hypoxia/Reoxygenation via Activating Nrf2/SLC7A11 Axis by Degrading Keap1.miR-432-5p 通过降解 Keap1 激活 Nrf2/SLC7A11 轴抑制缺氧/复氧诱导的心肌细胞铁死亡
Anal Cell Pathol (Amst). 2023 Oct 3;2023:1293200. doi: 10.1155/2023/1293200. eCollection 2023.

引用本文的文献

1
Osteogenic action of the natural plant material icariin and its potential use in biomedical tissue engineering.天然植物材料淫羊藿苷的成骨作用及其在生物医学组织工程中的潜在应用。
Am J Transl Res. 2025 Aug 15;17(8):5814-5828. doi: 10.62347/LTGZ9375. eCollection 2025.
2
The interaction between ferroptosis and myocardial ischemia-reperfusion injury: molecular mechanisms and potential therapeutic targets.铁死亡与心肌缺血再灌注损伤之间的相互作用:分子机制与潜在治疗靶点。
Eur J Med Res. 2025 Jul 21;30(1):643. doi: 10.1186/s40001-025-02851-6.
3
Hydrogen alleviates right ventricular hypertrophy by inhibiting ferroptosis restoration of the Nrf2/HO-1 signaling pathway.

本文引用的文献

1
Icariin enhances cell survival in lipopolysaccharide-induced synoviocytes by suppressing ferroptosis via the Xc-/GPX4 axis.淫羊藿苷通过Xc-/谷胱甘肽过氧化物酶4(GPX4)轴抑制铁死亡,从而增强脂多糖诱导的滑膜细胞的细胞存活能力。
Exp Ther Med. 2021 Jan;21(1):72. doi: 10.3892/etm.2020.9504. Epub 2020 Nov 25.
2
Hypoxia inhibits ferritinophagy, increases mitochondrial ferritin, and protects from ferroptosis.缺氧抑制铁蛋白自噬,增加线粒体铁蛋白,并防止铁死亡。
Redox Biol. 2020 Sep;36:101670. doi: 10.1016/j.redox.2020.101670. Epub 2020 Aug 3.
3
Icariin Prevents Extracellular Matrix Accumulation and Ameliorates Experimental Diabetic Kidney Disease by Inhibiting Oxidative Stress via GPER Mediated p62-Dependent Keap1 Degradation and Nrf2 Activation.
氢气通过抑制铁死亡恢复Nrf2/HO-1信号通路来减轻右心室肥厚。
World J Cardiol. 2025 Jun 26;17(6):104832. doi: 10.4330/wjc.v17.i6.104832.
4
Hypoxia/reoxygenation-induced Glycolysis Mediates Myocardial Ischemia-reperfusion Injury Through Promoting the Lactylation of GPX4.缺氧/复氧诱导的糖酵解通过促进GPX4的乳酸化介导心肌缺血再灌注损伤。
J Cardiovasc Transl Res. 2025 Jun 11. doi: 10.1007/s12265-025-10628-9.
5
A Novel Flavonoid Derivative of Icariside II (YS-10) Improves Erectile Dysfunction in a Diabetic Rat Model by Inhibiting Ferroptosis via Activation of the Nrf2/HO-1/GPX4 Pathway.淫羊藿次苷II的新型黄酮衍生物(YS-10)通过激活Nrf2/HO-1/GPX4途径抑制铁死亡,改善糖尿病大鼠模型的勃起功能障碍。
Drug Des Devel Ther. 2025 May 28;19:4481-4500. doi: 10.2147/DDDT.S518992. eCollection 2025.
6
Comprehensive analysis of SQOR involvement in ferroptosis resistance of pancreatic ductal adenocarcinoma in hypoxic environments.缺氧环境下SQOR参与胰腺导管腺癌铁死亡抗性的综合分析。
Front Immunol. 2025 May 1;16:1513589. doi: 10.3389/fimmu.2025.1513589. eCollection 2025.
7
Acupuncture attenuates myocardial ischemia/reperfusion injury-induced ferroptosis via the Nrf2/HO-1 pathway.针刺通过Nrf2/HO-1通路减轻心肌缺血/再灌注损伤诱导的铁死亡。
Chin Med. 2025 May 9;20(1):61. doi: 10.1186/s13020-025-01114-0.
8
Iron homeostasis and ferroptosis in muscle diseases and disorders: mechanisms and therapeutic prospects.肌肉疾病和功能障碍中的铁稳态与铁死亡:机制与治疗前景
Bone Res. 2025 Feb 25;13(1):27. doi: 10.1038/s41413-024-00398-6.
9
Myocardial ferroptosis may exacerbate the progression of atrial fibrillation through isolevuglandins.心肌铁死亡可能通过异前列腺素加重心房颤动的进展。
Eur J Med Res. 2025 Feb 12;30(1):93. doi: 10.1186/s40001-025-02302-2.
10
Dapagliflozin inhibits ferroptosis to improve chronic heart failure by regulating Nrf2/HO-1/GPX4 signaling pathway.达格列净通过调节Nrf2/HO-1/GPX4信号通路抑制铁死亡以改善慢性心力衰竭。
PLoS One. 2025 Jan 28;20(1):e0317295. doi: 10.1371/journal.pone.0317295. eCollection 2025.
淫羊藿苷通过GPER介导的p62依赖的Keap1降解和Nrf2激活抑制氧化应激,从而预防细胞外基质积聚并改善实验性糖尿病肾病。
Front Cell Dev Biol. 2020 Jul 17;8:559. doi: 10.3389/fcell.2020.00559. eCollection 2020.
4
Human umbilical cord blood-derived MSCs exosome attenuate myocardial injury by inhibiting ferroptosis in acute myocardial infarction mice.人脐带血间充质干细胞外泌体通过抑制急性心肌梗死小鼠的铁死亡来减轻心肌损伤。
Cell Biol Toxicol. 2021 Feb;37(1):51-64. doi: 10.1007/s10565-020-09530-8. Epub 2020 Jun 13.
5
Dexmedetomidine alleviated sepsis‑induced myocardial ferroptosis and septic heart injury.右美托咪定缓解脓毒症诱导的心肌铁死亡和脓毒性心脏损伤。
Mol Med Rep. 2020 Jul;22(1):175-184. doi: 10.3892/mmr.2020.11114. Epub 2020 May 4.
6
The role of ferroptosis in chronic intermittent hypoxia-induced liver injury in rats.铁死亡在慢性间歇性低氧诱导的大鼠肝损伤中的作用。
Sleep Breath. 2020 Dec;24(4):1767-1773. doi: 10.1007/s11325-020-02091-4. Epub 2020 May 3.
7
The pathological role of ferroptosis in ischemia/reperfusion-related injury.铁死亡在缺血/再灌注相关损伤中的病理作用。
Zool Res. 2020 May 18;41(3):220-230. doi: 10.24272/j.issn.2095-8137.2020.042.
8
Pharmacological effects of icariin.淫羊藿苷的药理作用。
Adv Pharmacol. 2020;87:179-203. doi: 10.1016/bs.apha.2019.10.004. Epub 2020 Jan 13.
9
Resveratrol increase myocardial Nrf2 expression in type 2 diabetic rats and alleviate myocardial ischemia/reperfusion injury (MIRI).白藜芦醇可增加2型糖尿病大鼠心肌中Nrf2的表达,并减轻心肌缺血/再灌注损伤(MIRI)。
Ann Palliat Med. 2019 Nov;8(5):565-575. doi: 10.21037/apm.2019.11.25.
10
Ferroptosis Is Involved in Diabetes Myocardial Ischemia/Reperfusion Injury Through Endoplasmic Reticulum Stress.铁死亡通过内质网应激参与糖尿病心肌缺血/再灌注损伤。
DNA Cell Biol. 2020 Feb;39(2):210-225. doi: 10.1089/dna.2019.5097. Epub 2019 Dec 6.