Department of Molecules - Signaling - Development, Max Planck Institute of Neurobiology, Martinsried, Germany.
Molecular Neurodegeneration Group, Max Planck Institute of Neurobiology, Martinsried, Germany.
EMBO J. 2021 Oct 1;40(19):e107260. doi: 10.15252/embj.2020107260. Epub 2021 Aug 19.
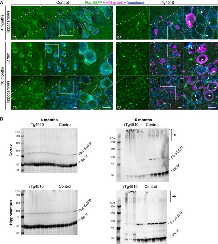
The cellular protein quality control machinery is important for preventing protein misfolding and aggregation. Declining protein homeostasis (proteostasis) is believed to play a crucial role in age-related neurodegenerative disorders. However, how neuronal proteostasis capacity changes in different diseases is not yet sufficiently understood, and progress in this area has been hampered by the lack of tools to monitor proteostasis in mammalian models. Here, we have developed reporter mice for in vivo analysis of neuronal proteostasis. The mice express EGFP-fused firefly luciferase (Fluc-EGFP), a conformationally unstable protein that requires chaperones for proper folding, and that reacts to proteotoxic stress by formation of intracellular Fluc-EGFP foci and by reduced luciferase activity. Using these mice, we provide evidence for proteostasis decline in the aging brain. Moreover, we find a marked reaction of the Fluc-EGFP sensor in a mouse model of tauopathy, but not in mouse models of Huntington's disease. Mechanistic investigations in primary neuronal cultures demonstrate that different types of protein aggregates have distinct effects on the cellular protein quality control. Thus, Fluc-EGFP reporter mice enable new insights into proteostasis alterations in different diseases.
细胞蛋白质质量控制机制对于防止蛋白质错误折叠和聚集很重要。人们认为,蛋白质动态平衡(proteostasis)的下降在与年龄相关的神经退行性疾病中起着关键作用。然而,不同疾病中神经元蛋白质稳态能力如何变化尚不完全清楚,并且由于缺乏监测哺乳动物模型中蛋白质稳态的工具,该领域的进展受到了阻碍。在这里,我们开发了用于体内神经元蛋白质稳态分析的报告小鼠。这些小鼠表达 EGFP 融合的萤火虫荧光素酶(Fluc-EGFP),这是一种构象不稳定的蛋白质,需要伴侣蛋白才能正确折叠,并且在受到蛋白毒性应激时,会通过形成细胞内 Fluc-EGFP 焦点和降低荧光素酶活性来反应。使用这些小鼠,我们为衰老大脑中的蛋白质稳态下降提供了证据。此外,我们在 tau 病的小鼠模型中发现了 Fluc-EGFP 传感器的明显反应,但在亨廷顿病的小鼠模型中没有。原代神经元培养物的机制研究表明,不同类型的蛋白质聚集体对细胞蛋白质质量控制有不同的影响。因此,Fluc-EGFP 报告小鼠使我们能够深入了解不同疾病中蛋白质稳态的改变。