Suppr超能文献

平滑肌细胞源性Wnt5a在小鼠肺纤维化模型中的致病作用

The Pathogenic Role of Smooth Muscle Cell-Derived Wnt5a in a Murine Model of Lung Fibrosis.

作者信息

Carmo-Fernandes André, Puschkarow Michelle, Peters Karin, Gnipp Stefanie, Peters Marcus

机构信息

Department of Molecular Immunology, Ruhr-University Bochum, 44780 Bochum, Germany.

Department of Experimental Pneumology, Ruhr-University Bochum, 44780 Bochum, Germany.

出版信息

Pharmaceuticals (Basel). 2021 Jul 31;14(8):755. doi: 10.3390/ph14080755.

Abstract

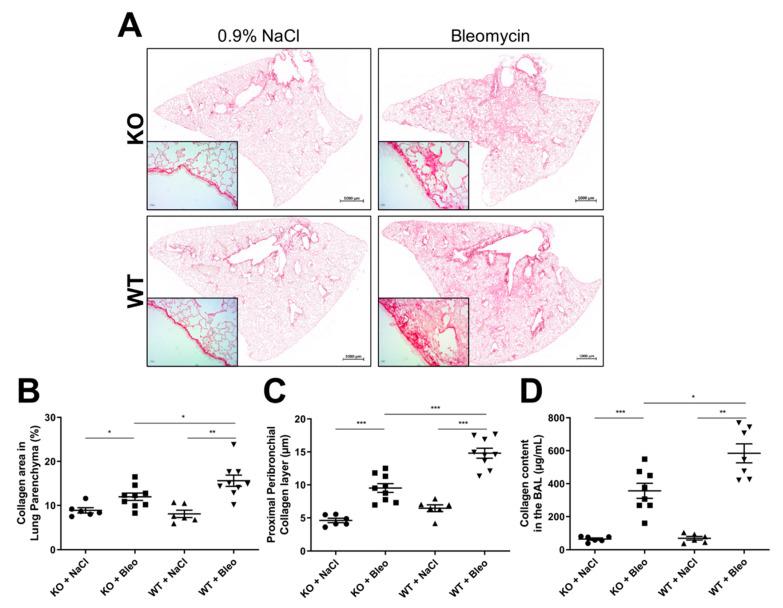
Idiopathic pulmonary fibrosis (IPF) is a disease characterized by extensive fibrosis of the lung tissue. Wnt5a expression was observed to be upregulated in IPF and suggested to be involved in the progression of the disease. Interestingly, smooth muscle cells (SMC) are a major source of Wnt5a in IPF patients. However, no study has been conducted until now to investigate the precise role of smooth muscle-derived Wnt5a in IPF. Here, we used the bleomycin-induced lung fibrosis model in a conditional gene-deficient mouse, where the Wnt5a gene was excised from SMC. We show here that the excision of the Wnt5a gene in SMC led to significantly improved health conditions with minimized weight loss and improved lung function. This improvement was based on a significantly lower deposition of collagen in the lung with a reduced number of fibrotic foci in lung parenchyma. Furthermore, the bleomycin-induced cellular infiltration into the airways was not altered in the gene-deficient mice compared with wild-type mice. Thus, we demonstrate that the Wnt5a expression of SMC of the airways leads to aggravated fibrosis of the lung with poor clinical conditions. This aggravation was not an influence in the bleomycin-induced inflammatory processes but on the development of fibrotic foci in lung parenchyma and the deposition of collagen.

摘要

特发性肺纤维化(IPF)是一种以肺组织广泛纤维化为特征的疾病。研究观察到Wnt5a在IPF中表达上调,并提示其参与了疾病的进展。有趣的是,平滑肌细胞(SMC)是IPF患者中Wnt5a的主要来源。然而,迄今为止尚未有研究探讨平滑肌来源的Wnt5a在IPF中的精确作用。在此,我们在条件性基因缺陷小鼠中使用博来霉素诱导的肺纤维化模型,其中Wnt5a基因从SMC中切除。我们在此表明,SMC中Wnt5a基因的切除导致健康状况显著改善,体重减轻最小化且肺功能改善。这种改善基于肺中胶原蛋白沉积显著减少,肺实质中纤维化病灶数量减少。此外,与野生型小鼠相比,基因缺陷小鼠中博来霉素诱导的气道细胞浸润未改变。因此,我们证明气道SMC的Wnt5a表达导致肺纤维化加重且临床状况不佳。这种加重并非对博来霉素诱导的炎症过程产生影响,而是对肺实质中纤维化病灶的发展和胶原蛋白的沉积产生影响。

https://cdn.ncbi.nlm.nih.gov/pmc/blobs/5d18/8401301/64d8a4996159/pharmaceuticals-14-00755-g001.jpg

文献检索

告别复杂PubMed语法,用中文像聊天一样搜索,搜遍4000万医学文献。AI智能推荐,让科研检索更轻松。

立即免费搜索

文件翻译

保留排版,准确专业,支持PDF/Word/PPT等文件格式,支持 12+语言互译。

免费翻译文档

深度研究

AI帮你快速写综述,25分钟生成高质量综述,智能提取关键信息,辅助科研写作。

立即免费体验