Suppr超能文献

3-吲哚乙腈在体外和体内治疗甲型流感病毒感染非常有效。

3-Indoleacetonitrile Is Highly Effective in Treating Influenza A Virus Infection In Vitro and In Vivo.

机构信息

State Key Laboratory of Biocatalysis and Enzyme Engineering, School of Life Sciences, Hubei University, Wuhan 430062, China.

State Key Laboratory of Agricultural Microbiology, Huazhong Agricultural University, Wuhan 430070, China.

出版信息

Viruses. 2021 Jul 23;13(8):1433. doi: 10.3390/v13081433.

Abstract

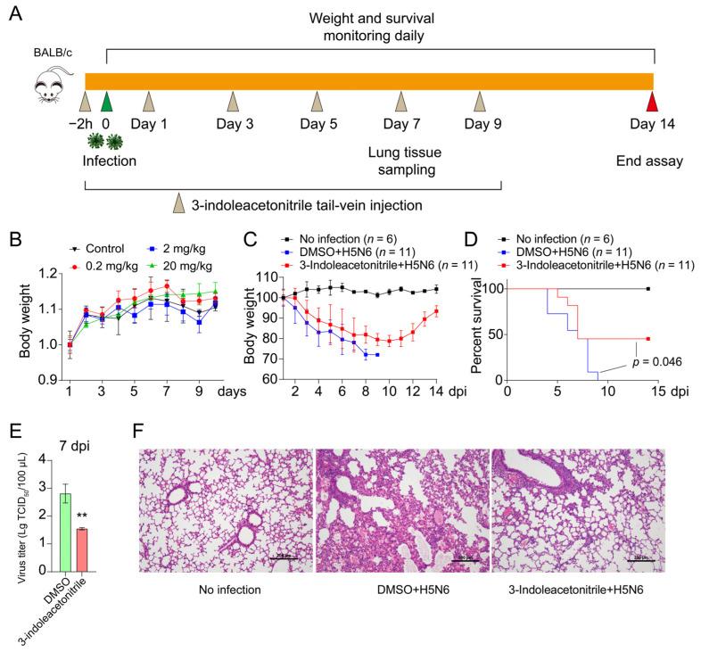
Influenza A viruses are serious zoonotic pathogens that continuously cause pandemics in several animal hosts, including birds, pigs, and humans. Indole derivatives containing an indole core framework have been extensively studied and developed to prevent and/or treat viral infection. This study evaluated the anti-influenza activity of several indole derivatives, including 3-indoleacetonitrile, indole-3-carboxaldehyde, 3-carboxyindole, and gramine, in A549 and MDCK cells. Among these compounds, 3-indoleacetonitrile exerts profound antiviral activity against a broad spectrum of influenza A viruses, as tested in A549 cells. Importantly, in a mouse model, 3-indoleacetonitrile with a non-toxic concentration of 20 mg/kg effectively reduced the mortality and weight loss, diminished lung virus titers, and alleviated lung lesions of mice lethally challenged with A/duck/Hubei/WH18/2015 H5N6 and A/Puerto Rico/8/1934 H1N1 influenza A viruses. The antiviral properties enable the potential use of 3-indoleacetonitrile for the treatment of IAV infection.

摘要

甲型流感病毒是严重的人畜共患病原体,可在包括鸟类、猪和人类在内的几种动物宿主中持续引发大流行。含有吲哚核心骨架的吲哚衍生物已被广泛研究和开发,用于预防和/或治疗病毒感染。本研究评估了几种吲哚衍生物,包括 3-吲哚乙腈、吲哚-3-甲醛、3-羧基吲哚和禾谷镰刀菌醇,在 A549 和 MDCK 细胞中的抗流感活性。在这些化合物中,3-吲哚乙腈在 A549 细胞中对广泛的甲型流感病毒表现出显著的抗病毒活性。重要的是,在小鼠模型中,浓度为 20mg/kg 的 3-吲哚乙腈可有效降低死亡率和体重减轻,降低肺病毒滴度,并减轻致死性感染 A/鸭/湖北/WH18/2015 H5N6 和 A/波多黎各/8/1934 H1N1 流感 A 病毒的小鼠的肺部病变。其抗病毒特性使 3-吲哚乙腈有可能用于治疗 IAV 感染。

https://cdn.ncbi.nlm.nih.gov/pmc/blobs/0bc3/8402863/dfa1c1baa168/viruses-13-01433-g001.jpg

文献检索

告别复杂PubMed语法,用中文像聊天一样搜索,搜遍4000万医学文献。AI智能推荐,让科研检索更轻松。

立即免费搜索

文件翻译

保留排版,准确专业,支持PDF/Word/PPT等文件格式,支持 12+语言互译。

免费翻译文档

深度研究

AI帮你快速写综述,25分钟生成高质量综述,智能提取关键信息,辅助科研写作。

立即免费体验