Suppr超能文献

CTCF 和转录影响有丝分裂后染色质结构的重新配置。

CTCF and transcription influence chromatin structure re-configuration after mitosis.

机构信息

Institute of Molecular Physiology, Shenzhen Bay Laboratory, Shenzhen, Guangdong, China.

Division of Hematology, The Children's Hospital of Philadelphia, Philadelphia, PA, USA.

出版信息

Nat Commun. 2021 Aug 27;12(1):5157. doi: 10.1038/s41467-021-25418-5.

Abstract

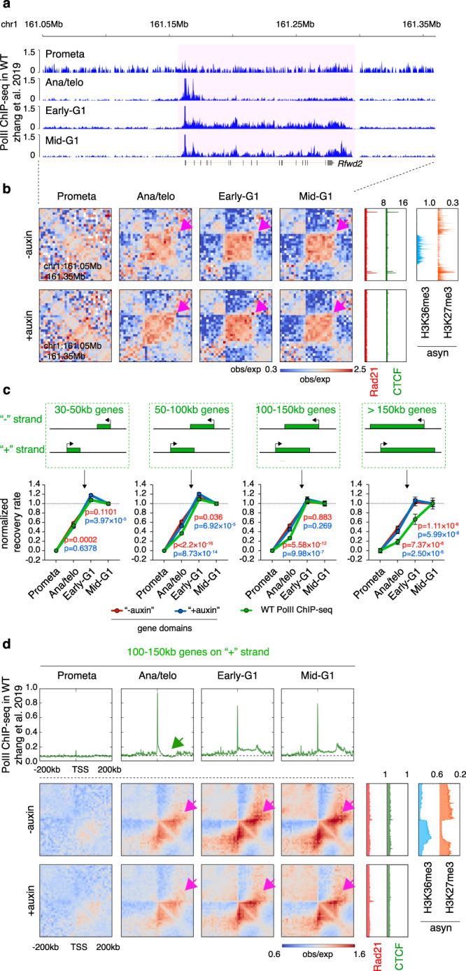
During mitosis, transcription is globally attenuated and chromatin architecture is dramatically reconfigured. We exploited the M- to G1-phase progression to interrogate the contributions of the architectural factor CTCF and the process of transcription to genome re-sculpting in newborn nuclei. Depletion of CTCF during the M- to G1-phase transition alters short-range compartmentalization after mitosis. Chromatin domain boundary re-formation is impaired upon CTCF loss, but a subset of boundaries, characterized by transitions in chromatin states, is established normally. Without CTCF, structural loops fail to form, leading to illegitimate contacts between cis-regulatory elements (CREs). Transient CRE contacts that are normally resolved after telophase persist deeply into G1-phase in CTCF-depleted cells. CTCF loss-associated gains in transcription are often linked to increased, normally illegitimate enhancer-promoter contacts. In contrast, at genes whose expression declines upon CTCF loss, CTCF seems to function as a conventional transcription activator, independent of its architectural role. CTCF-anchored structural loops facilitate formation of CRE loops nested within them, especially those involving weak CREs. Transcription inhibition does not significantly affect global architecture or transcription start site-associated boundaries. However, ongoing transcription contributes considerably to the formation of gene domains, regions of enriched contacts along gene bodies. Notably, gene domains emerge in ana/telophase prior to completion of the first round of transcription, suggesting that epigenetic features in gene bodies contribute to genome reconfiguration prior to transcription. The focus on the de novo formation of nuclear architecture during G1 entry yields insights into the contributions of CTCF and transcription to chromatin architecture dynamics during the mitosis to G1-phase progression.

摘要

在有丝分裂过程中,转录被全局衰减,染色质结构被显著重构。我们利用 M 期到 G1 期的进展来探究结构因子 CTCF 和转录过程对新生核中基因组重塑的贡献。在 M 期到 G1 期的转变过程中,CTCF 的耗竭改变了有丝分裂后的短程区室化。CTCF 缺失时,染色质域边界的重新形成受损,但具有染色质状态转变的边界子集正常建立。没有 CTCF,结构环无法形成,导致顺式调控元件 (CRE) 之间的非法接触。在 CTCF 耗竭细胞中,正常在末期后解决的瞬态 CRE 接触在 G1 期仍持续存在。CTCF 缺失相关的转录增加通常与增强子-启动子接触的增加有关,这些接触通常是非法的。相比之下,在 CTCF 缺失后表达下降的基因中,CTCF 似乎作为一种传统的转录激活因子起作用,与其结构作用无关。CTCF 锚定的结构环有助于形成嵌套在其中的 CRE 环,特别是那些涉及弱 CRE 的环。转录抑制不会显著影响全局结构或转录起始位点相关边界。然而,持续的转录对基因域的形成、基因体中富含接触的区域有很大的贡献。值得注意的是,基因域在有丝分裂和末期之前出现,即在第一轮转录完成之前,这表明基因体中的表观遗传特征在转录之前有助于基因组的重新配置。关注 G1 进入期间核结构的从头形成,为 CTCF 和转录对有丝分裂到 G1 期进展过程中染色质结构动力学的贡献提供了新的见解。

https://cdn.ncbi.nlm.nih.gov/pmc/blobs/76b0/8397779/6d039e9a5211/41467_2021_25418_Fig1_HTML.jpg

文献检索

告别复杂PubMed语法,用中文像聊天一样搜索,搜遍4000万医学文献。AI智能推荐,让科研检索更轻松。

立即免费搜索

文件翻译

保留排版,准确专业,支持PDF/Word/PPT等文件格式,支持 12+语言互译。

免费翻译文档

深度研究

AI帮你快速写综述,25分钟生成高质量综述,智能提取关键信息,辅助科研写作。

立即免费体验