Suppr超能文献

差异表达基因的综合分析揭示了UBE2T对结肠癌细胞增殖的促进作用。

Comprehensive analysis of differentially expressed genes reveals the promotive effects of UBE2T on colorectal cancer cell proliferation.

作者信息

Luo Min, Zhou Yuqian

机构信息

Department of Gastroenterology, The Second Xiangya Hospital, Changsha, Hunan 410011, P.R. China.

Research Center of Digestive Disease, Central South University, Changsha, Hunan 410011, P.R. China.

出版信息

Oncol Lett. 2021 Oct;22(4):714. doi: 10.3892/ol.2021.12975. Epub 2021 Aug 6.

Abstract

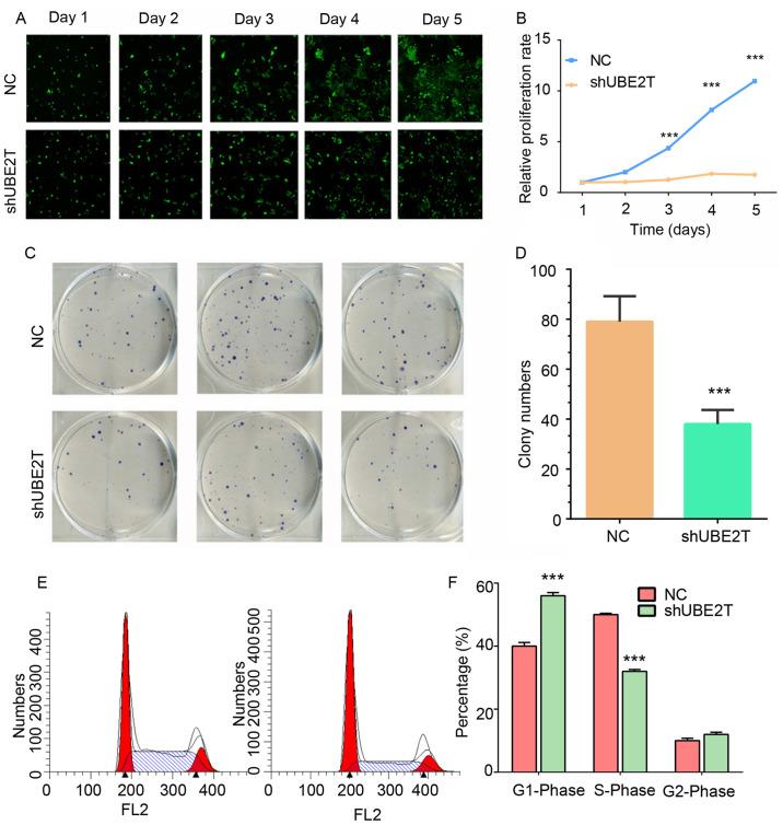
Colorectal cancer (CRC) is one of the most common malignancies worldwide. Via analysis using The Cancer Genome Atlas database, the present study identified 1,835 genes that were differentially expressed in CRC, including 811 upregulated and 1,024 downregulated genes. Enrichment analyses using the Database for Annotation, Visualization and Integrated Discovery tool revealed that these differentially expressed genes were associated with the regulation of CRC progression by modulating multiple pathways, such as 'Cell Cycle, Mitotic', 'DNA Replication', 'Mitotic M-M/G1 phases' and 'ATM pathway'. To identify the key genes in CRC, protein-protein interaction (PPI) network analysis was performed and the hub modules in upregulated and downregulated PPI networks were identified. Ubiquitin-conjugating enzyme E2 T (UBE2T), a member of the E2 family, was identified to be a key regulator in CRC. To the best of our knowledge, the present study was the first to demonstrate that UBE2T expression was upregulated in CRC samples compared with normal tissues. Kaplan-Meier analysis revealed that higher expression levels of UBE2T were associated with worse prognosis compared with lower UBE2T expression levels in CRC. Additionally, the present study demonstrated that knockdown of UBE2T inhibited CRC cell proliferation. Flow cytometry assays revealed that UBE2T knockdown induced cell cycle arrest at G phase and apoptosis . These results suggested that UBE2T may be a novel potential biomarker for CRC.

摘要

结直肠癌(CRC)是全球最常见的恶性肿瘤之一。通过使用癌症基因组图谱数据库进行分析,本研究鉴定出1835个在CRC中差异表达的基因,其中包括811个上调基因和1024个下调基因。使用注释、可视化和综合发现数据库工具进行的富集分析表明,这些差异表达基因通过调节多种途径与CRC进展的调控相关,如“细胞周期、有丝分裂”、“DNA复制”、“有丝分裂M-M/G1期”和“ATM途径”。为了鉴定CRC中的关键基因,进行了蛋白质-蛋白质相互作用(PPI)网络分析,并确定了上调和下调PPI网络中的枢纽模块。泛素结合酶E2T(UBE2T)是E2家族的成员,被鉴定为CRC中的关键调节因子。据我们所知,本研究首次证明与正常组织相比,UBE2T在CRC样本中的表达上调。Kaplan-Meier分析显示,与CRC中UBE2T低表达水平相比,UBE2T高表达水平与更差的预后相关。此外,本研究表明敲低UBE2T可抑制CRC细胞增殖。流式细胞术分析显示,敲低UBE2T可诱导细胞周期在G期停滞并诱导凋亡。这些结果表明,UBE2T可能是CRC的一种新型潜在生物标志物。

https://cdn.ncbi.nlm.nih.gov/pmc/blobs/bcdb/8358588/a1b9a13823fe/ol-22-04-12975-g00.jpg

文献AI研究员

20分钟写一篇综述,助力文献阅读效率提升50倍。

立即体验

用中文搜PubMed

大模型驱动的PubMed中文搜索引擎

马上搜索

文档翻译

学术文献翻译模型,支持多种主流文档格式。

立即体验