Suppr超能文献

PLK4 高表达通过调控结直肠癌中 Wnt/β-catenin 信号通路促进肿瘤进展并诱导上皮-间充质转化。

High PLK4 expression promotes tumor progression and induces epithelial‑mesenchymal transition by regulating the Wnt/β‑catenin signaling pathway in colorectal cancer.

机构信息

Hepatic Surgery Center, Tongji Hospital, Tongji Medical College, Huazhong University of Science and Technology, Wuhan, Hubei 430030, P.R. China.

Department of Clinical Medicine, Medical College of Wuhan University of Science and Technology, Wuhan, Hubei 430081, P.R. China.

出版信息

Int J Oncol. 2019 Feb;54(2):479-490. doi: 10.3892/ijo.2018.4659. Epub 2018 Dec 10.

Abstract

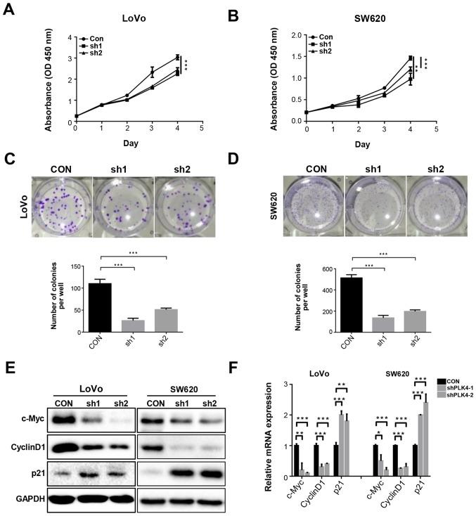
Polo‑like kinase 4 (PLK4) has been identified as an oncogene, which is overexpressed in various types of human cancer; however, its role in colorectal cancer (CRC) development remains unknown. The present study demonstrated that PLK4 protein expression was upregulated in CRC tissues compared with in normal tissues through western blotting. In addition, immunohistochemical analysis of 39 CRC specimens further demonstrated that PLK4 protein expression was upregulated in 64.1% (25/39) of samples. Increased PLK4 expression was closely associated with enhanced tumor size (P=0.031), lymph node metastasis (P=0.016) and TNM stage (P=0.001). Subsequently, cell viability, wound scratch, migration and invasion assays were conducted in vitro, and nude mice CRC xenograft models were generated. The results demonstrated that knockdown of PLK4 in CRC cells resulted in significant decreases in cell viability and proliferation, and decreased the protein expression levels of N‑cadherin and snail, which are biomarkers of epithelial‑mesenchymal transition. Furthermore, PLK4 knockdown inactivated the Wnt/β‑catenin pathway in CRC cells in vitro and in vivo, and suppressed the growth of xenograft tumors in nude mice. In conclusion, these results suggested that PLK4 may promote the carcinogenesis and metastasis of CRC, thus indicating that PLK4 may be considered a molecular target for CRC treatment.

摘要

Polo 样激酶 4(PLK4)已被鉴定为一种癌基因,在多种人类癌症中过表达;然而,其在结直肠癌(CRC)发展中的作用尚不清楚。本研究通过 Western blot 证实 PLK4 蛋白表达在 CRC 组织中上调,高于正常组织。此外,对 39 例 CRC 标本的免疫组织化学分析进一步表明,PLK4 蛋白表达在 64.1%(25/39)的样本中上调。PLK4 表达增加与肿瘤大小增大(P=0.031)、淋巴结转移(P=0.016)和 TNM 分期(P=0.001)密切相关。随后,在体外进行了细胞活力、划痕愈合、迁移和侵袭测定,并生成了裸鼠 CRC 异种移植模型。结果表明,CRC 细胞中 PLK4 的敲低导致细胞活力和增殖显著下降,并降低了上皮-间充质转化的生物标志物 N-钙粘蛋白和 snail 的蛋白表达水平。此外,PLK4 敲低在体外和体内使 CRC 细胞中的 Wnt/β-连环蛋白通路失活,并抑制了裸鼠异种移植肿瘤的生长。总之,这些结果表明 PLK4 可能促进 CRC 的发生和转移,因此表明 PLK4 可能被认为是 CRC 治疗的分子靶标。

https://cdn.ncbi.nlm.nih.gov/pmc/blobs/bfab/6317648/a65d95f6b581/IJO-54-02-0479-g00.jpg

文献AI研究员

20分钟写一篇综述,助力文献阅读效率提升50倍。

立即体验

用中文搜PubMed

大模型驱动的PubMed中文搜索引擎

马上搜索

文档翻译

学术文献翻译模型,支持多种主流文档格式。

立即体验