Department of Molecular, Cell, and Cancer Biology, University of Massachusetts Medical School, Worcester, Massachusetts, USA.
Department of Molecular, Cellular and Biomedical Sciences, University of New Hampshire, Durham, New Hampshire, USA.
Mol Cell Proteomics. 2021;20:100142. doi: 10.1016/j.mcpro.2021.100142. Epub 2021 Aug 31.
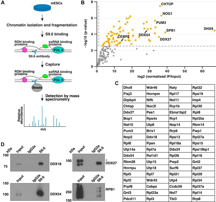
Chromatin-associated RNAs have diverse roles in the nucleus. However, their mechanisms of action are poorly understood, in part because of the inability to identify proteins that specifically associate with chromatin-bound RNAs. Here, we address this problem for a subset of chromatin-associated RNAs that form R-loops-RNA-DNA hybrid structures that include a displaced strand of ssDNA. R-loops generally form cotranscriptionally and have important roles in regulation of gene expression, immunoglobulin class switching, and other processes. However, unresolved R-loops can lead to DNA damage and chromosome instability. To identify factors that may bind and regulate R-loop accumulation or mediate R-loop-dependent functions, we used a comparative immunoprecipitation/MS approach, with and without RNA-protein crosslinking, to identify a stringent set of R-loop-binding proteins in mouse embryonic stem cells. We identified 364 R-loop-interacting proteins, which were highly enriched for proteins with predicted RNA-binding functions. We characterized several R-loop-interacting proteins of the DEAD-box family of RNA helicases and found that these proteins localize to the nucleolus and, to a lesser degree, the nucleus. Consistent with their localization patterns, we found that these helicases are required for rRNA processing and regulation of gene expression. Surprisingly, depletion of these helicases resulted in misregulation of highly overlapping sets of protein-coding genes, including many genes that function in differentiation and development. We conclude that R-loop-interacting DEAD-box helicases have nonredundant roles that are critical for maintaining the normal embryonic stem cell transcriptome.
染色质相关 RNA 在核内具有多种功能。然而,其作用机制尚不清楚,部分原因是无法识别与染色质结合 RNA 特异性结合的蛋白质。在这里,我们针对形成 R 环 -RNA-DNA 杂交结构的一组染色质相关 RNA 解决了这个问题,该结构包括一条 ssDNA 的取代链。R 环通常在转录过程中形成,并在基因表达调控、免疫球蛋白类别转换和其他过程中发挥重要作用。然而,未解决的 R 环会导致 DNA 损伤和染色体不稳定。为了鉴定可能与 R 环积累结合或调节 R 环依赖性功能的因素,我们使用了一种比较免疫沉淀/MS 方法,有和没有 RNA-蛋白交联,以鉴定小鼠胚胎干细胞中严格的 R 环结合蛋白组。我们鉴定了 364 个 R 环相互作用蛋白,这些蛋白高度富集了具有预测 RNA 结合功能的蛋白。我们对 DEAD 盒家族的 RNA 解旋酶的几个 R 环相互作用蛋白进行了表征,并发现这些蛋白定位于核仁,在较小程度上也定位于核。与它们的定位模式一致,我们发现这些解旋酶参与 rRNA 加工和基因表达调控。令人惊讶的是,这些解旋酶的耗竭导致高度重叠的一组蛋白质编码基因的失调,包括许多在分化和发育中起作用的基因。我们得出结论,R 环相互作用的 DEAD 盒解旋酶具有非冗余的作用,对于维持正常的胚胎干细胞转录组至关重要。