• 文献检索
  • 文档翻译
  • 深度研究
  • 学术资讯
  • Suppr Zotero 插件Zotero 插件
  • 邀请有礼
  • 套餐&价格
  • 历史记录
应用&插件
Suppr Zotero 插件Zotero 插件浏览器插件Mac 客户端Windows 客户端微信小程序
定价
高级版会员购买积分包购买API积分包
服务
文献检索文档翻译深度研究API 文档MCP 服务
关于我们
关于 Suppr公司介绍联系我们用户协议隐私条款
关注我们

Suppr 超能文献

核心技术专利:CN118964589B侵权必究
粤ICP备2023148730 号-1Suppr @ 2026

文献检索

告别复杂PubMed语法,用中文像聊天一样搜索,搜遍4000万医学文献。AI智能推荐,让科研检索更轻松。

立即免费搜索

文件翻译

保留排版,准确专业,支持PDF/Word/PPT等文件格式,支持 12+语言互译。

免费翻译文档

深度研究

AI帮你快速写综述,25分钟生成高质量综述,智能提取关键信息,辅助科研写作。

立即免费体验

靶向 GRP78 通过 Wnt/β-catenin 信号通路增强 HOS 骨肉瘤细胞对叶绿酸 a 甲酯介导的光动力治疗的敏感性。

Targeting GRP78 enhances the sensitivity of HOS osteosarcoma cells to pyropheophorbide-α methyl ester-mediated photodynamic therapy via the Wnt/β-catenin signaling pathway.

机构信息

Department of Orthopedics, The First Affiliated Hospital of Chongqing Medical University, Chongqing 400016, China.

出版信息

Acta Biochim Biophys Sin (Shanghai). 2021 Oct 12;53(10):1387-1397. doi: 10.1093/abbs/gmab115.

DOI:10.1093/abbs/gmab115
PMID:34494093
原文链接:https://pmc.ncbi.nlm.nih.gov/articles/PMC8507956/
Abstract

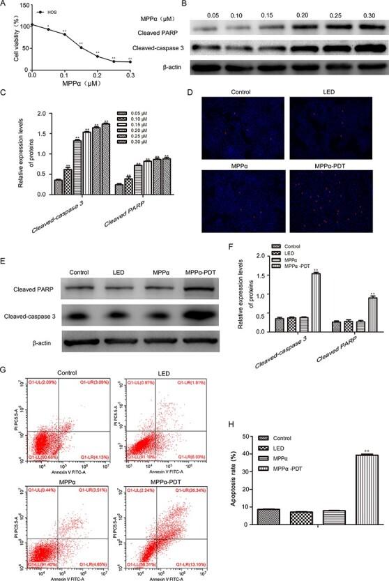
Photodynamic therapy (PDT), which is a new method for treating tumors, has been used in the treatment of cancer. In-depth research has shown that PDT cannot completely kill tumor cells, indicating that tumor cells are resistant to PDT. Glucose regulatory protein 78 (GRP78), which is a key regulator of endoplasmic reticulum stress, has been confirmed to be related to tumor resistance and recurrence, but there are relatively few studies on the further mechanism of GRP78 in PDT. Our experiment aimed to observe the role of GRP78 in HOS human osteosarcoma cells treated with pyropheophorbide-α methyl ester-mediated photodynamic therapy (MPPα-PDT) and to explore the possible mechanism by which the silencing of GRP78 expression enhances the sensitivity of HOS osteosarcoma cells to MPPα-PDT. HOS osteosarcoma cells were transfected with siRNA-GRP78. Apoptosis and reactive oxygen species (ROS) levels were detected by Hoechst staining and flow cytometry, cell viability was detected by Cell Counting Kit-8 assay, GRP78 protein fluorescence intensity was detected by immunofluorescence, and apoptosis-related proteins, cell proliferation-related proteins, and Wnt pathway-related proteins were detected by western blot. The results showed that MPPα-PDT can induce HOS cell apoptosis and increase GRP78 expression. After successful siRNA-GRP78 transfection, HOS cell proliferation was decreased, and apoptosis-related proteins expressions was increased, Wnt/β-catenin-related proteins expressions was decreased, and ROS levels was increased. In summary, siRNA-GRP78 enhances the sensitivity of HOS cells to MPPα-PDT, the mechanism may be related to inhibiting Wnt pathway activation and increasing ROS levels.

摘要

光动力疗法(PDT)是一种治疗肿瘤的新方法,已用于癌症的治疗。深入的研究表明,PDT 并不能完全杀死肿瘤细胞,这表明肿瘤细胞对 PDT 有抗性。葡萄糖调节蛋白 78(GRP78)是内质网应激的关键调节剂,已被证实与肿瘤耐药和复发有关,但关于 GRP78 在 PDT 中进一步机制的研究相对较少。我们的实验旨在观察 GRP78 在 Pyropheophorbide-α 甲酯介导的光动力疗法(MPPα-PDT)治疗 HOS 人骨肉瘤细胞中的作用,并探讨沉默 GRP78 表达增强 HOS 骨肉瘤细胞对 MPPα-PDT 敏感性的可能机制。用 siRNA-GRP78 转染 HOS 骨肉瘤细胞。通过 Hoechst 染色和流式细胞术检测细胞凋亡和活性氧(ROS)水平,通过细胞计数试剂盒-8 检测细胞活力,通过免疫荧光检测 GRP78 蛋白荧光强度,通过 Western blot 检测凋亡相关蛋白、细胞增殖相关蛋白和 Wnt 通路相关蛋白。结果表明,MPPα-PDT 可诱导 HOS 细胞凋亡并增加 GRP78 表达。成功转染 siRNA-GRP78 后,HOS 细胞增殖减少,凋亡相关蛋白表达增加,Wnt/β-catenin 相关蛋白表达减少,ROS 水平增加。综上所述,siRNA-GRP78 增强了 HOS 细胞对 MPPα-PDT 的敏感性,其机制可能与抑制 Wnt 通路激活和增加 ROS 水平有关。

https://cdn.ncbi.nlm.nih.gov/pmc/blobs/16c0/8507956/3293270c20ff/gmab115f6.jpg
https://cdn.ncbi.nlm.nih.gov/pmc/blobs/16c0/8507956/c349ce122ece/gmab115f1.jpg
https://cdn.ncbi.nlm.nih.gov/pmc/blobs/16c0/8507956/ea34451fa8b5/gmab115f2.jpg
https://cdn.ncbi.nlm.nih.gov/pmc/blobs/16c0/8507956/bf640d7a45de/gmab115f3.jpg
https://cdn.ncbi.nlm.nih.gov/pmc/blobs/16c0/8507956/b336e7674a6c/gmab115f4.jpg
https://cdn.ncbi.nlm.nih.gov/pmc/blobs/16c0/8507956/9cc456ca76b8/gmab115f5.jpg
https://cdn.ncbi.nlm.nih.gov/pmc/blobs/16c0/8507956/3293270c20ff/gmab115f6.jpg
https://cdn.ncbi.nlm.nih.gov/pmc/blobs/16c0/8507956/c349ce122ece/gmab115f1.jpg
https://cdn.ncbi.nlm.nih.gov/pmc/blobs/16c0/8507956/ea34451fa8b5/gmab115f2.jpg
https://cdn.ncbi.nlm.nih.gov/pmc/blobs/16c0/8507956/bf640d7a45de/gmab115f3.jpg
https://cdn.ncbi.nlm.nih.gov/pmc/blobs/16c0/8507956/b336e7674a6c/gmab115f4.jpg
https://cdn.ncbi.nlm.nih.gov/pmc/blobs/16c0/8507956/9cc456ca76b8/gmab115f5.jpg
https://cdn.ncbi.nlm.nih.gov/pmc/blobs/16c0/8507956/3293270c20ff/gmab115f6.jpg

相似文献

1
Targeting GRP78 enhances the sensitivity of HOS osteosarcoma cells to pyropheophorbide-α methyl ester-mediated photodynamic therapy via the Wnt/β-catenin signaling pathway.靶向 GRP78 通过 Wnt/β-catenin 信号通路增强 HOS 骨肉瘤细胞对叶绿酸 a 甲酯介导的光动力治疗的敏感性。
Acta Biochim Biophys Sin (Shanghai). 2021 Oct 12;53(10):1387-1397. doi: 10.1093/abbs/gmab115.
2
Targeting X box-binding protein-1 (XBP1) enhances the sensitivity of HOS osteosarcoma cells to pyropheophorbide- α methyl ester-mediated photodynamic therapy.靶向 X 盒结合蛋白-1(XBP1)增强了 HOS 骨肉瘤细胞对原卟啉 IX 甲酯介导的光动力疗法的敏感性。
Photodiagnosis Photodyn Ther. 2022 Mar;37:102646. doi: 10.1016/j.pdpdt.2021.102646. Epub 2021 Nov 21.
3
Establishment and characterization of human osteosarcoma cells resistant to pyropheophorbide-α methyl ester-mediated photodynamic therapy.建立并鉴定对原卟啉 IX 甲酯介导的光动力疗法耐药的人骨肉瘤细胞系。
Int J Oncol. 2017 Nov;51(5):1427-1438. doi: 10.3892/ijo.2017.4136. Epub 2017 Sep 27.
4
YAP knockdown in combination with ferroptosis induction increases the sensitivity of HOS human osteosarcoma cells to pyropheophorbide-α methyl ester-mediated photodynamic therapy.YAP 敲低与铁死亡诱导联合增强 HOS 人骨肉瘤细胞对原卟啉 IX 甲酯介导的光动力治疗的敏感性。
Photodiagnosis Photodyn Ther. 2022 Sep;39:102964. doi: 10.1016/j.pdpdt.2022.102964. Epub 2022 Jun 12.
5
Targeting PERK-ATF4-P21 axis enhances the sensitivity of osteosarcoma HOS cells to Mppα-PDT.靶向 PERK-ATF4-P21 轴增强骨肉瘤 HOS 细胞对 Mppα-PDT 的敏感性。
Aging (Albany NY). 2024 Feb 5;16(3):2789-2811. doi: 10.18632/aging.205511.
6
Apoptosis and autophagy induced by pyropheophorbide-α methyl ester-mediated photodynamic therapy in human osteosarcoma MG-63 cells.焦脱镁叶绿酸-α甲酯介导的光动力疗法诱导人骨肉瘤MG-63细胞凋亡和自噬
Apoptosis. 2016 Jun;21(6):749-60. doi: 10.1007/s10495-016-1243-4.
7
Naringenin Induces ROS-Mediated ER Stress, Autophagy, and Apoptosis in Human Osteosarcoma Cell Lines.柚皮素诱导人骨肉瘤细胞系中 ROS 介导的内质网应激、自噬和凋亡。
Molecules. 2022 Jan 7;27(2):373. doi: 10.3390/molecules27020373.
8
Inhibition of breast cancer cell growth by methyl pyropheophenylchlorin photodynamic therapy is mediated though endoplasmic reticulum stress-induced autophagy in vitro and vivo.体外和体内研究表明,原卟啉 IX 甲酯光动力疗法通过内质网应激诱导的自噬抑制乳腺癌细胞生长。
Cancer Med. 2018 May;7(5):1908-1920. doi: 10.1002/cam4.1418. Epub 2018 Mar 25.
9
Pyropheophorbide-α methyl ester-mediated photodynamic therapy induces apoptosis and inhibits LPS-induced inflammation in RAW264.7 macrophages.焦脱镁叶绿酸-α 甲酯介导的光动力疗法诱导 RAW264.7 巨噬细胞凋亡并抑制 LPS 诱导的炎症反应。
Photodiagnosis Photodyn Ther. 2019 Mar;25:148-156. doi: 10.1016/j.pdpdt.2018.12.002. Epub 2018 Dec 15.
10
Effects of SOST Gene Silencing on Proliferation, Apoptosis, Invasion, and Migration of Human Osteosarcoma Cells Through the Wnt/β-Catenin Signaling Pathway.SOST基因沉默通过Wnt/β-连环蛋白信号通路对人骨肉瘤细胞增殖、凋亡、侵袭及迁移的影响
Calcif Tissue Int. 2017 Jun;100(6):551-564. doi: 10.1007/s00223-016-0231-6. Epub 2017 Feb 28.

引用本文的文献

1
GRP78 as a potential therapeutic target in cancer treatment: an updated review of its role in chemoradiotherapy resistance of cancer cells.GRP78作为癌症治疗中的潜在治疗靶点:对其在癌细胞放化疗耐药中作用的最新综述
Med Oncol. 2025 Jan 18;42(2):49. doi: 10.1007/s12032-024-02586-0.
2
Blocking the WNT/β-catenin pathway in cancer treatment:pharmacological targets and drug therapeutic potential.癌症治疗中阻断WNT/β-连环蛋白信号通路:药理学靶点与药物治疗潜力
Heliyon. 2024 Aug 12;10(16):e35989. doi: 10.1016/j.heliyon.2024.e35989. eCollection 2024 Aug 30.
3
New progresses on cell surface protein HSPA5/BiP/GRP78 in cancers and COVID-19.

本文引用的文献

1
The Role of Photoactivated and Non-Photoactivated Verteporfin on Tumor.光活化和非光活化维替泊芬在肿瘤中的作用
Front Pharmacol. 2020 Oct 15;11:557429. doi: 10.3389/fphar.2020.557429. eCollection 2020.
2
Blockade of IGF/IGF-1R signaling axis with soluble IGF-1R mutants suppresses the cell proliferation and tumor growth of human osteosarcoma.用可溶性胰岛素样生长因子-1受体(IGF-1R)突变体阻断IGF/IGF-1R信号轴可抑制人骨肉瘤细胞的增殖和肿瘤生长。
Am J Cancer Res. 2020 Oct 1;10(10):3248-3266. eCollection 2020.
3
Deoxyelephantopin, a novel naturally occurring phytochemical impairs growth, induces G2/M arrest, ROS-mediated apoptosis and modulates lncRNA expression against uterine leiomyoma.
细胞表面蛋白 HSPA5/BiP/GRP78 在癌症和 COVID-19 中的新进展。
Front Immunol. 2023 May 18;14:1166680. doi: 10.3389/fimmu.2023.1166680. eCollection 2023.
4
Mechanism and Role of Endoplasmic Reticulum Stress in Osteosarcoma.内质网应激在骨肉瘤中的机制和作用。
Biomolecules. 2022 Dec 15;12(12):1882. doi: 10.3390/biom12121882.
脱氧土大黄素,一种新型天然存在的植物化学物质,可抑制生长、诱导 G2/M 期阻滞、ROS 介导的细胞凋亡,并调节长链非编码 RNA 表达,从而抑制子宫肌瘤。
Biomed Pharmacother. 2020 Nov;131:110751. doi: 10.1016/j.biopha.2020.110751. Epub 2020 Sep 20.
4
fabrication of MS@MnO hybrid as nanozymes for enhancing ROS-mediated breast cancer therapy.将 MS@MnO 杂化作为纳米酶用于增强 ROS 介导的乳腺癌治疗的制备。
Nanoscale. 2020 Nov 12;12(43):22317-22329. doi: 10.1039/d0nr03931d.
5
Lipoxin A4 protects rat skin flaps against ischemia-reperfusion injury through inhibiting cell apoptosis and inflammatory response induced by endoplasmic reticulum stress.脂氧素A4通过抑制内质网应激诱导的细胞凋亡和炎症反应来保护大鼠皮瓣免受缺血再灌注损伤。
Ann Transl Med. 2020 Sep;8(17):1086. doi: 10.21037/atm-20-5549.
6
Molecular interaction and cellular studies on combination photodynamic therapy with rutoside for melanoma A375 cancer cells: an in vitro study.芦丁联合光动力疗法对黑色素瘤A375癌细胞的分子相互作用及细胞研究:一项体外研究
Cancer Cell Int. 2020 Oct 29;20:525. doi: 10.1186/s12935-020-01616-x. eCollection 2020.
7
Delicaflavone Reverses Cisplatin Resistance via Endoplasmic Reticulum Stress Signaling Pathway in Non-Small Cell Lung Cancer Cells.地锦草黄酮通过内质网应激信号通路逆转非小细胞肺癌细胞的顺铂耐药性。
Onco Targets Ther. 2020 Oct 13;13:10315-10322. doi: 10.2147/OTT.S255586. eCollection 2020.
8
Chemotherapy Controls Metastasis Through Stimulatory Effects on GRP78 and Its Transcription Factor CREB3L1.化疗通过对GRP78及其转录因子CREB3L1的刺激作用来控制转移。
Front Oncol. 2020 Sep 11;10:1500. doi: 10.3389/fonc.2020.01500. eCollection 2020.
9
Systematic screening for potential therapeutic targets in osteosarcoma through a kinome-wide CRISPR-Cas9 library.通过全激酶组 CRISPR-Cas9 文库对骨肉瘤进行潜在治疗靶点的系统筛选。
Cancer Biol Med. 2020 Aug 15;17(3):782-794. doi: 10.20892/j.issn.2095-3941.2020.0162.
10
Interaction of HSPA5 (Grp78, BIP) with negatively charged phospholipid membranes via oligomerization involving the N-terminal end domain.通过涉及 N 端末端结构域的寡聚化,HSPA5(GRP78,BIP)与带负电荷的磷脂膜相互作用。
Cell Stress Chaperones. 2020 Nov;25(6):979-991. doi: 10.1007/s12192-020-01134-9. Epub 2020 Jul 28.