• 文献检索
  • 文档翻译
  • 深度研究
  • 学术资讯
  • Suppr Zotero 插件Zotero 插件
  • 邀请有礼
  • 套餐&价格
  • 历史记录
应用&插件
Suppr Zotero 插件Zotero 插件浏览器插件Mac 客户端Windows 客户端微信小程序
定价
高级版会员购买积分包购买API积分包
服务
文献检索文档翻译深度研究API 文档MCP 服务
关于我们
关于 Suppr公司介绍联系我们用户协议隐私条款
关注我们

Suppr 超能文献

核心技术专利:CN118964589B侵权必究
粤ICP备2023148730 号-1Suppr @ 2026

文献检索

告别复杂PubMed语法,用中文像聊天一样搜索,搜遍4000万医学文献。AI智能推荐,让科研检索更轻松。

立即免费搜索

文件翻译

保留排版,准确专业,支持PDF/Word/PPT等文件格式,支持 12+语言互译。

免费翻译文档

深度研究

AI帮你快速写综述,25分钟生成高质量综述,智能提取关键信息,辅助科研写作。

立即免费体验

微生物代谢产物丁酸盐可限制中性粒细胞功能并改善炎症性肠病的黏膜炎症。

Microbiota metabolite butyrate constrains neutrophil functions and ameliorates mucosal inflammation in inflammatory bowel disease.

机构信息

Center for IBD Research, Department of Gastroenterology, Shanghai Tenth People's Hospital, Tongji University School of Medicine, Shanghai, China.

Department of Bioinformatics, School of Life Sciences and Technology, Tongji University, Shanghai, China.

出版信息

Gut Microbes. 2021 Jan-Dec;13(1):1968257. doi: 10.1080/19490976.2021.1968257.

DOI:10.1080/19490976.2021.1968257
PMID:34494943
原文链接:https://pmc.ncbi.nlm.nih.gov/articles/PMC8437544/
Abstract

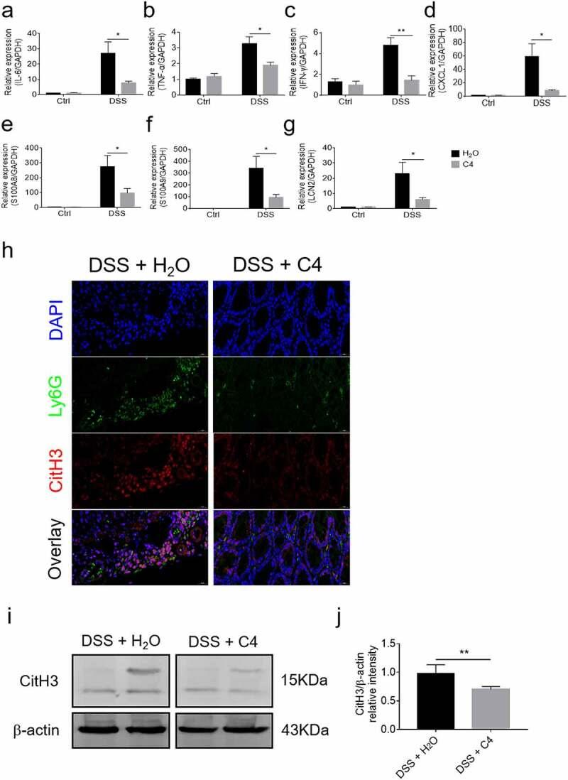
Host-microbial cross-talk plays a crucial role in maintenance of gut homeostasis. However, how microbiota-derived metabolites, e.g., butyrate, regulate functions of neutrophils in the pathogenesis of inflammatory bowel disease (IBD) remains elusive. We sought to investigate the effects of butyrate on IBD neutrophils and elucidate the therapeutic potential in regulating mucosal inflammation. Peripheral neutrophils were isolated from IBD patients and healthy donors, and profiles of proinflammatory cytokines and chemokines were determined by qRT-PCR and ELISA, respectively. The migration and release of neutrophil extracellular traps (NETs) were studied by a Transwell model and immunofluorescence, respectively. The role of butyrate in regulating IBD neutrophils was evaluated in a DSS-induced colitis model in mice. We found that butyrate significantly inhibited IBD neutrophils to produce proinflammatory cytokines, chemokines, and calprotectins. Blockade of GPCR signaling with pertussis toxin (PTX) did not interfere the effects whereas pan-histone deacetylase (HDAC) inhibitor, trichostatin A (TSA) effectively mimicked the role of butyrate. Furthermore, studies confirmed that butyrate suppressed neutrophil migration and formation of NETs from both CD and UC patients. RNA sequencing analysis revealed that the immunomodulatory effects of butyrate on IBD neutrophils were involved in leukocyte activation, regulation of innate immune response and response to oxidative stress. Consistently, oral administration of butyrate markedly ameliorated mucosal inflammation in DSS-induced murine colitis through inhibition of neutrophil-associated immune responses such as proinflammatory mediators and NET formation. Our data thus reveal that butyrate constrains neutrophil functions and may serve as a novel therapeutic potential in the treatment of IBD.

摘要

宿主-微生物的相互作用在维持肠道内稳态中起着至关重要的作用。然而,微生物衍生的代谢物(如丁酸盐)如何调节中性粒细胞在炎症性肠病(IBD)发病机制中的功能仍然难以捉摸。我们试图研究丁酸盐对 IBD 中性粒细胞的影响,并阐明其在调节黏膜炎症方面的治疗潜力。从 IBD 患者和健康供体中分离外周血中性粒细胞,并通过 qRT-PCR 和 ELISA 分别测定促炎细胞因子和趋化因子的谱。通过 Transwell 模型和免疫荧光分别研究中性粒细胞细胞外陷阱(NETs)的迁移和释放。在小鼠 DSS 诱导的结肠炎模型中评估丁酸盐在调节 IBD 中性粒细胞中的作用。我们发现丁酸盐可显著抑制 IBD 中性粒细胞产生促炎细胞因子、趋化因子和钙卫蛋白。用百日咳毒素(PTX)阻断 G 蛋白偶联受体信号不会干扰其作用,而泛组蛋白去乙酰化酶(HDAC)抑制剂曲古抑菌素 A(TSA)则可有效模拟丁酸盐的作用。此外,研究证实丁酸盐可抑制来自 CD 和 UC 患者的中性粒细胞迁移和 NET 的形成。RNA 测序分析表明,丁酸盐对 IBD 中性粒细胞的免疫调节作用涉及白细胞激活、固有免疫反应调节和氧化应激反应。一致地,丁酸盐的口服给药通过抑制中性粒细胞相关免疫反应,如促炎介质和 NET 形成,显著改善 DSS 诱导的小鼠结肠炎中的黏膜炎症。我们的数据表明,丁酸盐限制中性粒细胞的功能,可能成为治疗 IBD 的一种新的治疗潜力。

https://cdn.ncbi.nlm.nih.gov/pmc/blobs/9421/8437544/af242eed6a78/KGMI_A_1968257_F0007_OC.jpg
https://cdn.ncbi.nlm.nih.gov/pmc/blobs/9421/8437544/a271a4836138/KGMI_A_1968257_F0001_OC.jpg
https://cdn.ncbi.nlm.nih.gov/pmc/blobs/9421/8437544/0a62b90c64e9/KGMI_A_1968257_F0002_OC.jpg
https://cdn.ncbi.nlm.nih.gov/pmc/blobs/9421/8437544/2684f0c9944b/KGMI_A_1968257_F0003_OC.jpg
https://cdn.ncbi.nlm.nih.gov/pmc/blobs/9421/8437544/af4697ff1ae2/KGMI_A_1968257_F0004_OC.jpg
https://cdn.ncbi.nlm.nih.gov/pmc/blobs/9421/8437544/acdc35b1f8e4/KGMI_A_1968257_F0005_OC.jpg
https://cdn.ncbi.nlm.nih.gov/pmc/blobs/9421/8437544/64ac1d249a2d/KGMI_A_1968257_F0006_OC.jpg
https://cdn.ncbi.nlm.nih.gov/pmc/blobs/9421/8437544/af242eed6a78/KGMI_A_1968257_F0007_OC.jpg
https://cdn.ncbi.nlm.nih.gov/pmc/blobs/9421/8437544/a271a4836138/KGMI_A_1968257_F0001_OC.jpg
https://cdn.ncbi.nlm.nih.gov/pmc/blobs/9421/8437544/0a62b90c64e9/KGMI_A_1968257_F0002_OC.jpg
https://cdn.ncbi.nlm.nih.gov/pmc/blobs/9421/8437544/2684f0c9944b/KGMI_A_1968257_F0003_OC.jpg
https://cdn.ncbi.nlm.nih.gov/pmc/blobs/9421/8437544/af4697ff1ae2/KGMI_A_1968257_F0004_OC.jpg
https://cdn.ncbi.nlm.nih.gov/pmc/blobs/9421/8437544/acdc35b1f8e4/KGMI_A_1968257_F0005_OC.jpg
https://cdn.ncbi.nlm.nih.gov/pmc/blobs/9421/8437544/64ac1d249a2d/KGMI_A_1968257_F0006_OC.jpg
https://cdn.ncbi.nlm.nih.gov/pmc/blobs/9421/8437544/af242eed6a78/KGMI_A_1968257_F0007_OC.jpg

相似文献

1
Microbiota metabolite butyrate constrains neutrophil functions and ameliorates mucosal inflammation in inflammatory bowel disease.微生物代谢产物丁酸盐可限制中性粒细胞功能并改善炎症性肠病的黏膜炎症。
Gut Microbes. 2021 Jan-Dec;13(1):1968257. doi: 10.1080/19490976.2021.1968257.
2
Development, validation and implementation of an in vitro model for the study of metabolic and immune function in normal and inflamed human colonic epithelium.用于研究正常和炎症状态下人结肠上皮细胞代谢与免疫功能的体外模型的开发、验证及应用
Dan Med J. 2015 Jan;62(1):B4973.
3
Neutrophil Extracellular Traps in Inflammatory Bowel Disease: Pathogenic Mechanisms and Clinical Translation.中性粒细胞胞外陷阱在炎症性肠病中的作用:发病机制与临床转化。
Cell Mol Gastroenterol Hepatol. 2021;12(1):321-333. doi: 10.1016/j.jcmgh.2021.03.002. Epub 2021 Mar 6.
4
Butyrate and propionate induced activated or non-activated neutrophil apoptosis via HDAC inhibitor activity but without activating GPR-41/GPR-43 pathways.丁酸盐和丙酸盐通过 HDAC 抑制剂活性诱导激活或非激活的中性粒细胞凋亡,但不激活 GPR-41/GPR-43 途径。
Nutrition. 2010 Jun;26(6):653-61. doi: 10.1016/j.nut.2009.07.006. Epub 2009 Dec 8.
5
aggravates dextran sulfate solution (DSS)-induced colitis by shaping the gut microbiota and promoting neutrophil recruitment.加重葡聚糖硫酸钠(DSS)诱导的结肠炎,通过塑造肠道微生物群和促进中性粒细胞募集。
Gut Microbes. 2023 Jan-Dec;15(1):2192478. doi: 10.1080/19490976.2023.2192478.
6
Neutrophil Extracellular Traps Induce Intestinal Damage and Thrombotic Tendency in Inflammatory Bowel Disease.中性粒细胞胞外诱捕网可诱导炎症性肠病肠道损伤和血栓倾向。
J Crohns Colitis. 2020 Feb 10;14(2):240-253. doi: 10.1093/ecco-jcc/jjz132.
7
Butyrate Ameliorates Insufficient Sleep-Induced Intestinal Mucosal Damage in Humans and Mice.丁酸盐可改善睡眠不足引起的人类和小鼠肠道黏膜损伤。
Microbiol Spectr. 2023 Feb 14;11(1):e0200022. doi: 10.1128/spectrum.02000-22. Epub 2022 Dec 21.
8
An HDAC6 Inhibitor Confers Protection and Selectively Inhibits B-Cell Infiltration in DSS-Induced Colitis in Mice.一种组蛋白去乙酰化酶6(HDAC6)抑制剂可在小鼠DSS诱导的结肠炎中提供保护并选择性抑制B细胞浸润。
J Pharmacol Exp Ther. 2017 Jan;360(1):140-151. doi: 10.1124/jpet.116.236711. Epub 2016 Nov 8.
9
An orally administered butyrate-releasing derivative reduces neutrophil recruitment and inflammation in dextran sulphate sodium-induced murine colitis.口服丁酸释放衍生物可减少硫酸葡聚糖钠诱导的小鼠结肠炎中的中性粒细胞募集和炎症。
Br J Pharmacol. 2017 Jun;174(11):1484-1496. doi: 10.1111/bph.13637. Epub 2016 Nov 3.
10
Neutrophil-derived PAD4 induces citrullination of CKMT1 exacerbates mucosal inflammation in inflammatory bowel disease.中性粒细胞衍生的 PAD4 诱导 CKMT1 的瓜氨酸化,加重炎症性肠病的黏膜炎症。
Cell Mol Immunol. 2024 Jun;21(6):620-633. doi: 10.1038/s41423-024-01158-6. Epub 2024 May 8.

引用本文的文献

1
Dietary fiber derived short-chain fatty acids as a critical driver of the gut-bone axis in animal bone health: A review.膳食纤维衍生的短链脂肪酸作为动物骨骼健康中肠-骨轴的关键驱动因素:综述
Anim Nutr. 2025 Jul 3;22:242-258. doi: 10.1016/j.aninu.2025.05.002. eCollection 2025 Sep.
2
FN041 Alleviates Radiation Enteritis by Regulating M2 Macrophages Polarization Based on Gut Microbiota and Its Metabolites.FN041通过基于肠道微生物群及其代谢产物调节M2巨噬细胞极化来减轻放射性肠炎。
Food Sci Nutr. 2025 Aug 27;13(9):e70871. doi: 10.1002/fsn3.70871. eCollection 2025 Sep.
3
Obesity-Mediated Inflammation and Its Influence on Inflammatory Bowel Disease: Pathophysiology, Clinical Impact, and Therapeutic Implications.

本文引用的文献

1
GPR34-mediated sensing of lysophosphatidylserine released by apoptotic neutrophils activates type 3 innate lymphoid cells to mediate tissue repair.GPR34 介导的凋亡中性粒细胞释放的溶血磷脂酰丝氨酸感知,激活 3 型先天淋巴细胞,介导组织修复。
Immunity. 2021 Jun 8;54(6):1123-1136.e8. doi: 10.1016/j.immuni.2021.05.007.
2
Cyclosporine modulates neutrophil functions via the SIRT6-HIF-1α-glycolysis axis to alleviate severe ulcerative colitis.环孢素通过SIRT6-HIF-1α-糖酵解轴调节中性粒细胞功能以减轻重度溃疡性结肠炎。
Clin Transl Med. 2021 Feb;11(2):e334. doi: 10.1002/ctm2.334.
3
Propionate Enhances Cell Speed and Persistence to Promote Intestinal Epithelial Turnover and Repair.
肥胖介导的炎症及其对炎症性肠病的影响:病理生理学、临床影响及治疗意义
Biomolecules. 2025 Aug 18;15(8):1185. doi: 10.3390/biom15081185.
4
Associations between gut microbiome and circulating cytokines: a cross-sectional analysis in the FINRISK 2002 population cohort.肠道微生物群与循环细胞因子之间的关联:对芬兰全国 FINRISK 2002 人群队列的横断面分析
Gut Pathog. 2025 Aug 26;17(1):66. doi: 10.1186/s13099-025-00742-z.
5
Identification of Inflammation-Related Diagnostic Biomarker and Molecular Subtypes in Ulcerative Colitis Based on Machine Learning.基于机器学习的溃疡性结肠炎炎症相关诊断生物标志物及分子亚型的鉴定
Dig Dis Sci. 2025 Aug 26. doi: 10.1007/s10620-025-09312-4.
6
Butyrate enhances recovery of chemotherapy-induced oral mucositis by enhancing tight junction protein expression and inhibiting inflammatory responses.丁酸盐通过增强紧密连接蛋白表达和抑制炎症反应来促进化疗引起的口腔黏膜炎的恢复。
Med Oral Patol Oral Cir Bucal. 2025 Sep 1;30(5):e657-e663. doi: 10.4317/medoral.27080.
7
Lactobacillus johnsonii alleviates experimental colitis by restoring intestinal barrier function and reducing NET-mediated gut-liver inflammation.约氏乳杆菌通过恢复肠道屏障功能和减轻中性粒细胞胞外陷阱介导的肠肝炎症来缓解实验性结肠炎。
Commun Biol. 2025 Aug 14;8(1):1222. doi: 10.1038/s42003-025-08679-4.
8
Preclinical evidence for luteolin in ulcerative colitis: a meta-analysis and systematic review.木犀草素治疗溃疡性结肠炎的临床前证据:一项荟萃分析与系统评价
Front Pharmacol. 2025 Jul 30;16:1639644. doi: 10.3389/fphar.2025.1639644. eCollection 2025.
9
Neutrophils and NETs in Pathophysiology and Treatment of Inflammatory Bowel Disease.中性粒细胞和中性粒细胞胞外陷阱在炎症性肠病病理生理学及治疗中的作用
Int J Mol Sci. 2025 Jul 23;26(15):7098. doi: 10.3390/ijms26157098.
10
Rethinking Short-Chain Fatty Acids: A Closer Look at Propionate in Inflammation, Metabolism, and Mucosal Homeostasis.重新审视短链脂肪酸:深入了解丙酸在炎症、代谢和黏膜稳态中的作用
Cells. 2025 Jul 22;14(15):1130. doi: 10.3390/cells14151130.
丙酸酯增强细胞速度和持久性,以促进肠道上皮细胞更新和修复。
Cell Mol Gastroenterol Hepatol. 2021;11(4):1023-1044. doi: 10.1016/j.jcmgh.2020.11.011. Epub 2020 Nov 22.
4
Intestinal microbiota-derived short-chain fatty acids regulation of immune cell IL-22 production and gut immunity.肠道微生物群衍生的短链脂肪酸对免疫细胞 IL-22 产生和肠道免疫的调节作用。
Nat Commun. 2020 Sep 8;11(1):4457. doi: 10.1038/s41467-020-18262-6.
5
Neutrophil Extracellular Traps Impair Intestinal Barrier Function during Experimental Colitis.中性粒细胞胞外诱捕网在实验性结肠炎期间损害肠道屏障功能。
Biomedicines. 2020 Aug 5;8(8):275. doi: 10.3390/biomedicines8080275.
6
Microbiota-derived metabolite promotes HDAC3 activity in the gut.肠道微生物衍生代谢物促进 HDAC3 活性。
Nature. 2020 Oct;586(7827):108-112. doi: 10.1038/s41586-020-2604-2. Epub 2020 Jul 30.
7
ECCO Position Paper: Harmonization of the Approach to Ulcerative Colitis Histopathology.ECCO 立场文件:溃疡性结肠炎组织病理学方法的协调统一。
J Crohns Colitis. 2020 Nov 7;14(11):1503-1511. doi: 10.1093/ecco-jcc/jjaa110.
8
MICROBIOTA INSIGHTS IN CLOSTRIDIUM DIFFICILE INFECTION AND INFLAMMATORY BOWEL DISEASE.艰难梭菌感染和炎症性肠病的微生物组学见解。
Gut Microbes. 2020 Nov 9;12(1):1725220. doi: 10.1080/19490976.2020.1725220. Epub 2020 Mar 4.
9
Gut microbiota-derived metabolites as key actors in inflammatory bowel disease.肠道微生物衍生代谢物作为炎症性肠病的关键因素。
Nat Rev Gastroenterol Hepatol. 2020 Apr;17(4):223-237. doi: 10.1038/s41575-019-0258-z. Epub 2020 Feb 19.
10
Neutrophil Extracellular Traps Induce Intestinal Damage and Thrombotic Tendency in Inflammatory Bowel Disease.中性粒细胞胞外诱捕网可诱导炎症性肠病肠道损伤和血栓倾向。
J Crohns Colitis. 2020 Feb 10;14(2):240-253. doi: 10.1093/ecco-jcc/jjz132.