• 文献检索
  • 文档翻译
  • 深度研究
  • 学术资讯
  • Suppr Zotero 插件Zotero 插件
  • 邀请有礼
  • 套餐&价格
  • 历史记录
应用&插件
Suppr Zotero 插件Zotero 插件浏览器插件Mac 客户端Windows 客户端微信小程序
定价
高级版会员购买积分包购买API积分包
服务
文献检索文档翻译深度研究API 文档MCP 服务
关于我们
关于 Suppr公司介绍联系我们用户协议隐私条款
关注我们

Suppr 超能文献

核心技术专利:CN118964589B侵权必究
粤ICP备2023148730 号-1Suppr @ 2026

文献检索

告别复杂PubMed语法,用中文像聊天一样搜索,搜遍4000万医学文献。AI智能推荐,让科研检索更轻松。

立即免费搜索

文件翻译

保留排版,准确专业,支持PDF/Word/PPT等文件格式,支持 12+语言互译。

免费翻译文档

深度研究

AI帮你快速写综述,25分钟生成高质量综述,智能提取关键信息,辅助科研写作。

立即免费体验

水凝胶负载树突状细胞来源的外泌体通过 Treg 细胞和心肌梗死后巨噬细胞的极化改善心功能。

Hydrogel-load exosomes derived from dendritic cells improve cardiac function via Treg cells and the polarization of macrophages following myocardial infarction.

机构信息

Department of Cardiology, Shanghai East Hospital, School of Medicine, Tongji University, Shanghai, 200092, People's Republic of China.

Department of Cardiology, Shanghai East Hospital of Clinical Medical College, Nanjing Medical University, Nanjing, 211166, People's Republic of China.

出版信息

J Nanobiotechnology. 2021 Sep 8;19(1):271. doi: 10.1186/s12951-021-01016-x.

DOI:10.1186/s12951-021-01016-x
PMID:34496871
原文链接:https://pmc.ncbi.nlm.nih.gov/articles/PMC8424987/
Abstract

BACKGROUD

Myocardial infarction (MI) is one of the leading causes of global death. Dendritic cell-derived exosomes (DEXs) provide us with the possibility of improving cardiac function after MI but are limited by low retention times and short-lived therapeutic effects. In this study, we developed a novel drug delivery system incorporating alginate hydrogel that continuously releases DEXs and investigated the mechanisms underlying the action of DEXs in the improvement of cardiac function after MI.

RESULTS

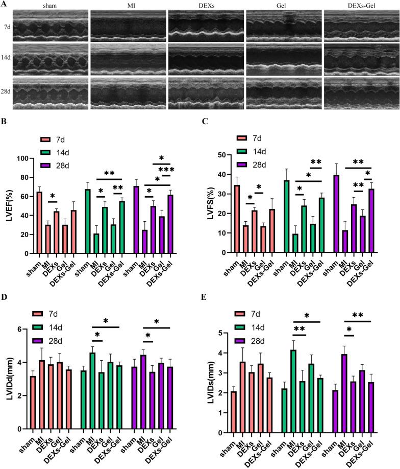
We incorporated DEXs with alginate hydrogel (DEXs-Gel) and investigated controlled released ability and rheology, and found that DEXs-Gel release DEXs in a sustainable mammer and prolonged the retention time of DEXs but had no detrimental effects on the migration in vivo. Then DEXs-Gel was applicated in the MI model mice, we found that DEXs-Gel siginificantly enhanced the therapeutic effects of DEXs with regards to improving cardiac function after MI. Flow cytometry and immunofluorescence staining revealed that DEXs significantly upregulated the infiltration of Treg cells and M2 macrophages into the border zoom after MI, and DEXs activated regulatory T (Treg) cells and shifted macrophages to reparative M2 macrophages, both in vitro and in vivo.

CONCLUSION

Our novel delivery method provides an innovative tool for enhancing the therapeutic effects of DEXs after MI. Further analysis revealed that DEXs exert effect by activating Treg cells and by modifying the polarization of macrophages.

摘要

背景

心肌梗死(MI)是全球死亡的主要原因之一。树突状细胞衍生的外泌体(DEXs)为我们提供了改善 MI 后心功能的可能性,但由于保留时间短和治疗效果短暂而受到限制。在这项研究中,我们开发了一种新型的包含海藻酸钠水凝胶的药物输送系统,持续释放 DEXs,并研究了 DEXs 在改善 MI 后心功能中的作用机制。

结果

我们将 DEXs 与海藻酸钠水凝胶(DEXs-Gel)结合,并研究了其控制释放能力和流变学,发现 DEXs-Gel 以可持续的方式释放 DEXs,并延长 DEXs 的保留时间,但对体内迁移没有不利影响。然后,我们将 DEXs-Gel 应用于 MI 模型小鼠,发现 DEXs-Gel 显著增强了 DEXs 改善 MI 后心功能的治疗效果。流式细胞术和免疫荧光染色显示,DEXs 显著增加了 Treg 细胞和 M2 巨噬细胞在 MI 后边界区的浸润,DEXs 在体外和体内均激活调节性 T(Treg)细胞,并将巨噬细胞转向修复性 M2 巨噬细胞。

结论

我们的新型递送方法为增强 DEXs 在 MI 后的治疗效果提供了一种创新工具。进一步分析表明,DEXs 通过激活 Treg 细胞和改变巨噬细胞的极化来发挥作用。

https://cdn.ncbi.nlm.nih.gov/pmc/blobs/cda0/8424987/3817bdf112e7/12951_2021_1016_Fig8_HTML.jpg
https://cdn.ncbi.nlm.nih.gov/pmc/blobs/cda0/8424987/241f65d5cae2/12951_2021_1016_Fig1_HTML.jpg
https://cdn.ncbi.nlm.nih.gov/pmc/blobs/cda0/8424987/eab520b6558d/12951_2021_1016_Fig2_HTML.jpg
https://cdn.ncbi.nlm.nih.gov/pmc/blobs/cda0/8424987/a5b10d19cf94/12951_2021_1016_Fig3_HTML.jpg
https://cdn.ncbi.nlm.nih.gov/pmc/blobs/cda0/8424987/385ebf48880f/12951_2021_1016_Fig4_HTML.jpg
https://cdn.ncbi.nlm.nih.gov/pmc/blobs/cda0/8424987/4e1a7e1ea0f7/12951_2021_1016_Fig5_HTML.jpg
https://cdn.ncbi.nlm.nih.gov/pmc/blobs/cda0/8424987/1deaad227ff4/12951_2021_1016_Fig6_HTML.jpg
https://cdn.ncbi.nlm.nih.gov/pmc/blobs/cda0/8424987/ea3a09bd4691/12951_2021_1016_Fig7_HTML.jpg
https://cdn.ncbi.nlm.nih.gov/pmc/blobs/cda0/8424987/3817bdf112e7/12951_2021_1016_Fig8_HTML.jpg
https://cdn.ncbi.nlm.nih.gov/pmc/blobs/cda0/8424987/241f65d5cae2/12951_2021_1016_Fig1_HTML.jpg
https://cdn.ncbi.nlm.nih.gov/pmc/blobs/cda0/8424987/eab520b6558d/12951_2021_1016_Fig2_HTML.jpg
https://cdn.ncbi.nlm.nih.gov/pmc/blobs/cda0/8424987/a5b10d19cf94/12951_2021_1016_Fig3_HTML.jpg
https://cdn.ncbi.nlm.nih.gov/pmc/blobs/cda0/8424987/385ebf48880f/12951_2021_1016_Fig4_HTML.jpg
https://cdn.ncbi.nlm.nih.gov/pmc/blobs/cda0/8424987/4e1a7e1ea0f7/12951_2021_1016_Fig5_HTML.jpg
https://cdn.ncbi.nlm.nih.gov/pmc/blobs/cda0/8424987/1deaad227ff4/12951_2021_1016_Fig6_HTML.jpg
https://cdn.ncbi.nlm.nih.gov/pmc/blobs/cda0/8424987/ea3a09bd4691/12951_2021_1016_Fig7_HTML.jpg
https://cdn.ncbi.nlm.nih.gov/pmc/blobs/cda0/8424987/3817bdf112e7/12951_2021_1016_Fig8_HTML.jpg

相似文献

1
Hydrogel-load exosomes derived from dendritic cells improve cardiac function via Treg cells and the polarization of macrophages following myocardial infarction.水凝胶负载树突状细胞来源的外泌体通过 Treg 细胞和心肌梗死后巨噬细胞的极化改善心功能。
J Nanobiotechnology. 2021 Sep 8;19(1):271. doi: 10.1186/s12951-021-01016-x.
2
Exosomes derived from dendritic cells improve cardiac function via activation of CD4(+) T lymphocytes after myocardial infarction.树突状细胞来源的外泌体通过心肌梗死后 CD4(+) T 淋巴细胞的激活改善心功能。
J Mol Cell Cardiol. 2016 Feb;91:123-33. doi: 10.1016/j.yjmcc.2015.12.028. Epub 2015 Dec 30.
3
Exosomes Derived from Dendritic Cells Attenuate Liver Injury by Modulating the Balance of Treg and Th17 Cells After Ischemia Reperfusion.树突状细胞来源的外泌体通过调节缺血再灌注后Treg和Th17细胞的平衡减轻肝损伤。
Cell Physiol Biochem. 2018;46(2):740-756. doi: 10.1159/000488733. Epub 2018 Mar 29.
4
Incorporation of small extracellular vesicles in sodium alginate hydrogel as a novel therapeutic strategy for myocardial infarction.将小细胞外囊泡纳入海藻酸钠水凝胶中作为心肌梗死的一种新的治疗策略。
Theranostics. 2019 Oct 11;9(24):7403-7416. doi: 10.7150/thno.32637. eCollection 2019.
5
Dendritic cell‑derived exosomal miR‑494‑3p promotes angiogenesis following myocardial infarction.树突状细胞衍生的外泌体 miR-494-3p 促进心肌梗死后的血管生成。
Int J Mol Med. 2021 Jan;47(1):315-325. doi: 10.3892/ijmm.2020.4776. Epub 2020 Nov 2.
6
CCR7 Mediates Dendritic-Cell-Derived Exosome Migration and Improves Cardiac Function after Myocardial Infarction.CCR7介导树突状细胞衍生外泌体的迁移并改善心肌梗死后的心功能。
Pharmaceutics. 2023 Jan 30;15(2):461. doi: 10.3390/pharmaceutics15020461.
7
C-X-C Motif Chemokine Receptor 4 Blockade Promotes Tissue Repair After Myocardial Infarction by Enhancing Regulatory T Cell Mobilization and Immune-Regulatory Function.C-X-C 基序趋化因子受体 4 阻断通过增强调节性 T 细胞动员和免疫调节功能促进心肌梗死后的组织修复。
Circulation. 2019 Apr 9;139(15):1798-1812. doi: 10.1161/CIRCULATIONAHA.118.036053.
8
Exosomes from adipose-derived mesenchymal stem cells ameliorate cardiac damage after myocardial infarction by activating S1P/SK1/S1PR1 signaling and promoting macrophage M2 polarization.脂肪间充质干细胞来源的外泌体通过激活 S1P/SK1/S1PR1 信号通路和促进巨噬细胞 M2 极化来改善心肌梗死后的心脏损伤。
Int J Biochem Cell Biol. 2019 Sep;114:105564. doi: 10.1016/j.biocel.2019.105564. Epub 2019 Jul 2.
9
Exosomes derived from regulatory T cells ameliorate acute myocardial infarction by promoting macrophage M2 polarization.来自调节性T细胞的外泌体通过促进巨噬细胞M2极化改善急性心肌梗死。
IUBMB Life. 2020 Nov;72(11):2409-2419. doi: 10.1002/iub.2364. Epub 2020 Aug 25.
10
Infarcted Myocardium-Primed Dendritic Cells Improve Remodeling and Cardiac Function After Myocardial Infarction by Modulating the Regulatory T Cell and Macrophage Polarization.心肌梗死敏化树突状细胞通过调节调节性 T 细胞和巨噬细胞极化改善心肌梗死后的重构和心功能。
Circulation. 2017 Apr 11;135(15):1444-1457. doi: 10.1161/CIRCULATIONAHA.116.023106. Epub 2017 Feb 7.

引用本文的文献

1
Multifunctional applications of hydrogel materials in myocardial infarction treatment: from tissue repair to microenvironment regulation.水凝胶材料在心肌梗死治疗中的多功能应用:从组织修复到微环境调节
RSC Adv. 2025 Sep 2;15(38):31564-31585. doi: 10.1039/d5ra05286f. eCollection 2025 Aug 29.
2
Evolutionary patterns and research frontiers of macrophages in myocardial infarction: A bibliometric analysis.心肌梗死中巨噬细胞的进化模式与研究前沿:一项文献计量分析
Medicine (Baltimore). 2025 Jun 27;104(26):e43038. doi: 10.1097/MD.0000000000043038.
3
Immune in myocardial ischemia/reperfusion injury: potential mechanisms and therapeutic strategies.

本文引用的文献

1
The biology function and biomedical applications of exosomes.外泌体的生物学功能和生物医学应用。
Science. 2020 Feb 7;367(6478). doi: 10.1126/science.aau6977.
2
Exosomes secreted by cardiosphere-derived cells reduce scarring, attenuate adverse remodelling, and improve function in acute and chronic porcine myocardial infarction.心脏球来源细胞分泌的细胞外囊泡可减少疤痕形成、减弱不良重构、改善急性和慢性猪心肌梗死的功能。
Eur Heart J. 2017 Jan 14;38(3):201-211. doi: 10.1093/eurheartj/ehw240.
3
Heart disease and stroke statistics--2015 update: a report from the American Heart Association.
免疫在心肌缺血/再灌注损伤中的作用:潜在机制与治疗策略
Front Immunol. 2025 May 8;16:1558484. doi: 10.3389/fimmu.2025.1558484. eCollection 2025.
4
Exosome-Based Therapeutics in Dermatology.基于外泌体的皮肤病治疗方法
Biomater Res. 2025 May 9;29:0148. doi: 10.34133/bmr.0148. eCollection 2025.
5
Regulatory T cells: a promising new therapeutic target in ventricular remodeling after myocardial infarction.调节性T细胞:心肌梗死后心室重构中一个有前景的新治疗靶点。
Front Immunol. 2025 Apr 7;16:1514335. doi: 10.3389/fimmu.2025.1514335. eCollection 2025.
6
Extracellular vesicles for delivering therapeutic agents in ischemia/reperfusion injury.用于在缺血/再灌注损伤中递送治疗剂的细胞外囊泡。
Asian J Pharm Sci. 2024 Dec;19(6):100965. doi: 10.1016/j.ajps.2024.100965. Epub 2024 Sep 4.
7
Dendritic Cell-Derived Exosomes Promote Tendon Healing and Regulate Macrophage Polarization in Preventing Tendinopathy.树突状细胞衍生的外泌体促进肌腱愈合,并调节巨噬细胞极化以预防腱病。
Int J Nanomedicine. 2024 Nov 13;19:11701-11718. doi: 10.2147/IJN.S466363. eCollection 2024.
8
Extracellular Vesicles-in-Hydrogel (EViH) targeting pathophysiology for tissue repair.用于组织修复的靶向病理生理学的水凝胶包裹细胞外囊泡(EViH)
Bioact Mater. 2024 Oct 23;44:283-318. doi: 10.1016/j.bioactmat.2024.10.017. eCollection 2025 Feb.
9
Exosomes Derived from Bone Marrow Dendritic Cells Exhibit Protective and Therapeutic Potential Against Chemically Induced Chronic Pancreatitis in Rats.源自骨髓树突状细胞的外泌体对大鼠化学诱导的慢性胰腺炎具有保护和治疗潜力。
Inflammation. 2024 Oct 19. doi: 10.1007/s10753-024-02150-y.
10
Research progress of exosomes from different sources in myocardial ischemia.不同来源外泌体在心肌缺血中的研究进展
Front Cardiovasc Med. 2024 Sep 12;11:1436764. doi: 10.3389/fcvm.2024.1436764. eCollection 2024.
《2015年心脏病和中风统计数据更新:美国心脏协会报告》
Circulation. 2015 Jan 27;131(4):e29-322. doi: 10.1161/CIR.0000000000000152. Epub 2014 Dec 17.