Suppr超能文献

新型核苷类似物前药 NUC-7738 克服癌症耐药机制,并在首次人体 I 期临床试验中。

The Novel Nucleoside Analogue ProTide NUC-7738 Overcomes Cancer Resistance Mechanisms and in a First-In-Human Phase I Clinical Trial.

机构信息

Department of Oncology, Medical Sciences Division, University of Oxford, Oxford, United Kingdom.

Ludwig Institute for Cancer Research, Nuffield Department of Medicine, University of Oxford, Oxford, United Kingdom.

出版信息

Clin Cancer Res. 2021 Dec 1;27(23):6500-6513. doi: 10.1158/1078-0432.CCR-21-1652. Epub 2021 Sep 8.

Abstract

PURPOSE

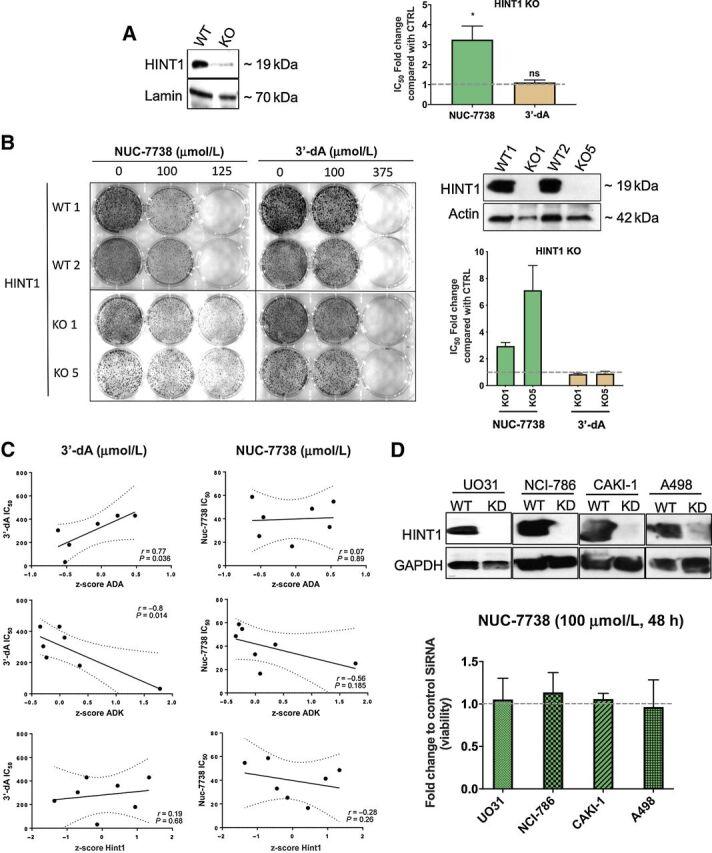
Nucleoside analogues form the backbone of many therapeutic regimens in oncology and require the presence of intracellular enzymes for their activation. A ProTide is comprised of a nucleoside fused to a protective phosphoramidate cap. ProTides are easily incorporated into cells whereupon the cap is cleaved and a preactivated nucleoside released. 3'-Deoxyadenosine (3'-dA) is a naturally occurring adenosine analogue with established anticancer activity but limited bioavailability due to its rapid deamination by the circulating enzyme adenosine deaminase, poor uptake into cells, and reliance on adenosine kinase for its activation. In order to overcome these limitations, 3'-dA was chemically modified to create the novel ProTide NUC-7738.

EXPERIMENTAL DESIGN

We describe the synthesis of NUC-7738. We determine the IC of NUC-7738 using pharmacokinetics (PK) and conduct genome-wide analyses to identify its mechanism of action using different cancer model systems. We validate these findings in patients with cancer.

RESULTS

We show that NUC-7738 overcomes the cancer resistance mechanisms that limit the activity of 3'-dA and that its activation is dependent on ProTide cleavage by the enzyme histidine triad nucleotide-binding protein 1. PK and tumor samples obtained from the ongoing first-in-human phase I clinical trial of NUC-7738 further validate our findings and show NUC-7738 is an effective proapoptotic agent in cancer cells with effects on the NF-κB pathway.

CONCLUSIONS

Our study provides proof that NUC-7738 overcomes cellular resistance mechanisms and supports its further clinical evaluation as a novel cancer treatment within the growing pantheon of anticancer ProTides.

摘要

目的

核苷类似物构成了肿瘤学中许多治疗方案的基础,并且需要细胞内酶的存在才能激活。ProTide 由与保护性磷酰胺帽融合的核苷组成。ProTides 很容易被细胞摄取,随后帽被切割,释放出预激活的核苷。3'-脱氧腺苷(3'-dA)是一种天然存在的腺苷类似物,具有既定的抗癌活性,但由于其在循环酶腺苷脱氨酶的快速脱氨作用、细胞摄取能力差以及对腺苷激酶的激活依赖,导致其生物利用度有限。为了克服这些限制,3'-dA 经过化学修饰,创造了新型 ProTide NUC-7738。

实验设计

我们描述了 NUC-7738 的合成。我们使用药代动力学(PK)确定 NUC-7738 的 IC,并使用不同的癌症模型系统进行全基因组分析,以确定其作用机制。我们在癌症患者中验证了这些发现。

结果

我们表明,NUC-7738 克服了限制 3'-dA 活性的癌症耐药机制,其激活依赖于酶组氨酸三联核苷酸结合蛋白 1 对 ProTide 的切割。来自正在进行的 NUC-7738 首次人体 I 期临床试验的 PK 和肿瘤样本进一步验证了我们的发现,并表明 NUC-7738 是一种有效的促凋亡剂,对 NF-κB 通路有影响。

结论

我们的研究提供了证据,证明 NUC-7738 克服了细胞耐药机制,并支持其进一步的临床评估,作为一种新型癌症治疗方法,在不断增长的抗癌 ProTides 中。

https://cdn.ncbi.nlm.nih.gov/pmc/blobs/3938/9401491/f174697f2f57/6500fig1.jpg

文献检索

告别复杂PubMed语法,用中文像聊天一样搜索,搜遍4000万医学文献。AI智能推荐,让科研检索更轻松。

立即免费搜索

文件翻译

保留排版,准确专业,支持PDF/Word/PPT等文件格式,支持 12+语言互译。

免费翻译文档

深度研究

AI帮你快速写综述,25分钟生成高质量综述,智能提取关键信息,辅助科研写作。

立即免费体验