Suppr超能文献

肠道菌群结构和代谢产物的变化与持续性心房颤动患者的心肌纤维化有关。

Changes in Intestinal Flora Structure and Metabolites Are Associated With Myocardial Fibrosis in Patients With Persistent Atrial Fibrillation.

作者信息

Liu Langsha, Su Juan, Li Rui, Luo Fanyan

机构信息

Department of Cardiac Surgery, Xiangya Hospital, Central South University, Changsha, China.

Department of Medical Administration, Zhuzhou Central Hospital, Zhuzhou, China.

出版信息

Front Nutr. 2021 Aug 23;8:702085. doi: 10.3389/fnut.2021.702085. eCollection 2021.

Abstract

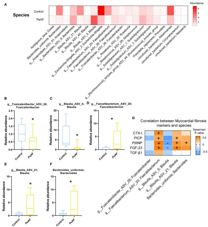
The occurrence of atrial fibrillation is often accompanied by myocardial fibrosis. An increasing number of studies have shown that intestinal flora is involved in the occurrence and development of a variety of cardiovascular diseases. This study explores the relationship between changes in the structure and function of intestinal flora and the progression of myocardial fibrosis in patients with persistent atrial fibrillation. Serum and stool samples were collected from 10 healthy people and 10 patients with persistent atrial fibrillation (PeAF), and statistical analyses were performed on the subjects' clinical baseline conditions. ELISA was used to measure the levels of carboxy-terminal telopeptide of type I collagen (CTX-I), propeptide of type I procollagen (PICP), procollagen III N-terminal propeptide (PIIINP), fibroblast growth factor-23 (FGF-23), and transforming growth factor-beta 1 (TGF-β1) in serum. Through 16S rRNA sequencing technology, the structural composition of the intestinal flora was detected and analyzed. In addition, metabolomics data were analyzed to determine the differences in the metabolites produced by the intestinal flora of the subjects. By comparing the baseline data of the subjects, it was found that compared with those of the control group, the levels of creatinine (CRE) and serum uric acid (SUA) in the serum of PeAF patients were significantly increased. In addition, we found that the levels of CTX-I, PICP, PIIINP, and TGF-β1 in the serum of PeAF patients were significantly higher than those of the control group subjects. Although the control and PeAF groups exhibited no significant differences in the α diversity index, there were significant differences in the β diversity indexes (Bray-Curtis, weighted UniFrac and Anosim). At the phylum, family and species levels, the community structure and composition of the intestinal flora of the control group and those of the PeAF group showed significant differences. In addition, the compositions of the intestinal metabolites in the two different groups of people were significantly different. They were correlated considerably with PIIINP and specific communities in the intestinal flora. Pathologically, PeAF patients may have a higher risk of myocardial fibrosis. Systematically, abnormal changes in the structure and composition of the intestinal flora in PeAF patients may lead to differences in intestinal metabolites, which are involved in the process of myocardial fibrosis through metabolite pathways.

摘要

心房颤动的发生常伴有心肌纤维化。越来越多的研究表明,肠道菌群参与了多种心血管疾病的发生和发展。本研究探讨持续性心房颤动患者肠道菌群结构和功能变化与心肌纤维化进展之间的关系。收集了10名健康人和10名持续性心房颤动(PeAF)患者的血清和粪便样本,并对受试者的临床基线情况进行了统计分析。采用酶联免疫吸附测定法(ELISA)检测血清中I型胶原羧基末端肽(CTX-I)、I型前胶原前肽(PICP)、III型前胶原N端前肽(PIIINP)、成纤维细胞生长因子-23(FGF-23)和转化生长因子-β1(TGF-β1)的水平。通过16S rRNA测序技术,检测并分析肠道菌群的结构组成。此外,对代谢组学数据进行分析,以确定受试者肠道菌群产生的代谢产物的差异。通过比较受试者的基线数据,发现与对照组相比,PeAF患者血清中的肌酐(CRE)和血清尿酸(SUA)水平显著升高。此外,我们发现PeAF患者血清中CTX-I、PICP、PIIINP和TGF-β1的水平显著高于对照组受试者。虽然对照组和PeAF组在α多样性指数上无显著差异,但在β多样性指数(Bray-Curtis、加权UniFrac和Anosim)上存在显著差异。在门、科和种水平上,对照组和PeAF组的肠道菌群群落结构和组成存在显著差异。此外,两组不同人群的肠道代谢产物组成也存在显著差异。它们与PIIINP和肠道菌群中的特定群落有相当大的相关性。病理上,PeAF患者可能有更高的心肌纤维化风险。系统地说,PeAF患者肠道菌群结构和组成的异常变化可能导致肠道代谢产物的差异,这些差异通过代谢产物途径参与心肌纤维化过程。

https://cdn.ncbi.nlm.nih.gov/pmc/blobs/7eb2/8419273/90f2b71170f2/fnut-08-702085-g0001.jpg

文献检索

告别复杂PubMed语法,用中文像聊天一样搜索,搜遍4000万医学文献。AI智能推荐,让科研检索更轻松。

立即免费搜索

文件翻译

保留排版,准确专业,支持PDF/Word/PPT等文件格式,支持 12+语言互译。

免费翻译文档

深度研究

AI帮你快速写综述,25分钟生成高质量综述,智能提取关键信息,辅助科研写作。

立即免费体验