• 文献检索
  • 文档翻译
  • 深度研究
  • 学术资讯
  • Suppr Zotero 插件Zotero 插件
  • 邀请有礼
  • 套餐&价格
  • 历史记录
应用&插件
Suppr Zotero 插件Zotero 插件浏览器插件Mac 客户端Windows 客户端微信小程序
定价
高级版会员购买积分包购买API积分包
服务
文献检索文档翻译深度研究API 文档MCP 服务
关于我们
关于 Suppr公司介绍联系我们用户协议隐私条款
关注我们

Suppr 超能文献

核心技术专利:CN118964589B侵权必究
粤ICP备2023148730 号-1Suppr @ 2026

文献检索

告别复杂PubMed语法,用中文像聊天一样搜索,搜遍4000万医学文献。AI智能推荐,让科研检索更轻松。

立即免费搜索

文件翻译

保留排版,准确专业,支持PDF/Word/PPT等文件格式,支持 12+语言互译。

免费翻译文档

深度研究

AI帮你快速写综述,25分钟生成高质量综述,智能提取关键信息,辅助科研写作。

立即免费体验

敲低PGM1可增强奥利司他在葡萄糖剥夺条件下对胃癌的抗癌作用。

Knockdown of PGM1 enhances anticancer effects of orlistat in gastric cancer under glucose deprivation.

作者信息

Cao Bo, Deng Huan, Cui Hao, Zhao Ruiyang, Li Hanghang, Wei Bo, Chen Lin

机构信息

Medical School of Chinese PLA, Beijing, 100853, China.

Department of General Surgery, The First Medical Center, Chinese PLA General Hospital, Beijing, 100853, China.

出版信息

Cancer Cell Int. 2021 Sep 10;21(1):481. doi: 10.1186/s12935-021-02193-3.

DOI:10.1186/s12935-021-02193-3
PMID:34507580
原文链接:https://pmc.ncbi.nlm.nih.gov/articles/PMC8434706/
Abstract

BACKGROUND

Phosphoglucomutase 1 (PGM1) acts as an important regulator in glucose metabolism. However, the role of PGM1 in gastric cancer (GC) remains unclear. This study aims to investigate the role of PGM1 and develop novel regimens based on metabolic reprogramming in GC.

METHODS

Correlation and enrichment analyses of PGM1 were conducted based on The Cancer Genome Atlas database. Data derived from the Kaplan-Meier Plotter database were analyzed to evaluate correlations between PGM1 expression and survival time of GC patients. Cell counting kit-8, 5-Ethynyl-2-deoxyuridine, flow cytometry assays, generation of subcutaneous tumor and lung metastasis mouse models were used to determine growth and metastasis in vitro and in vivo. Cell glycolysis was detected by a battery of glycolytic indicators, including lactate, pyruvic acid, ATP production and glucose uptake. Fatty Acid Synthase (FASN) activity and expression levels of lipid enzymes were determined to reflect on lipid metabolism.

RESULTS

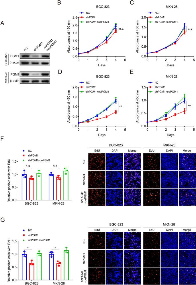
Correlation and enrichment analyses suggested that PGM1 was closely associated with cell viability, proliferation and metabolism. PGM1 was overexpressed in GC tissues and cell lines. High PGM1 expression served as an indicator of shorter survival for specific subpopulation of GC patients. It was also correlated with pathological tumor stage and pathological tumor node metastasis stage of GC. Under the glucose deprivation condition, knockdown of PGM1 significantly suppressed cell viability, proliferation and glycolysis, whereas lipid metabolism was enhanced. Orlistat, as a drug that was designed to inhibit FASN activity, effectively induced apoptosis and suppressed lipid metabolism in GC. However, orlistat conversely increased glycolytic levels. Orlistat exhibited more significant inhibitive effects on GC progression after knockdown of PGM1 under glucose deprivation due to combination of glycolysis and lipid metabolism both in vitro and in vivo.

CONCLUSIONS

Downregulation of PGM1 expression under glucose deprivation enhanced anti-cancer effects of orlistat. This combination application may serve as a novel strategy for GC treatment.

摘要

背景

磷酸葡萄糖变位酶1(PGM1)在葡萄糖代谢中起重要调节作用。然而,PGM1在胃癌(GC)中的作用仍不清楚。本研究旨在探讨PGM1的作用,并基于GC的代谢重编程开发新的治疗方案。

方法

基于癌症基因组图谱数据库对PGM1进行相关性和富集分析。分析来自Kaplan-Meier Plotter数据库的数据,以评估PGM1表达与GC患者生存时间之间的相关性。使用细胞计数试剂盒-8、5-乙炔基-2'-脱氧尿苷、流式细胞术检测、皮下肿瘤生成和肺转移小鼠模型来确定体内外的生长和转移情况。通过一系列糖酵解指标检测细胞糖酵解,包括乳酸、丙酮酸、ATP生成和葡萄糖摄取。测定脂肪酸合酶(FASN)活性和脂质酶的表达水平以反映脂质代谢情况。

结果

相关性和富集分析表明,PGM1与细胞活力、增殖和代谢密切相关。PGM1在GC组织和细胞系中过表达。高PGM1表达是特定亚群GC患者生存时间较短的指标。它还与GC的病理肿瘤分期和病理肿瘤淋巴结转移分期相关。在葡萄糖剥夺条件下,敲低PGM1可显著抑制细胞活力、增殖和糖酵解,而脂质代谢增强。奥利司他作为一种旨在抑制FASN活性的药物,可有效诱导GC细胞凋亡并抑制脂质代谢。然而,奥利司他反而增加了糖酵解水平。在葡萄糖剥夺条件下敲低PGM1后,由于体外和体内糖酵解与脂质代谢的联合作用,奥利司他对GC进展表现出更显著的抑制作用。

结论

葡萄糖剥夺条件下PGM1表达的下调增强了奥利司他的抗癌作用。这种联合应用可能是GC治疗的一种新策略。

https://cdn.ncbi.nlm.nih.gov/pmc/blobs/b7f7/8434706/a4fdf8d358c9/12935_2021_2193_Fig6_HTML.jpg
https://cdn.ncbi.nlm.nih.gov/pmc/blobs/b7f7/8434706/aa35575fa2c3/12935_2021_2193_Fig1_HTML.jpg
https://cdn.ncbi.nlm.nih.gov/pmc/blobs/b7f7/8434706/4828be332fff/12935_2021_2193_Fig2_HTML.jpg
https://cdn.ncbi.nlm.nih.gov/pmc/blobs/b7f7/8434706/f875763bfe68/12935_2021_2193_Fig3_HTML.jpg
https://cdn.ncbi.nlm.nih.gov/pmc/blobs/b7f7/8434706/920e53e71afc/12935_2021_2193_Fig4_HTML.jpg
https://cdn.ncbi.nlm.nih.gov/pmc/blobs/b7f7/8434706/3622a6f27a65/12935_2021_2193_Fig5_HTML.jpg
https://cdn.ncbi.nlm.nih.gov/pmc/blobs/b7f7/8434706/a4fdf8d358c9/12935_2021_2193_Fig6_HTML.jpg
https://cdn.ncbi.nlm.nih.gov/pmc/blobs/b7f7/8434706/aa35575fa2c3/12935_2021_2193_Fig1_HTML.jpg
https://cdn.ncbi.nlm.nih.gov/pmc/blobs/b7f7/8434706/4828be332fff/12935_2021_2193_Fig2_HTML.jpg
https://cdn.ncbi.nlm.nih.gov/pmc/blobs/b7f7/8434706/f875763bfe68/12935_2021_2193_Fig3_HTML.jpg
https://cdn.ncbi.nlm.nih.gov/pmc/blobs/b7f7/8434706/920e53e71afc/12935_2021_2193_Fig4_HTML.jpg
https://cdn.ncbi.nlm.nih.gov/pmc/blobs/b7f7/8434706/3622a6f27a65/12935_2021_2193_Fig5_HTML.jpg
https://cdn.ncbi.nlm.nih.gov/pmc/blobs/b7f7/8434706/a4fdf8d358c9/12935_2021_2193_Fig6_HTML.jpg

相似文献

1
Knockdown of PGM1 enhances anticancer effects of orlistat in gastric cancer under glucose deprivation.敲低PGM1可增强奥利司他在葡萄糖剥夺条件下对胃癌的抗癌作用。
Cancer Cell Int. 2021 Sep 10;21(1):481. doi: 10.1186/s12935-021-02193-3.
2
AMPK-dependent phosphorylation of HDAC8 triggers PGM1 expression to promote lung cancer cell survival under glucose starvation.AMPK 依赖性磷酸化 HDAC8 触发 PGM1 表达,以促进葡萄糖饥饿下的肺癌细胞存活。
Cancer Lett. 2020 May 28;478:82-92. doi: 10.1016/j.canlet.2020.03.007. Epub 2020 Mar 20.
3
Glucose starvation suppresses gastric cancer through targeting miR-216a-5p/Farnesyl-Diphosphate Farnesyltransferase 1 axis.葡萄糖饥饿通过靶向miR-216a-5p/法尼基二磷酸法尼基转移酶1轴抑制胃癌。
Cancer Cell Int. 2021 Dec 25;21(1):704. doi: 10.1186/s12935-021-02416-7.
4
Knock-down of PGM1 inhibits cell viability, glycolysis, and oxidative phosphorylation in glioma under low glucose condition via the Myc signaling pathway. knockdown of PGM1 抑制低葡萄糖条件下神经胶质瘤细胞活力、糖酵解和氧化磷酸化,其机制与 Myc 信号通路有关。
Biochem Biophys Res Commun. 2023 May 14;656:38-45. doi: 10.1016/j.bbrc.2023.03.034. Epub 2023 Mar 14.
5
Phosphoglucomutase 1 inhibits hepatocellular carcinoma progression by regulating glucose trafficking.磷酸葡萄糖变位酶 1 通过调节葡萄糖转运抑制肝癌进展。
PLoS Biol. 2018 Oct 18;16(10):e2006483. doi: 10.1371/journal.pbio.2006483. eCollection 2018 Oct.
6
In Vitro Skeletal Muscle Model of PGM1 Deficiency Reveals Altered Energy Homeostasis.PGM1 缺乏症的体外骨骼肌模型揭示了能量代谢的改变。
Int J Mol Sci. 2023 May 4;24(9):8247. doi: 10.3390/ijms24098247.
7
DLX6 Antisense RNA 1 Modulates Glucose Metabolism and Cell Growth in Gastric Cancer by Targeting microRNA-4290.DLX6 反义 RNA 1 通过靶向 microRNA-4290 调节胃癌中的葡萄糖代谢和细胞生长。
Dig Dis Sci. 2021 Feb;66(2):460-473. doi: 10.1007/s10620-020-06223-4. Epub 2020 Apr 1.
8
Sec13 promotes glycolysis by inhibiting Ubqln1 mediated Pgm1 ubiquitination in ALI.Sec13 通过抑制 Ubqln1 介导的 Pgm1 泛素化促进 ALI 中的糖酵解。
Biochim Biophys Acta Mol Basis Dis. 2024 Dec;1870(8):167475. doi: 10.1016/j.bbadis.2024.167475. Epub 2024 Aug 17.
9
Histone methyltransferase SETD1A interacts with HIF1α to enhance glycolysis and promote cancer progression in gastric cancer.组蛋白甲基转移酶 SETD1A 与 HIF1α 相互作用,增强糖酵解,促进胃癌的癌症进展。
Mol Oncol. 2020 Jun;14(6):1397-1409. doi: 10.1002/1878-0261.12689. Epub 2020 Apr 26.
10
S100A10 Accelerates Aerobic Glycolysis and Malignant Growth by Activating mTOR-Signaling Pathway in Gastric Cancer.S100A10通过激活胃癌中的mTOR信号通路加速有氧糖酵解和恶性生长。
Front Cell Dev Biol. 2020 Nov 26;8:559486. doi: 10.3389/fcell.2020.559486. eCollection 2020.

引用本文的文献

1
GSTP1 knockdown induces metabolic changes affecting energy production and lipid balance in pancreatic cancer cells.GSTP1基因敲低诱导代谢变化,影响胰腺癌细胞的能量产生和脂质平衡。
Mol Cell Oncol. 2025 Jun 14;12(1):2518773. doi: 10.1080/23723556.2025.2518773. eCollection 2025.
2
Adaptation mechanisms in cancer: Lipid metabolism under hypoxia and nutrient deprivation as a target for novel therapeutic strategies (Review).癌症中的适应机制:缺氧和营养剥夺状态下的脂质代谢作为新型治疗策略的靶点(综述)
Mol Med Rep. 2025 Apr;31(4). doi: 10.3892/mmr.2025.13448. Epub 2025 Jan 31.
3
Dissection of Targeting Molecular Mechanisms of Celastrol-induced Nephrotoxicity A Combined Deconvolution Strategy of Chemoproteomics and Metabolomics.

本文引用的文献

1
The Metabolic Landscape of RAS-Driven Cancers from biology to therapy.从生物学原理到治疗方法:RAS驱动型癌症的代谢格局
Nat Cancer. 2021 Mar;2(3):271-283. doi: 10.1038/s43018-021-00184-x. Epub 2021 Mar 24.
2
induces apoptotic cell death in ectopic endometrial 12Z cells through suppressing pyruvate dehydrogenase kinase 1 expression.通过抑制丙酮酸脱氢酶激酶1的表达,诱导异位子宫内膜12Z细胞发生凋亡性细胞死亡。
Exp Ther Med. 2021 Apr;21(4):357. doi: 10.3892/etm.2021.9788. Epub 2021 Feb 11.
3
Pancancer survival analysis of cancer hallmark genes.
解析雷公藤红素诱导肾毒性的靶向分子机制:化学生物组学和代谢组学的联合反卷积策略。
Int J Biol Sci. 2024 Aug 26;20(12):4601-4617. doi: 10.7150/ijbs.91751. eCollection 2024.
4
Novel Treatments for Obesity: Implications for Cancer Prevention and Treatment.肥胖症的新疗法:对癌症预防和治疗的影响。
Nutrients. 2023 Aug 25;15(17):3737. doi: 10.3390/nu15173737.
5
Pharmacological effect and mechanism of orlistat in anti-tumor therapy: A review.奥利司他在抗肿瘤治疗中的药理作用及机制:综述。
Medicine (Baltimore). 2023 Sep 8;102(36):e34671. doi: 10.1097/MD.0000000000034671.
6
Inhibition of androgen receptor enhanced the anticancer effects of everolimus through targeting glucose transporter 12.抑制雄激素受体通过靶向葡萄糖转运蛋白 12 增强依维莫司的抗癌作用。
Int J Biol Sci. 2023 Jan 1;19(1):104-119. doi: 10.7150/ijbs.75106. eCollection 2023.
7
Key Molecules of Fatty Acid Metabolism in Gastric Cancer.胃癌中脂肪酸代谢的关键分子。
Biomolecules. 2022 May 15;12(5):706. doi: 10.3390/biom12050706.
8
Single-Cell Transcriptome Reveals the Metabolic and Clinical Features of a Highly Malignant Cell Subpopulation in Pancreatic Ductal Adenocarcinoma.单细胞转录组揭示胰腺导管腺癌中高度恶性细胞亚群的代谢和临床特征
Front Cell Dev Biol. 2022 Feb 18;10:798165. doi: 10.3389/fcell.2022.798165. eCollection 2022.
泛癌生存分析癌症标志基因。
Sci Rep. 2021 Mar 15;11(1):6047. doi: 10.1038/s41598-021-84787-5.
4
Jiedu Sangen decoction inhibits chemoresistance to 5-fluorouracil of colorectal cancer cells by suppressing glycolysis via PI3K/AKT/HIF-1α signaling pathway.解毒散根汤通过抑制 PI3K/AKT/HIF-1α 信号通路抑制糖酵解从而抑制结直肠癌细胞对 5-氟尿嘧啶的化疗耐药性。
Chin J Nat Med. 2021 Feb;19(2):143-152. doi: 10.1016/S1875-5364(21)60015-8.
5
Global Cancer Statistics 2020: GLOBOCAN Estimates of Incidence and Mortality Worldwide for 36 Cancers in 185 Countries.《全球癌症统计数据 2020:全球 185 个国家和地区 36 种癌症的发病率和死亡率估计》。
CA Cancer J Clin. 2021 May;71(3):209-249. doi: 10.3322/caac.21660. Epub 2021 Feb 4.
6
Acute Statin Treatment Improves Antibody Accumulation in EGFR- and PSMA-Expressing Tumors.急性他汀类药物治疗可改善 EGFR 和 PSMA 表达肿瘤中的抗体积累。
Clin Cancer Res. 2020 Dec 1;26(23):6215-6229. doi: 10.1158/1078-0432.CCR-20-1960. Epub 2020 Sep 30.
7
ROS Mediate xCT-Dependent Cell Death in Human Breast Cancer Cells under Glucose Deprivation.ROS 介导葡萄糖剥夺下人乳腺癌细胞中的 xCT 依赖性细胞死亡。
Cells. 2020 Jul 1;9(7):1598. doi: 10.3390/cells9071598.
8
PRMT5-dependent transcriptional repression of c-Myc target genes promotes gastric cancer progression.PRMT5 依赖性 c-Myc 靶基因转录抑制促进胃癌进展。
Theranostics. 2020 Mar 15;10(10):4437-4452. doi: 10.7150/thno.42047. eCollection 2020.
9
H2A Monoubiquitination Links Glucose Availability to Epigenetic Regulation of the Endoplasmic Reticulum Stress Response and Cancer Cell Death.H2A 单泛素化将葡萄糖可用性与内质网应激反应和癌细胞死亡的表观遗传调控联系起来。
Cancer Res. 2020 Jun 1;80(11):2243-2256. doi: 10.1158/0008-5472.CAN-19-3580. Epub 2020 Apr 9.
10
AMPK-dependent phosphorylation of HDAC8 triggers PGM1 expression to promote lung cancer cell survival under glucose starvation.AMPK 依赖性磷酸化 HDAC8 触发 PGM1 表达,以促进葡萄糖饥饿下的肺癌细胞存活。
Cancer Lett. 2020 May 28;478:82-92. doi: 10.1016/j.canlet.2020.03.007. Epub 2020 Mar 20.