• 文献检索
  • 文档翻译
  • 深度研究
  • 学术资讯
  • Suppr Zotero 插件Zotero 插件
  • 邀请有礼
  • 套餐&价格
  • 历史记录
应用&插件
Suppr Zotero 插件Zotero 插件浏览器插件Mac 客户端Windows 客户端微信小程序
定价
高级版会员购买积分包购买API积分包
服务
文献检索文档翻译深度研究API 文档MCP 服务
关于我们
关于 Suppr公司介绍联系我们用户协议隐私条款
关注我们

Suppr 超能文献

核心技术专利:CN118964589B侵权必究
粤ICP备2023148730 号-1Suppr @ 2026

文献检索

告别复杂PubMed语法,用中文像聊天一样搜索,搜遍4000万医学文献。AI智能推荐,让科研检索更轻松。

立即免费搜索

文件翻译

保留排版,准确专业,支持PDF/Word/PPT等文件格式,支持 12+语言互译。

免费翻译文档

深度研究

AI帮你快速写综述,25分钟生成高质量综述,智能提取关键信息,辅助科研写作。

立即免费体验

通过抑制丙酮酸脱氢酶激酶1的表达,诱导异位子宫内膜12Z细胞发生凋亡性细胞死亡。

induces apoptotic cell death in ectopic endometrial 12Z cells through suppressing pyruvate dehydrogenase kinase 1 expression.

作者信息

Kim Bo-Sung, Chung Tae-Wook, Choi Hee-Jung, Bae Sung-Jin, Cho Hye-Rin, Lee Syng-Ook, Choi Jung-Hye, Joo Jong Kil, Ha Ki-Tae

机构信息

Department of Korean Medical Science, School of Korean Medicine, Pusan National University, Yangsan, Gyeongnam 50612, Republic of Korea.

Healthy Aging Korean Medical Research Center, Pusan National University, Yangsan, Gyeongnam 50612, Republic of Korea.

出版信息

Exp Ther Med. 2021 Apr;21(4):357. doi: 10.3892/etm.2021.9788. Epub 2021 Feb 11.

DOI:10.3892/etm.2021.9788
PMID:33732330
原文链接:https://pmc.ncbi.nlm.nih.gov/articles/PMC7903453/
Abstract

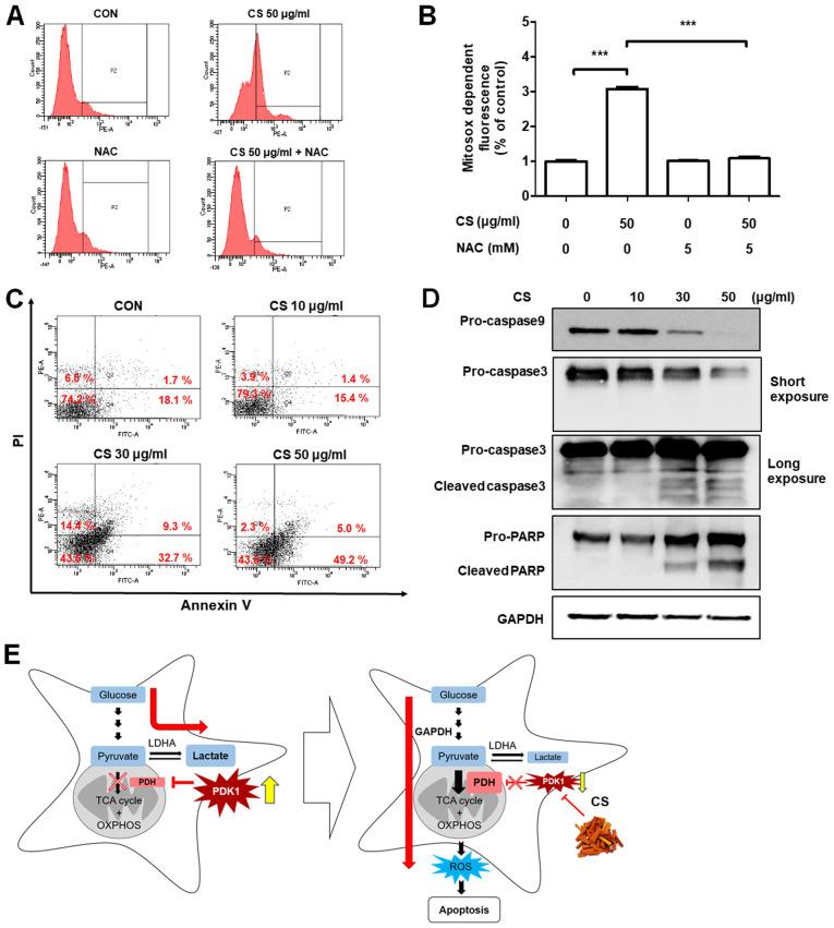
Endometriosis is a common gynecological disease defined as the growth of endometrial tissues outside the uterus. Although the mechanism underlying the progression of endometriosis has not been fully elucidated, cancer-like aerobic glycolysis is considered to mediate the elevated growth and resistance to apoptosis of endometriotic cells. The heartwood of L. (family Leguminosae) is a herbal medicinal product used to treat gynecological symptoms, including algomenorrhea and amenorrhea. The results of the present study revealed that endometriotic 12Z cells exhibited more rapid growth than normal endometrial cells (THES). The expression levels of pyruvate dehydrogenase kinase (PDK)1 and 3 and lactate production were higher in 12Z cells than in THES cells. In addition, the 12Z cells were more sensitive to the cytotoxicity of the aqueous extract of heartwood (CS) than the THES cells. CS inhibited lactate production and phosphorylation of pyruvate dehydrogenase A by reducing the expression of PDK1. CS also increased mitochondrial reactive oxygen species (ROS) levels, decreased mitochondrial membrane potential and consequently stimulated the apoptosis of 12Z cells. CS-induced cell death was substantially inhibited by exogenous PDK1 expression. In conclusion, CS may be a novel drug candidate for treating endometriosis by inhibiting aerobic glycolysis and inducing ROS-mitochondria-mediated apoptotic cell death.

摘要

子宫内膜异位症是一种常见的妇科疾病,定义为子宫内膜组织在子宫外生长。尽管子宫内膜异位症进展的潜在机制尚未完全阐明,但类似癌症的有氧糖酵解被认为介导了异位内膜细胞生长的增加和对凋亡的抵抗。豆科植物L.的心材是一种用于治疗妇科症状(包括痛经和闭经)的草药产品。本研究结果显示,异位内膜12Z细胞比正常子宫内膜细胞(THES)生长更快。12Z细胞中丙酮酸脱氢酶激酶(PDK)1和3的表达水平以及乳酸生成高于THES细胞。此外,12Z细胞比THES细胞对心材(CS)水提取物的细胞毒性更敏感。CS通过降低PDK1的表达抑制乳酸生成和丙酮酸脱氢酶A的磷酸化。CS还增加线粒体活性氧(ROS)水平,降低线粒体膜电位,从而刺激12Z细胞凋亡。外源性PDK1表达可显著抑制CS诱导的细胞死亡。总之,CS可能是一种通过抑制有氧糖酵解和诱导ROS-线粒体介导的凋亡性细胞死亡来治疗子宫内膜异位症的新型候选药物。

https://cdn.ncbi.nlm.nih.gov/pmc/blobs/8553/7903453/857fab7fa2a1/etm-21-04-09788-g03.jpg
https://cdn.ncbi.nlm.nih.gov/pmc/blobs/8553/7903453/7478b5c24949/etm-21-04-09788-g00.jpg
https://cdn.ncbi.nlm.nih.gov/pmc/blobs/8553/7903453/89dd2f77980b/etm-21-04-09788-g01.jpg
https://cdn.ncbi.nlm.nih.gov/pmc/blobs/8553/7903453/bb185b9076bf/etm-21-04-09788-g02.jpg
https://cdn.ncbi.nlm.nih.gov/pmc/blobs/8553/7903453/857fab7fa2a1/etm-21-04-09788-g03.jpg
https://cdn.ncbi.nlm.nih.gov/pmc/blobs/8553/7903453/7478b5c24949/etm-21-04-09788-g00.jpg
https://cdn.ncbi.nlm.nih.gov/pmc/blobs/8553/7903453/89dd2f77980b/etm-21-04-09788-g01.jpg
https://cdn.ncbi.nlm.nih.gov/pmc/blobs/8553/7903453/bb185b9076bf/etm-21-04-09788-g02.jpg
https://cdn.ncbi.nlm.nih.gov/pmc/blobs/8553/7903453/857fab7fa2a1/etm-21-04-09788-g03.jpg

相似文献

1
induces apoptotic cell death in ectopic endometrial 12Z cells through suppressing pyruvate dehydrogenase kinase 1 expression.通过抑制丙酮酸脱氢酶激酶1的表达,诱导异位子宫内膜12Z细胞发生凋亡性细胞死亡。
Exp Ther Med. 2021 Apr;21(4):357. doi: 10.3892/etm.2021.9788. Epub 2021 Feb 11.
2
Water-Extracted Alleviates Endometriosis by Reducing Aerobic Glycolysis.水提取物通过减少有氧糖酵解减轻子宫内膜异位症。
Front Pharmacol. 2022 Apr 4;13:872810. doi: 10.3389/fphar.2022.872810. eCollection 2022.
3
Induction of Pyruvate Dehydrogenase Kinase 1 by Hypoxia Alters Cellular Metabolism and Inhibits Apoptosis in Endometriotic Stromal Cells.缺氧诱导丙酮酸脱氢酶激酶1改变细胞代谢并抑制子宫内膜异位症间质细胞凋亡。
Reprod Sci. 2019 Jun;26(6):734-744. doi: 10.1177/1933719118789513. Epub 2018 Aug 9.
4
Ethyl acetate extract of Caesalpinia sappan L. inhibited acute myeloid leukemia via ROS-mediated apoptosis and differentiation.苏木乙酸乙酯提取物通过 ROS 介导的细胞凋亡和分化抑制急性髓系白血病。
Phytomedicine. 2020 Mar;68:153142. doi: 10.1016/j.phymed.2019.153142. Epub 2019 Dec 4.
5
Ilimaquinone Induces the Apoptotic Cell Death of Cancer Cells by Reducing Pyruvate Dehydrogenase Kinase 1 Activity.伊立米酮通过降低丙酮酸脱氢酶激酶 1 的活性诱导癌细胞凋亡。
Int J Mol Sci. 2020 Aug 21;21(17):6021. doi: 10.3390/ijms21176021.
6
Nonhormonal therapy for endometriosis based on energy metabolism regulation.基于能量代谢调控的子宫内膜异位症非激素治疗。
Reprod Fertil. 2021 Nov 25;2(4):C42-C57. doi: 10.1530/RAF-21-0053. eCollection 2021 Dec.
7
Andrographolide suppresses aerobic glycolysis and induces apoptotic cell death by inhibiting pyruvate dehydrogenase kinase 1 expression.穿心莲内酯通过抑制丙酮酸脱氢酶激酶 1 的表达来抑制有氧糖酵解并诱导细胞凋亡。
Oncol Rep. 2023 Apr;49(4). doi: 10.3892/or.2023.8509. Epub 2023 Feb 24.
8
Anticancer activity of by downregulating mitochondrial genes in A549 lung cancer cell line.通过下调 A549 肺癌细胞中线粒体基因的表达发挥抗癌活性。
F1000Res. 2022 Feb 11;11:169. doi: 10.12688/f1000research.76187.2. eCollection 2022.
9
In vitro studies data on anticancer activity of heartwood and leaf extracts on and cell lines.关于心材和叶提取物对[具体细胞系1]和[具体细胞系2]细胞系抗癌活性的体外研究数据。
Data Brief. 2018 May 21;19:868-877. doi: 10.1016/j.dib.2018.05.050. eCollection 2018 Aug.
10
Brazilin from Caesalpinia sappan heartwood and its pharmacological activities: A review.苏木心材中的巴西苏木素及其药理活性:综述
Asian Pac J Trop Med. 2015 Jun;8(6):421-30. doi: 10.1016/j.apjtm.2015.05.014. Epub 2015 Jun 25.

引用本文的文献

1
Warburg-like Metabolic Reprogramming in Endometriosis: From Molecular Mechanisms to Therapeutic Approaches.子宫内膜异位症中类似瓦伯格效应的代谢重编程:从分子机制到治疗方法
Pharmaceuticals (Basel). 2025 May 28;18(6):813. doi: 10.3390/ph18060813.
2
An Investigation of the Anticancer Mechanism of L. Extract Against Colorectal Cancer by Integrating a Network Pharmacological Analysis and Experimental Validation.通过整合网络药理学分析与实验验证对L.提取物抗结直肠癌抗癌机制的研究
Plants (Basel). 2025 Jan 18;14(2):263. doi: 10.3390/plants14020263.
3
Andrographolide suppresses aerobic glycolysis and induces apoptotic cell death by inhibiting pyruvate dehydrogenase kinase 1 expression.

本文引用的文献

1
miR-128-3p contributes to mitochondrial dysfunction and induces apoptosis in glioma cells via targeting pyruvate dehydrogenase kinase 1.miR-128-3p 通过靶向丙酮酸脱氢酶激酶 1 促进线粒体功能障碍并诱导胶质瘤细胞凋亡。
IUBMB Life. 2020 Mar;72(3):465-475. doi: 10.1002/iub.2212. Epub 2019 Dec 11.
2
Repurposing dichloroacetate for the treatment of women with endometriosis.将二氯乙酸重新用于治疗子宫内膜异位症的女性。
Proc Natl Acad Sci U S A. 2019 Dec 17;116(51):25389-25391. doi: 10.1073/pnas.1916144116. Epub 2019 Dec 2.
3
miR-497-5p inhibits gastric cancer cell proliferation and growth through targeting PDK3.
穿心莲内酯通过抑制丙酮酸脱氢酶激酶 1 的表达来抑制有氧糖酵解并诱导细胞凋亡。
Oncol Rep. 2023 Apr;49(4). doi: 10.3892/or.2023.8509. Epub 2023 Feb 24.
4
Treatment of endometriosis with dienogest in combination with traditional Chinese medicine: A systematic review and meta-analysis.地诺孕素联合中药治疗子宫内膜异位症:一项系统评价与Meta分析
Front Surg. 2022 Nov 1;9:992490. doi: 10.3389/fsurg.2022.992490. eCollection 2022.
5
Water-Extracted Alleviates Endometriosis by Reducing Aerobic Glycolysis.水提取物通过减少有氧糖酵解减轻子宫内膜异位症。
Front Pharmacol. 2022 Apr 4;13:872810. doi: 10.3389/fphar.2022.872810. eCollection 2022.
6
HydroZitLa inhibits calcium oxalate stone formation in nephrolithic rats and promotes longevity in nematode Caenorhabditis elegans.HydroZitLa 抑制肾结石大鼠的草酸钙结石形成,并延长线虫秀丽隐杆线虫的寿命。
Sci Rep. 2022 Mar 24;12(1):5102. doi: 10.1038/s41598-022-08316-8.
7
Therapeutic Effects of Bee Bread on Obesity-Induced Testicular-Derived Oxidative Stress, Inflammation, and Apoptosis in High-Fat Diet Obese Rat Model.蜂粮对高脂饮食肥胖大鼠模型中肥胖诱导的睾丸源性氧化应激、炎症和细胞凋亡的治疗作用
Antioxidants (Basel). 2022 Jan 28;11(2):255. doi: 10.3390/antiox11020255.
8
Nonhormonal therapy for endometriosis based on energy metabolism regulation.基于能量代谢调控的子宫内膜异位症非激素治疗。
Reprod Fertil. 2021 Nov 25;2(4):C42-C57. doi: 10.1530/RAF-21-0053. eCollection 2021 Dec.
9
Knockdown of PGM1 enhances anticancer effects of orlistat in gastric cancer under glucose deprivation.敲低PGM1可增强奥利司他在葡萄糖剥夺条件下对胃癌的抗癌作用。
Cancer Cell Int. 2021 Sep 10;21(1):481. doi: 10.1186/s12935-021-02193-3.
miR-497-5p 通过靶向 PDK3 抑制胃癌细胞的增殖和生长。
Biosci Rep. 2019 Sep 6;39(9). doi: 10.1042/BSR20190654. Print 2019 Sep 30.
4
Machilin A Inhibits Tumor Growth and Macrophage M2 Polarization Through the Reduction of Lactic Acid.马奇林A通过降低乳酸水平抑制肿瘤生长和巨噬细胞M2极化。
Cancers (Basel). 2019 Jul 9;11(7):963. doi: 10.3390/cancers11070963.
5
Huzhangoside A Suppresses Tumor Growth through Inhibition of Pyruvate Dehydrogenase Kinase Activity.虎杖苷A通过抑制丙酮酸脱氢酶激酶活性抑制肿瘤生长。
Cancers (Basel). 2019 May 23;11(5):712. doi: 10.3390/cancers11050712.
6
Anti-angiogenic treatment of endometriosis via anti-VEGFA siRNA delivery by means of peptide-based carrier in a rat subcutaneous model.通过基于肽的载体递送来实现抗血管内皮生长因子 A 小干扰 RNA 在大鼠皮下模型中的子宫内膜异位症的抗血管生成治疗。
Gene Ther. 2018 Dec;25(8):548-555. doi: 10.1038/s41434-018-0042-7. Epub 2018 Sep 25.
7
Clonal Expansion and Diversification of Cancer-Associated Mutations in Endometriosis and Normal Endometrium.子宫内膜异位症和正常子宫内膜中与癌症相关的突变的克隆扩增和多样化。
Cell Rep. 2018 Aug 14;24(7):1777-1789. doi: 10.1016/j.celrep.2018.07.037.
8
The link between immunity, autoimmunity and endometriosis: a literature update.免疫、自身免疫与子宫内膜异位症之间的联系:文献更新。
Autoimmun Rev. 2018 Oct;17(10):945-955. doi: 10.1016/j.autrev.2018.03.017. Epub 2018 Aug 11.
9
Induction of Pyruvate Dehydrogenase Kinase 1 by Hypoxia Alters Cellular Metabolism and Inhibits Apoptosis in Endometriotic Stromal Cells.缺氧诱导丙酮酸脱氢酶激酶1改变细胞代谢并抑制子宫内膜异位症间质细胞凋亡。
Reprod Sci. 2019 Jun;26(6):734-744. doi: 10.1177/1933719118789513. Epub 2018 Aug 9.
10
microRNA Let-7b: A Novel treatment for endometriosis.微小 RNA 让-7b:子宫内膜异位症的新治疗方法。
J Cell Mol Med. 2018 Nov;22(11):5346-5353. doi: 10.1111/jcmm.13807. Epub 2018 Jul 31.