• 文献检索
  • 文档翻译
  • 深度研究
  • 学术资讯
  • Suppr Zotero 插件Zotero 插件
  • 邀请有礼
  • 套餐&价格
  • 历史记录
应用&插件
Suppr Zotero 插件Zotero 插件浏览器插件Mac 客户端Windows 客户端微信小程序
定价
高级版会员购买积分包购买API积分包
服务
文献检索文档翻译深度研究API 文档MCP 服务
关于我们
关于 Suppr公司介绍联系我们用户协议隐私条款
关注我们

Suppr 超能文献

核心技术专利:CN118964589B侵权必究
粤ICP备2023148730 号-1Suppr @ 2026

文献检索

告别复杂PubMed语法,用中文像聊天一样搜索,搜遍4000万医学文献。AI智能推荐,让科研检索更轻松。

立即免费搜索

文件翻译

保留排版,准确专业,支持PDF/Word/PPT等文件格式,支持 12+语言互译。

免费翻译文档

深度研究

AI帮你快速写综述,25分钟生成高质量综述,智能提取关键信息,辅助科研写作。

立即免费体验

INPP5K 和 Atlastin-1 维持神经元内质网-质膜接触的非均匀分布。

INPP5K and Atlastin-1 maintain the nonuniform distribution of ER-plasma membrane contacts in neurons.

机构信息

Lee Kong Chian School of Medicine, Nanyang Technological University, Singapore.

Lee Kong Chian School of Medicine, Nanyang Technological University, Singapore

出版信息

Life Sci Alliance. 2021 Sep 23;4(11). doi: 10.26508/lsa.202101092. Print 2021 Nov.

DOI:10.26508/lsa.202101092
PMID:34556534
原文链接:https://pmc.ncbi.nlm.nih.gov/articles/PMC8507493/
Abstract

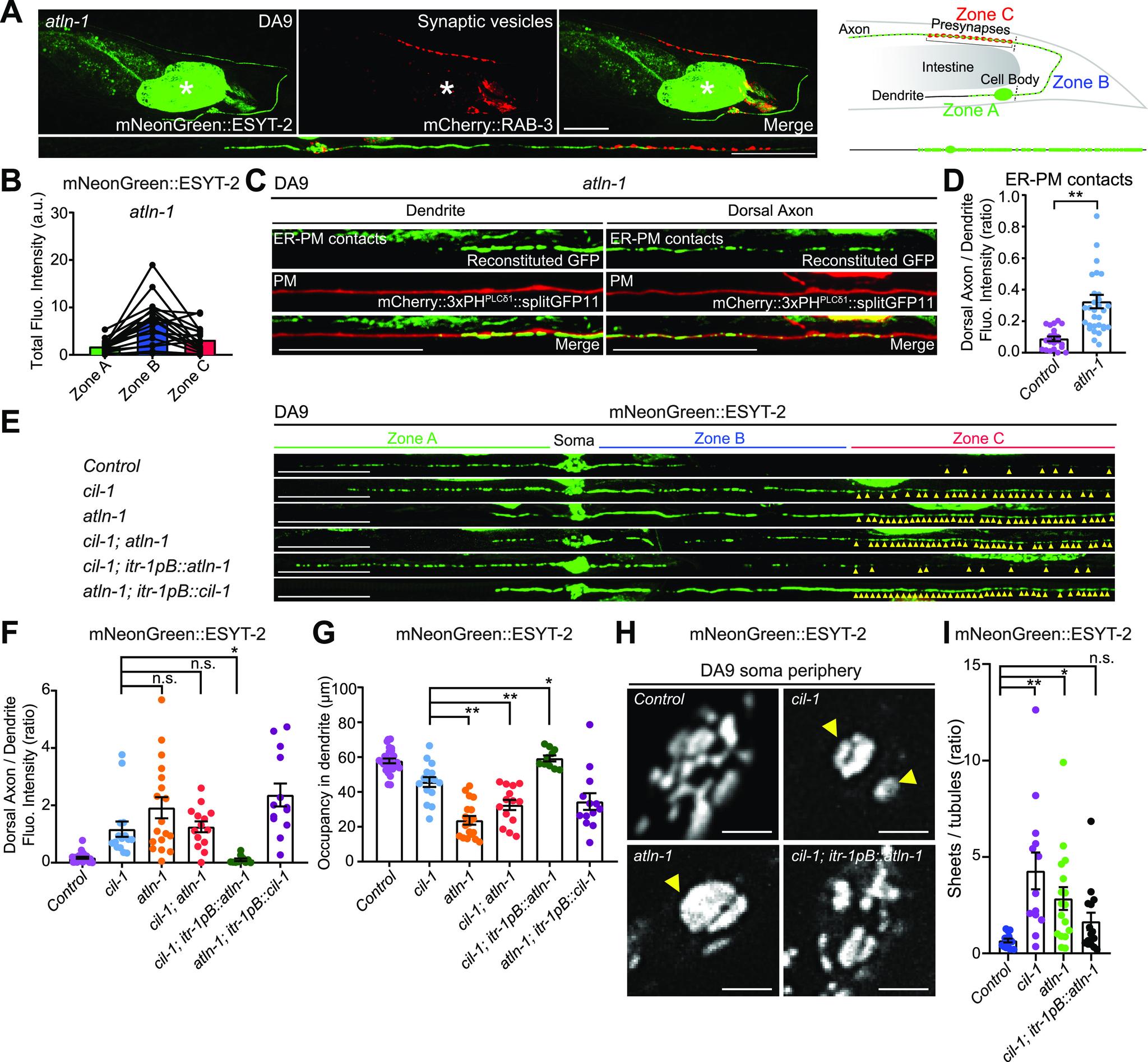
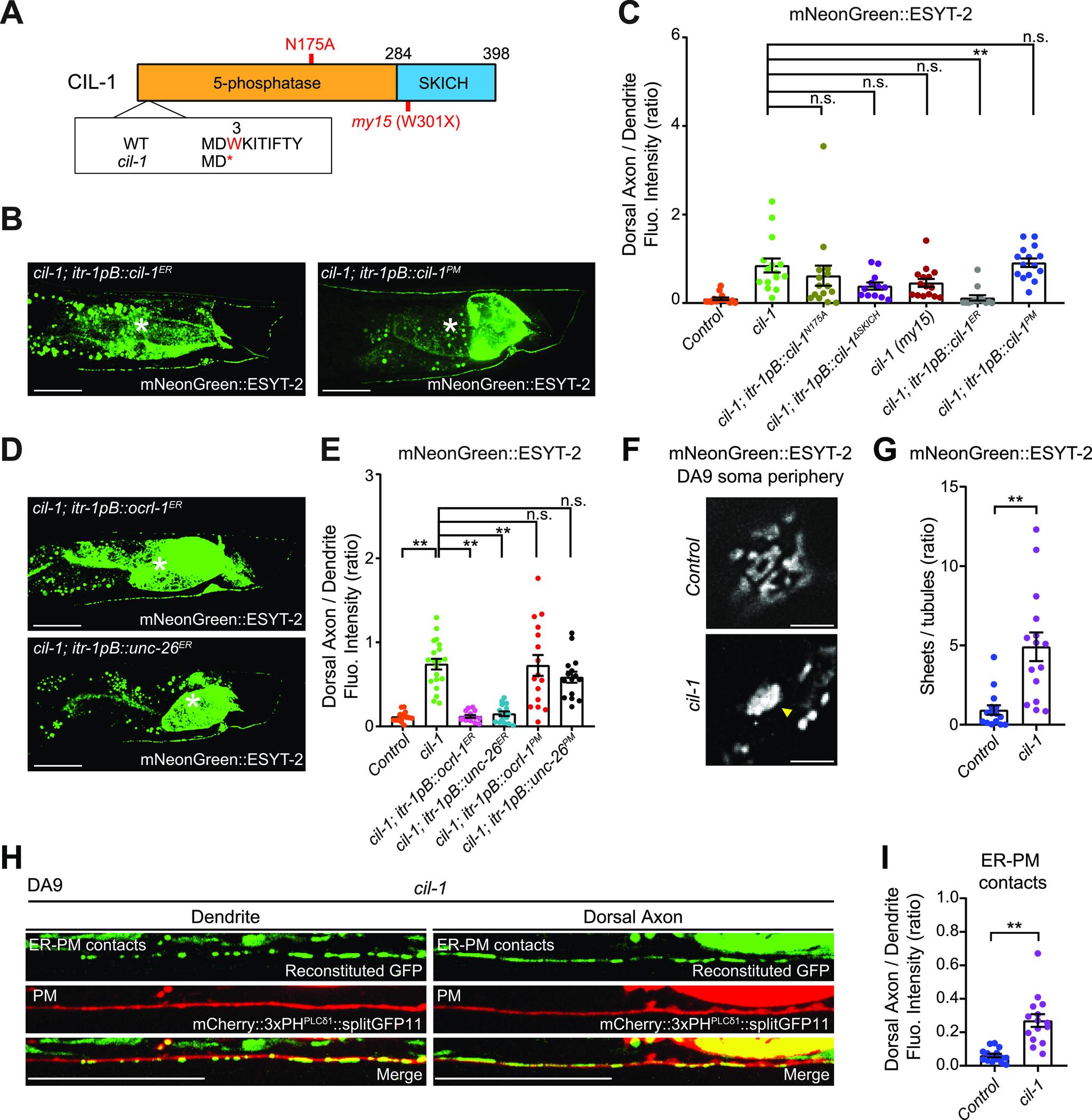
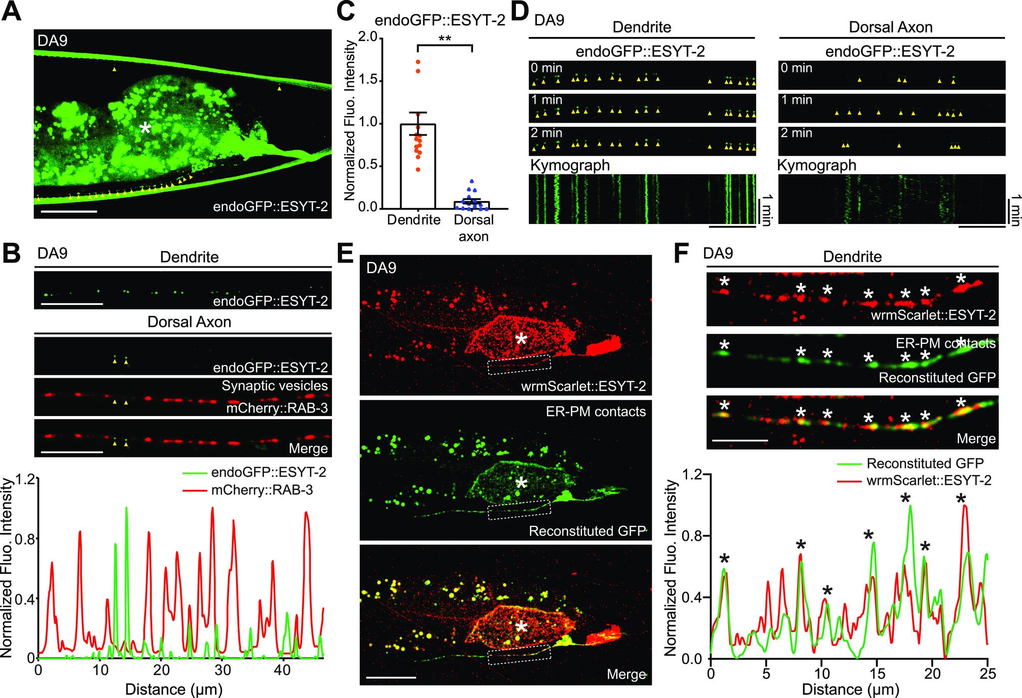
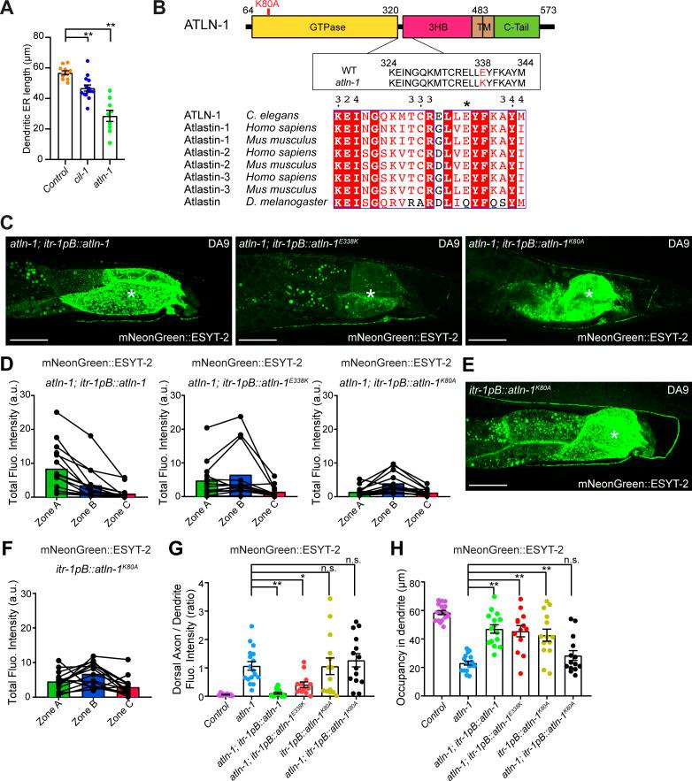
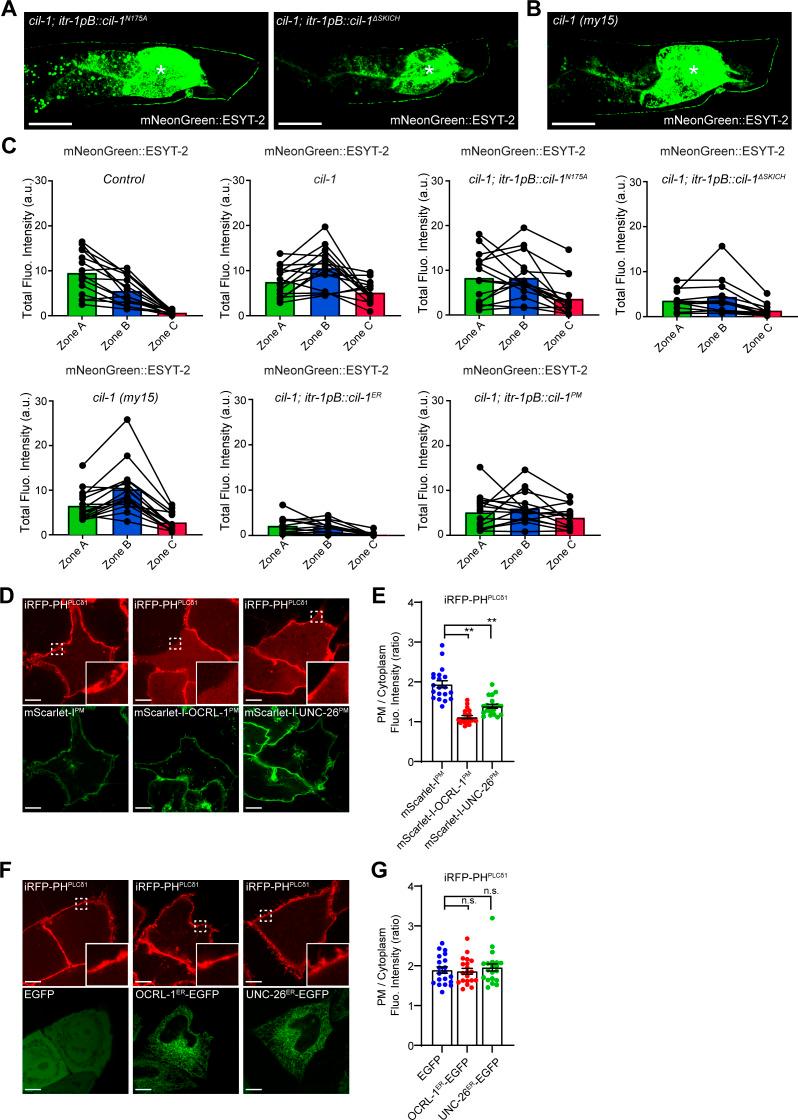
In neurons, the ER extends throughout all cellular processes, forming multiple contacts with the plasma membrane (PM) to fine-tune neuronal physiology. However, the mechanisms that regulate the distribution of neuronal ER-PM contacts are not known. Here, we used the DA9 motor neuron as our model system and found that neuronal ER-PM contacts are enriched in soma and dendrite and mostly absent in axons. Using forward genetic screen, we identified that the inositol 5-phosphatase, CIL-1 (human INPP5K), and the dynamin-like GTPase, ATLN-1 (human Atlastin-1), help to maintain the non-uniform, somatodendritic enrichment of neuronal ER-PM contacts. Mechanistically, CIL-1 acts upstream of ATLN-1 to maintain the balance between ER tubules and sheets. In mutants of CIL-1 or ATLN-1, ER sheets expand and invade into the axon. This is accompanied by the ectopic formation of axonal ER-PM contacts and defects in axon regeneration following laser-induced axotomy. As INPP5K and Atlastin-1 have been linked to neurological disorders, the unique distribution of neuronal ER-PM contacts maintained by these proteins may support neuronal resilience during the onset and progression of these diseases.

摘要

在神经元中,内质网(ER)延伸至所有细胞过程中,与质膜(PM)形成多个接触点,以精细调节神经元的生理机能。然而,调节神经元 ER-PM 接触点分布的机制尚不清楚。在这里,我们使用 DA9 运动神经元作为模型系统,发现神经元 ER-PM 接触点在胞体和树突中丰富,而在轴突中大部分不存在。通过正向遗传筛选,我们发现肌醇 5-磷酸酶 CIL-1(人类 INPP5K)和类似于 dynamin 的 GTPase ATLN-1(人类 Atlastin-1)有助于维持神经元 ER-PM 接触点的非均匀、胞体树突富集。从机制上讲,CIL-1 在上游作用于 ATLN-1,以维持 ER 小管和片层之间的平衡。在 CIL-1 或 ATLN-1 的突变体中,ER 片层扩张并侵入轴突。这伴随着轴突 ER-PM 接触点的异位形成和激光诱导的轴突切断后轴突再生的缺陷。由于 INPP5K 和 Atlastin-1 与神经疾病有关,这些蛋白维持的神经元 ER-PM 接触点的独特分布可能支持这些疾病发作和进展期间神经元的恢复能力。

https://cdn.ncbi.nlm.nih.gov/pmc/blobs/9cb0/8507493/11e7650a0b95/LSA-2021-01092_FigS7.jpg
https://cdn.ncbi.nlm.nih.gov/pmc/blobs/9cb0/8507493/f67f4ae9ccf8/LSA-2021-01092_Fig1.jpg
https://cdn.ncbi.nlm.nih.gov/pmc/blobs/9cb0/8507493/151e5841bac1/LSA-2021-01092_FigS1.jpg
https://cdn.ncbi.nlm.nih.gov/pmc/blobs/9cb0/8507493/8e508288850c/LSA-2021-01092_Fig2.jpg
https://cdn.ncbi.nlm.nih.gov/pmc/blobs/9cb0/8507493/25e4f2ff88d3/LSA-2021-01092_FigS2.jpg
https://cdn.ncbi.nlm.nih.gov/pmc/blobs/9cb0/8507493/ba5056295dd4/LSA-2021-01092_Fig3.jpg
https://cdn.ncbi.nlm.nih.gov/pmc/blobs/9cb0/8507493/7ce68afee976/LSA-2021-01092_FigS3.jpg
https://cdn.ncbi.nlm.nih.gov/pmc/blobs/9cb0/8507493/52c986c64a0d/LSA-2021-01092_Fig4.jpg
https://cdn.ncbi.nlm.nih.gov/pmc/blobs/9cb0/8507493/6ba74b5314b5/LSA-2021-01092_FigS4.jpg
https://cdn.ncbi.nlm.nih.gov/pmc/blobs/9cb0/8507493/c3e4342b6414/LSA-2021-01092_Fig5.jpg
https://cdn.ncbi.nlm.nih.gov/pmc/blobs/9cb0/8507493/08f43b1480b0/LSA-2021-01092_FigS5.jpg
https://cdn.ncbi.nlm.nih.gov/pmc/blobs/9cb0/8507493/94279d7798ce/LSA-2021-01092_Fig6.jpg
https://cdn.ncbi.nlm.nih.gov/pmc/blobs/9cb0/8507493/ff8340bc577c/LSA-2021-01092_FigS6.jpg
https://cdn.ncbi.nlm.nih.gov/pmc/blobs/9cb0/8507493/107999fa98a2/LSA-2021-01092_Fig7.jpg
https://cdn.ncbi.nlm.nih.gov/pmc/blobs/9cb0/8507493/11e7650a0b95/LSA-2021-01092_FigS7.jpg
https://cdn.ncbi.nlm.nih.gov/pmc/blobs/9cb0/8507493/f67f4ae9ccf8/LSA-2021-01092_Fig1.jpg
https://cdn.ncbi.nlm.nih.gov/pmc/blobs/9cb0/8507493/151e5841bac1/LSA-2021-01092_FigS1.jpg
https://cdn.ncbi.nlm.nih.gov/pmc/blobs/9cb0/8507493/8e508288850c/LSA-2021-01092_Fig2.jpg
https://cdn.ncbi.nlm.nih.gov/pmc/blobs/9cb0/8507493/25e4f2ff88d3/LSA-2021-01092_FigS2.jpg
https://cdn.ncbi.nlm.nih.gov/pmc/blobs/9cb0/8507493/ba5056295dd4/LSA-2021-01092_Fig3.jpg
https://cdn.ncbi.nlm.nih.gov/pmc/blobs/9cb0/8507493/7ce68afee976/LSA-2021-01092_FigS3.jpg
https://cdn.ncbi.nlm.nih.gov/pmc/blobs/9cb0/8507493/52c986c64a0d/LSA-2021-01092_Fig4.jpg
https://cdn.ncbi.nlm.nih.gov/pmc/blobs/9cb0/8507493/6ba74b5314b5/LSA-2021-01092_FigS4.jpg
https://cdn.ncbi.nlm.nih.gov/pmc/blobs/9cb0/8507493/c3e4342b6414/LSA-2021-01092_Fig5.jpg
https://cdn.ncbi.nlm.nih.gov/pmc/blobs/9cb0/8507493/08f43b1480b0/LSA-2021-01092_FigS5.jpg
https://cdn.ncbi.nlm.nih.gov/pmc/blobs/9cb0/8507493/94279d7798ce/LSA-2021-01092_Fig6.jpg
https://cdn.ncbi.nlm.nih.gov/pmc/blobs/9cb0/8507493/ff8340bc577c/LSA-2021-01092_FigS6.jpg
https://cdn.ncbi.nlm.nih.gov/pmc/blobs/9cb0/8507493/107999fa98a2/LSA-2021-01092_Fig7.jpg
https://cdn.ncbi.nlm.nih.gov/pmc/blobs/9cb0/8507493/11e7650a0b95/LSA-2021-01092_FigS7.jpg

相似文献

1
INPP5K and Atlastin-1 maintain the nonuniform distribution of ER-plasma membrane contacts in neurons.INPP5K 和 Atlastin-1 维持神经元内质网-质膜接触的非均匀分布。
Life Sci Alliance. 2021 Sep 23;4(11). doi: 10.26508/lsa.202101092. Print 2021 Nov.
2
Atlastin-1 regulates morphology and function of endoplasmic reticulum in dendrites.Atlastin-1 调节树突内质网的形态和功能。
Nat Commun. 2019 Feb 4;10(1):568. doi: 10.1038/s41467-019-08478-6.
3
The inositol 5-phosphatase INPP5K participates in the fine control of ER organization.肌醇 5-磷酸酶 INPP5K 参与内质网组织的精细调控。
J Cell Biol. 2018 Oct 1;217(10):3577-3592. doi: 10.1083/jcb.201802125. Epub 2018 Aug 7.
4
A conserved role for atlastin GTPases in regulating lipid droplet size.网格蛋白相关鸟苷三磷酸酶在调节脂滴大小中的保守作用。
Cell Rep. 2013 May 30;3(5):1465-75. doi: 10.1016/j.celrep.2013.04.015. Epub 2013 May 16.
5
Spastin, atlastin, and ER relocalization are involved in axon but not dendrite regeneration.痉挛素、动力蛋白样120 kDa三磷酸腺苷酶(atlastin)和内质网重新定位参与轴突而非树突的再生。
Mol Biol Cell. 2016 Nov 1;27(21):3245-3256. doi: 10.1091/mbc.E16-05-0287. Epub 2016 Sep 7.
6
Dynamic changes in endoplasmic reticulum morphology and its contact with the plasma membrane in motor neurons in response to nerve injury.神经损伤后运动神经元内质网形态及其与质膜接触的动态变化。
Cell Tissue Res. 2024 Apr;396(1):71-84. doi: 10.1007/s00441-024-03858-x. Epub 2024 Feb 5.
7
The atlastin membrane anchor forms an intramembrane hairpin that does not span the phospholipid bilayer.类天冬氨酸蛋白酶膜锚形成一个不跨越磷脂双层的跨膜发夹。
J Biol Chem. 2018 Nov 30;293(48):18514-18524. doi: 10.1074/jbc.RA118.003812. Epub 2018 Oct 4.
8
The ENU-3 protein family members function in the Wnt pathway parallel to UNC-6/Netrin to promote motor neuron axon outgrowth in C. elegans.ENU-3蛋白家族成员在与UNC-6/Netrin平行的Wnt信号通路中发挥作用,以促进秀丽隐杆线虫运动神经元轴突的生长。
Dev Biol. 2017 Oct 1;430(1):249-261. doi: 10.1016/j.ydbio.2017.06.036. Epub 2017 Jul 8.
9
A disease causing ATLASTIN 3 mutation affects multiple endoplasmic reticulum-related pathways.一种导致 ATLASTIN 3 突变的疾病会影响多种与内质网相关的途径。
Cell Mol Life Sci. 2019 Apr;76(7):1433-1445. doi: 10.1007/s00018-019-03010-x. Epub 2019 Jan 21.
10
Identification of VAPA and VAPB as Kv2 Channel-Interacting Proteins Defining Endoplasmic Reticulum-Plasma Membrane Junctions in Mammalian Brain Neurons.鉴定 VAPA 和 VAPB 为 Kv2 通道相互作用蛋白,定义哺乳动物脑神经元中的内质网-质膜连接点。
J Neurosci. 2018 Aug 29;38(35):7562-7584. doi: 10.1523/JNEUROSCI.0893-18.2018. Epub 2018 Jul 16.

引用本文的文献

1
Plasma membrane curvature regulates the formation of contacts with the endoplasmic reticulum.质膜弯曲调节与内质网形成接触。
Nat Cell Biol. 2024 Nov;26(11):1878-1891. doi: 10.1038/s41556-024-01511-x. Epub 2024 Sep 17.
2
Membrane Curvature Promotes ER-PM Contact Formation via Junctophilin-EHD Interactions.膜曲率通过连接蛋白- EHD相互作用促进内质网-质膜接触的形成。
bioRxiv. 2024 Jun 30:2024.06.29.601287. doi: 10.1101/2024.06.29.601287.
3
Atlastin-1 regulates endosomal tubulation and lysosomal proteolysis in human cortical neurons.

本文引用的文献

1
Caenorhabditis elegans junctophilin has tissue-specific functions and regulates neurotransmission with extended-synaptotagmin.秀丽隐杆线虫 junctophilin 具有组织特异性功能,并与延伸突触结合蛋白一起调节神经递质传递。
Genetics. 2021 Aug 9;218(4). doi: 10.1093/genetics/iyab063.
2
Extended synaptotagmin regulates membrane contact site structure and lipid transfer function in vivo.延伸突触结合蛋白调节活体内的膜接触位点结构和脂质转移功能。
EMBO Rep. 2020 Sep 3;21(9):e50264. doi: 10.15252/embr.202050264. Epub 2020 Jul 27.
3
Axonal Endoplasmic Reticulum Dynamics and Its Roles in Neurodegeneration.
Atlastin-1 调节人皮质神经元内体小管化和溶酶体蛋白水解。
Neurobiol Dis. 2024 Sep;199:106556. doi: 10.1016/j.nbd.2024.106556. Epub 2024 Jun 6.
4
Dynamic changes in endoplasmic reticulum morphology and its contact with the plasma membrane in motor neurons in response to nerve injury.神经损伤后运动神经元内质网形态及其与质膜接触的动态变化。
Cell Tissue Res. 2024 Apr;396(1):71-84. doi: 10.1007/s00441-024-03858-x. Epub 2024 Feb 5.
5
Loss of INPP5K attenuates IP-induced Ca responses in the glioblastoma cell line U-251 MG cells.肌醇多磷酸-5-磷酸酶K(INPP5K)的缺失减弱了胶质母细胞瘤细胞系U-251 MG细胞中IP诱导的钙反应。
BBA Adv. 2023 Sep 27;4:100105. doi: 10.1016/j.bbadva.2023.100105. eCollection 2023.
6
A conserved megaprotein-based molecular bridge critical for lipid trafficking and cold resilience.一种保守的巨蛋白基分子桥,对于脂质运输和耐寒性至关重要。
Nat Commun. 2022 Nov 10;13(1):6805. doi: 10.1038/s41467-022-34450-y.
轴突内质网动力学及其在神经退行性变中的作用。
Front Neurosci. 2020 Jan 29;14:48. doi: 10.3389/fnins.2020.00048. eCollection 2020.
4
Endoplasmic reticulum-plasma membrane contacts: Principals of phosphoinositide and calcium signaling.内质网-质膜接触:磷酸肌醇和钙离子信号的原理。
Curr Opin Cell Biol. 2020 Apr;63:125-134. doi: 10.1016/j.ceb.2020.01.010. Epub 2020 Feb 20.
5
Dynamic constriction and fission of endoplasmic reticulum membranes by reticulon.由 reticulon 介导的内质网膜的动态收缩和裂变。
Nat Commun. 2019 Nov 22;10(1):5327. doi: 10.1038/s41467-019-13327-7.
6
Tricalbins Contribute to Cellular Lipid Flux and Form Curved ER-PM Contacts that Are Bridged by Rod-Shaped Structures.三钙结合蛋白参与细胞脂质流动,并形成由杆状结构桥接的弯曲内质网-质膜接触点。
Dev Cell. 2019 Nov 18;51(4):488-502.e8. doi: 10.1016/j.devcel.2019.09.019.
7
Tricalbin-Mediated Contact Sites Control ER Curvature to Maintain Plasma Membrane Integrity.三钙素介导的接触点控制内质网曲率以维持质膜完整性。
Dev Cell. 2019 Nov 18;51(4):476-487.e7. doi: 10.1016/j.devcel.2019.10.018.
8
Kv2.1 mediates spatial and functional coupling of L-type calcium channels and ryanodine receptors in mammalian neurons.Kv2.1 介导哺乳动物神经元中的 L 型钙通道和兰尼碱受体的空间和功能偶联。
Elife. 2019 Oct 30;8:e49953. doi: 10.7554/eLife.49953.
9
Neuronal ER-plasma membrane junctions organized by Kv2-VAP pairing recruit Nir proteins and affect phosphoinositide homeostasis.神经元内质网-质膜连接通过 Kv2-VAP 配对形成,招募 Nir 蛋白并影响磷酸肌醇稳态。
J Biol Chem. 2019 Nov 22;294(47):17735-17757. doi: 10.1074/jbc.RA119.007635. Epub 2019 Oct 8.
10
SMP domain proteins in membrane lipid dynamics.SMP 结构域蛋白与膜脂动力学。
Biochim Biophys Acta Mol Cell Biol Lipids. 2020 Jan;1865(1):158447. doi: 10.1016/j.bbalip.2019.04.007. Epub 2019 Apr 17.