Suppr超能文献

乳腺癌中PPARG的表达特征、预后价值及免疫特征的综合分析

Integrated Analysis of the Expression Characteristics, Prognostic Value, and Immune Characteristics of PPARG in Breast Cancer.

作者信息

Wu Jianbin, Luo Mingmin, Chen Zhuangwei, Li Lei, Huang Xiaoxi

机构信息

Department of Breast, Fujian Maternity and Child Health Hospital, Affiliated Hospital of Fujian Medical University, Fuzhou, China.

Reproductive Medicine Center, Fujian Maternity and Child Health Hospital, Affiliated Hospital of Fujian Medical University, Fuzhou, China.

出版信息

Front Genet. 2021 Sep 9;12:737656. doi: 10.3389/fgene.2021.737656. eCollection 2021.

Abstract

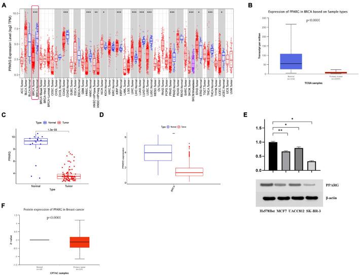
Breast cancer (BRCA) is the most frequent malignancy. Identification of potential biomarkers could help to better understand and combat the disease at early stages. We selected the overlapping genes of differential expressed genes and genes in BRCA-highly correlated modules by Weighted Gene Co-Expression Network Analysis (WGCNA) in TCGA and GEO data and performed KEGG and GO enrichment. PPARG was achieved from Protein-Protein Interaction (PPI) network analysis and prognostic analysis. TIMER, UALCAN, GEO, TCGA, and western blot analysis were used to validate the expression of PPARG in BRCA. PPARG was further analyzed by DNA methylation, immune parameters, and tumor mutation burden. Among 381 overlapping genes, the lipid metabolic process was identified as highly enriched pathways in BRCA by TCGA and GEO data. When the prognostic analysis of 10 core genes by PPI network was performed, results revealed that high expression of PPARG was significantly correlated to a better prognosis. PPARG was lesser expression in BRCA according to TIMER, UALCAN, GEO, TCGA, and western blot in both mRNA level and protein level. PPARG had several high DNA methylation level sites and the methylation level is negatively correlated to expression. PPARG is also correlated to TNM stages, tumor microenvironment, and tumor burden. Findings of our study identified the PPARG as a potential biomarker by confirming its low expression in BRCA and its correlation to prognosis. Moreover, its correlation to DNA methylation and tumor microenvironment may guide new therapeutic strategies for BRCA patients.

摘要

乳腺癌(BRCA)是最常见的恶性肿瘤。识别潜在的生物标志物有助于在早期更好地理解和对抗这种疾病。我们通过对TCGA和GEO数据进行加权基因共表达网络分析(WGCNA),筛选出差异表达基因与BRCA高度相关模块中的重叠基因,并进行KEGG和GO富集分析。通过蛋白质-蛋白质相互作用(PPI)网络分析和预后分析获得过氧化物酶体增殖物激活受体γ(PPARG)。利用TIMER、UALCAN、GEO、TCGA以及蛋白质印迹分析来验证PPARG在BRCA中的表达。进一步通过DNA甲基化、免疫参数和肿瘤突变负荷对PPARG进行分析。在381个重叠基因中,脂质代谢过程被TCGA和GEO数据确定为BRCA中高度富集的通路。当通过PPI网络对10个核心基因进行预后分析时,结果显示PPARG的高表达与较好的预后显著相关。根据TIMER、UALCAN、GEO、TCGA以及蛋白质印迹分析,PPARG在BRCA中的mRNA水平和蛋白质水平表达均较低。PPARG有几个高DNA甲基化水平位点,且甲基化水平与表达呈负相关。PPARG还与TNM分期、肿瘤微环境和肿瘤负荷相关。我们的研究结果通过证实PPARG在BRCA中的低表达及其与预后的相关性,确定其为一种潜在的生物标志物。此外,其与DNA甲基化和肿瘤微环境的相关性可能为BRCA患者指导新的治疗策略。

https://cdn.ncbi.nlm.nih.gov/pmc/blobs/e952/8458894/6228a9b021fc/fgene-12-737656-g001.jpg

文献检索

告别复杂PubMed语法,用中文像聊天一样搜索,搜遍4000万医学文献。AI智能推荐,让科研检索更轻松。

立即免费搜索

文件翻译

保留排版,准确专业,支持PDF/Word/PPT等文件格式,支持 12+语言互译。

免费翻译文档

深度研究

AI帮你快速写综述,25分钟生成高质量综述,智能提取关键信息,辅助科研写作。

立即免费体验