Suppr超能文献

定量蛋白质组学鉴定出普遍保守的 ATP 酶 Ola1p 是酿酒酵母热激反应的正向调控因子。

Quantitative proteomics identifies the universally conserved ATPase Ola1p as a positive regulator of heat shock response in Saccharomyces cerevisiae.

机构信息

Biochemistry and Functional Proteomics, Institute of Biology II, Faculty of Biology, University of Freiburg, Freiburg, Germany.

BIOTEC and CMCB, Technische Universität Dresden, Dresden, Germany.

出版信息

J Biol Chem. 2021 Nov;297(5):101050. doi: 10.1016/j.jbc.2021.101050. Epub 2021 Sep 24.

Abstract

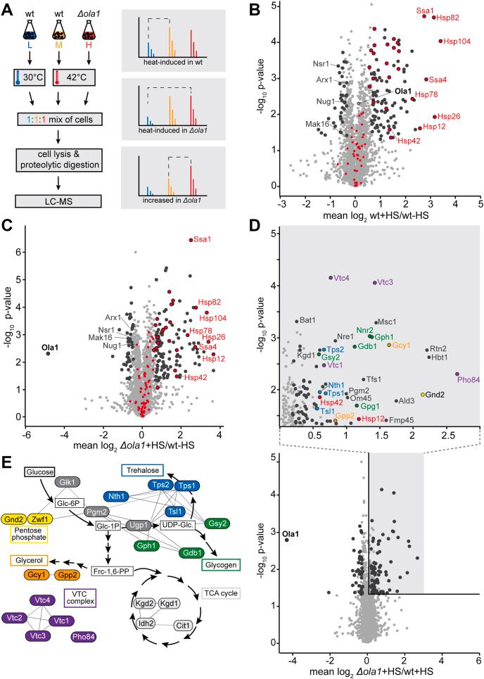
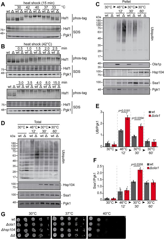
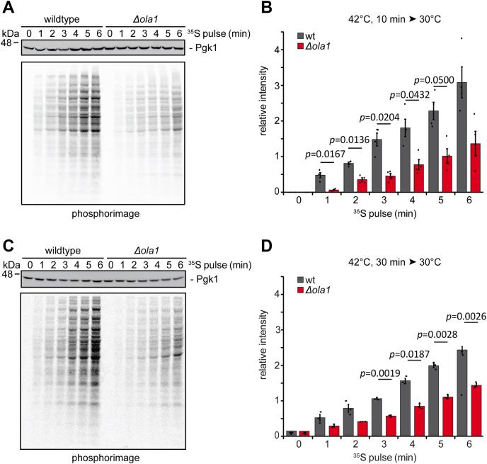
The universally conserved P-loop ATPase Ola1 is implicated in various cellular stress response pathways, as well as in cancer and tumor progression. However, Ola1p functions are divergent between species, and the involved mechanisms are only poorly understood. Here, we studied the role of Ola1p in the heat shock response of the yeast Saccharomyces cerevisiae using a combination of quantitative and pulse labeling-based proteomics approaches, in vitro studies, and cell-based assays. Our data show that when heat stress is applied to cells lacking Ola1p, the expression of stress-protective proteins is enhanced. During heat stress Ola1p associates with detergent-resistant protein aggregates and rapidly forms assemblies that localize to stress granules. The assembly of Ola1p was also observed in vitro using purified protein and conditions, which resembled those in living cells. We show that loss of Ola1p results in increased protein ubiquitination of detergent-insoluble aggregates recovered from heat-shocked cells. When cells lacking Ola1p were subsequently relieved from heat stress, reinitiation of translation was delayed, whereas, at the same time, de novo synthesis of central factors required for protein refolding and the clearance of aggregates was enhanced when compared with wild-type cells. The combined data suggest that upon acute heat stress, Ola1p is involved in the stabilization of misfolded proteins, which become sequestered in cytoplasmic stress granules. This function of Ola1p enables cells to resume translation in a timely manner as soon as heat stress is relieved.

摘要

普遍保守的 P 环 ATP 酶 Ola1 参与多种细胞应激反应途径,以及癌症和肿瘤进展。然而,Ola1p 的功能在物种间存在差异,其涉及的机制知之甚少。在这里,我们使用定量和基于脉冲标记的蛋白质组学方法、体外研究和基于细胞的测定来研究酵母酿酒酵母中 Ola1p 在热休克反应中的作用。我们的数据表明,当缺乏 Ola1p 的细胞受到热应激时,应激保护蛋白的表达增强。在热应激期间,Ola1p 与去污剂抗性蛋白聚集体结合,并迅速形成定位于应激颗粒的组装体。使用纯化的蛋白质和类似于活细胞中的条件在体外也观察到了 Ola1p 的组装。我们表明,Ola1p 的缺失导致从热休克细胞中回收的去污剂不溶性聚集体的蛋白质泛素化增加。当缺乏 Ola1p 的细胞随后从热应激中缓解时,与野生型细胞相比,翻译的重新起始被延迟,而同时,蛋白质重折叠和聚集体清除所需的中心因子的从头合成增强。综合数据表明,在急性热应激下,Ola1p 参与稳定错误折叠的蛋白质,这些蛋白质被隔离在细胞质应激颗粒中。Ola1p 的这一功能使细胞能够在热应激缓解后及时重新开始翻译。

https://cdn.ncbi.nlm.nih.gov/pmc/blobs/06a0/8531669/e60ad1c3a5b5/gr1.jpg

文献AI研究员

20分钟写一篇综述,助力文献阅读效率提升50倍。

立即体验

用中文搜PubMed

大模型驱动的PubMed中文搜索引擎

马上搜索

文档翻译

学术文献翻译模型,支持多种主流文档格式。

立即体验