Suppr超能文献

非规范β-arrestin 偶联七跨膜受体的固有偏倚。

Intrinsic bias at non-canonical, β-arrestin-coupled seven transmembrane receptors.

机构信息

Department of Biological Sciences and Bioengineering, Indian Institute of Technology, Kanpur 208016, India.

Graduate School of Pharmaceutical Sciences, Tohoku University, Sendai, Miyagi 980-8578, Japan.

出版信息

Mol Cell. 2021 Nov 18;81(22):4605-4621.e11. doi: 10.1016/j.molcel.2021.09.007. Epub 2021 Sep 27.

Abstract

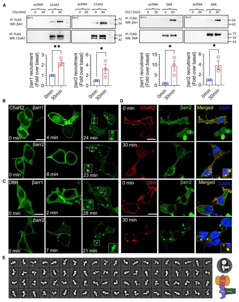
G-protein-coupled receptors (GPCRs), also known as seven transmembrane receptors (7TMRs), typically interact with two distinct signal-transducers, i.e., G proteins and β-arrestins (βarrs). Interestingly, there are some non-canonical 7TMRs that lack G protein coupling but interact with βarrs, although an understanding of their transducer coupling preference, downstream signaling, and structural mechanism remains elusive. Here, we characterize two such non-canonical 7TMRs, namely, the decoy D6 receptor (D6R) and the complement C5a receptor subtype 2 (C5aR2), in parallel with their canonical GPCR counterparts. We discover that D6R and C5aR2 efficiently couple to βarrs, exhibit distinct engagement of GPCR kinases (GRKs), and activate non-canonical downstream signaling pathways. We also observe that βarrs adopt distinct conformations for D6R and C5aR2, compared to their canonical GPCR counterparts, in response to common natural agonists. Our study establishes D6R and C5aR2 as βarr-coupled 7TMRs and provides key insights into their regulation and signaling with direct implication for biased agonism.

摘要

G 蛋白偶联受体(GPCRs),也称为七次跨膜受体(7TMRs),通常与两种不同的信号转导物相互作用,即 G 蛋白和β-arrestins(βarrs)。有趣的是,有些非典型的 7TMRs 缺乏 G 蛋白偶联,但与βarrs 相互作用,尽管它们的转导偶联偏好、下游信号和结构机制仍不清楚。在这里,我们平行地研究了两种这样的非典型 7TMRs,即诱饵 D6 受体(D6R)和补体 C5a 受体亚型 2(C5aR2)及其典型的 GPCR 对应物。我们发现 D6R 和 C5aR2 能够有效地与βarrs 偶联,表现出不同的 GPCR 激酶(GRKs)结合,并激活非典型的下游信号通路。我们还观察到,βarrs 在响应常见的天然激动剂时,与典型的 GPCR 对应物相比,对 D6R 和 C5aR2 采用了不同的构象。我们的研究确立了 D6R 和 C5aR2 为βarr 偶联的 7TMRs,并提供了对其调节和信号转导的关键见解,这对偏性激动剂具有直接影响。

https://cdn.ncbi.nlm.nih.gov/pmc/blobs/02e5/7612807/31e6be479216/EMS145237-f008.jpg

文献AI研究员

20分钟写一篇综述,助力文献阅读效率提升50倍。

立即体验

用中文搜PubMed

大模型驱动的PubMed中文搜索引擎

马上搜索

文档翻译

学术文献翻译模型,支持多种主流文档格式。

立即体验