Suppr超能文献

完全出现症状的小鼠中,CA3海马神经元的氯离子稳态未发生改变。

The Chloride Homeostasis of CA3 Hippocampal Neurons Is Not Altered in Fully Symptomatic Mice.

作者信息

Belaïdouni Yasmine, Diabira Diabe, Zhang Jinwei, Graziano Jean-Charles, Bader Francesca, Montheil Aurelie, Menuet Clément, Wayman Gary A, Gaiarsa Jean-Luc

机构信息

Aix-Marseille University UMR 1249, Institut de Neurobiologie de la Méditerranée, Institut National de la Santé et de la Recherche Médicale Unité 1249, Parc Scientifique de Luminy, Marseille, France.

Institute of Biomedical and Clinical Sciences, College of Medicine and Health, University of Exeter, Hatherly Laboratories, Exeter, United Kingdom.

出版信息

Front Cell Neurosci. 2021 Sep 17;15:724976. doi: 10.3389/fncel.2021.724976. eCollection 2021.

Abstract

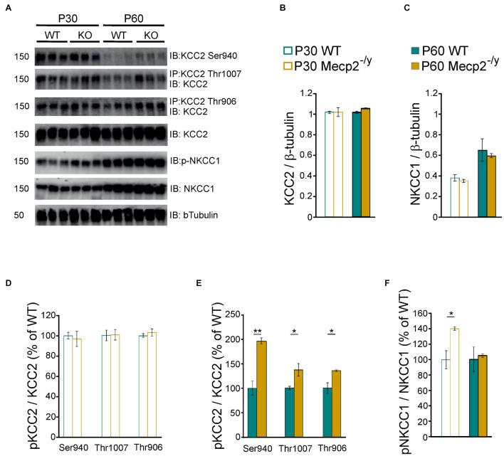
Rett syndrome (RTT) is an X-linked neurodevelopmental disorder caused mainly by mutations in the gene. Mouse models of RTT show reduced expression of the cation-chloride cotransporter KCC2 and altered chloride homeostasis at presymptomatic stages. However, whether these alterations persist to late symptomatic stages has not been studied. Here we assess KCC2 and NKCC1 expressions and chloride homeostasis in the hippocampus of early [postnatal (P) day 30-35] and late (P50-60) symptomatic male mice. We found (i) no difference in the relative amount, but an over-phosphorylation, of KCC2 and NKCC1 between wild-type (WT) and hippocampi and (ii) no difference in the inhibitory strength, nor reversal potential, of GABA -receptor-mediated responses in CA3 pyramidal neurons compared to WT at any stages studied. Altogether, these data indicate the presence of a functional chloride extrusion mechanism in CA3 pyramidal neurons at symptomatic stages.

摘要

雷特综合征(RTT)是一种主要由该基因中的突变引起的X连锁神经发育障碍。雷特综合征的小鼠模型显示,在症状前期阳离子 - 氯离子共转运体KCC2的表达降低,且氯离子稳态发生改变。然而,这些改变是否持续到症状后期尚未得到研究。在这里,我们评估了早期(出生后第30 - 35天)和晚期(出生后第50 - 60天)有症状的雄性小鼠海马中KCC2和NKCC1的表达以及氯离子稳态。我们发现:(i)野生型(WT)和小鼠海马之间KCC2和NKCC1的相对量没有差异,但存在过度磷酸化;(ii)在任何研究阶段,与WT相比,CA3锥体神经元中GABA受体介导的反应的抑制强度和反转电位均无差异。总之,这些数据表明在有症状阶段CA3锥体神经元中存在功能性氯离子外排机制。

https://cdn.ncbi.nlm.nih.gov/pmc/blobs/e19b/8484709/33af2bd3e55d/fncel-15-724976-g001.jpg

文献AI研究员

20分钟写一篇综述,助力文献阅读效率提升50倍。

立即体验

用中文搜PubMed

大模型驱动的PubMed中文搜索引擎

马上搜索

文档翻译

学术文献翻译模型,支持多种主流文档格式。

立即体验