Suppr超能文献

KCC2磷酸化的发育调控对认知功能有长期影响。

Developmental Regulation of KCC2 Phosphorylation Has Long-Term Impacts on Cognitive Function.

作者信息

Moore Yvonne E, Conway Leslie C, Wobst Heike J, Brandon Nicholas J, Deeb Tarek Z, Moss Stephen J

机构信息

Department of Neuroscience, Tufts University School of Medicine, Boston, MA, United States.

AstraZeneca-Tufts University Laboratory for Basic and Translational Neuroscience Research, Tufts University School of Medicine, Boston, MA, United States.

出版信息

Front Mol Neurosci. 2019 Jul 23;12:173. doi: 10.3389/fnmol.2019.00173. eCollection 2019.

Abstract

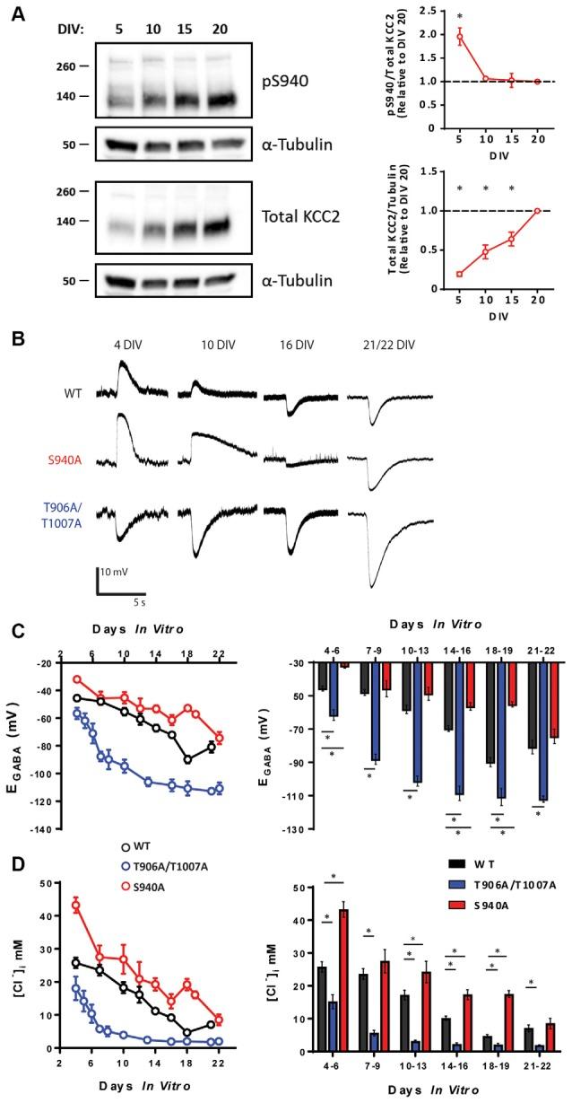
GABA receptor-mediated currents shift from excitatory to inhibitory during postnatal brain development in rodents. A postnatal increase in KCC2 protein expression is considered to be the sole mechanism controlling the developmental onset of hyperpolarizing synaptic transmission, but here we identify a key role for KCC2 phosphorylation in the developmental E shift. Preventing phosphorylation of KCC2 at either residue serine 940 (S940), or at residues threonine 906 and threonine 1007 (T906/T1007), delayed or accelerated the postnatal onset of KCC2 function, respectively. Several models of neurodevelopmental disorders including Rett syndrome, Fragile × and Down's syndrome exhibit delayed postnatal onset of hyperpolarizing GABAergic inhibition, but whether the timing of the onset of hyperpolarizing synaptic inhibition during development plays a role in establishing adulthood cognitive function is unknown; we have used the distinct KCC2-S940A and KCC2-T906A/T1007A knock-in mouse models to address this issue. Altering KCC2 function resulted in long-term abnormalities in social behavior and memory retention. Tight regulation of KCC2 phosphorylation is therefore required for the typical timing of the developmental onset of hyperpolarizing synaptic inhibition, and it plays a fundamental role in the regulation of adulthood cognitive function.

摘要

在啮齿动物出生后的大脑发育过程中,γ-氨基丁酸(GABA)受体介导的电流从兴奋性转变为抑制性。出生后钾氯共转运体2(KCC2)蛋白表达的增加被认为是控制超极化突触传递发育起始的唯一机制,但在此我们确定了KCC2磷酸化在发育性E转变中的关键作用。分别阻止KCC2在丝氨酸940(S940)位点或苏氨酸906和苏氨酸1007(T906/T1007)位点的磷酸化,会分别延迟或加速KCC2功能的出生后起始。包括雷特综合征、脆性X综合征和唐氏综合征在内的几种神经发育障碍模型表现出超极化GABA能抑制的出生后起始延迟,但发育过程中超极化突触抑制起始的时间是否在建立成年期认知功能中起作用尚不清楚;我们使用了独特的KCC2-S940A和KCC2-T906A/T1007A基因敲入小鼠模型来解决这个问题。改变KCC2功能导致社交行为和记忆保持的长期异常。因此,KCC2磷酸化的严格调控对于超极化突触抑制发育起始的典型时间是必需的,并且它在成年期认知功能的调节中起重要作用。

https://cdn.ncbi.nlm.nih.gov/pmc/blobs/3baa/6664008/6e163994b0be/fnmol-12-00173-g0001.jpg

文献AI研究员

20分钟写一篇综述,助力文献阅读效率提升50倍。

立即体验

用中文搜PubMed

大模型驱动的PubMed中文搜索引擎

马上搜索

文档翻译

学术文献翻译模型,支持多种主流文档格式。

立即体验