Suppr超能文献

有丝分裂后转录激活动力学的调控。

Regulation of transcription reactivation dynamics exiting mitosis.

机构信息

Institut de Génétique et de Biologie Moléculaire et Cellulaire (IGBMC) Université de Strasbourg - CNRS - INSERM, Illkirch, France.

出版信息

PLoS Comput Biol. 2021 Oct 4;17(10):e1009354. doi: 10.1371/journal.pcbi.1009354. eCollection 2021 Oct.

Abstract

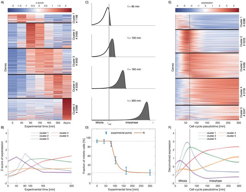
Proliferating cells experience a global reduction of transcription during mitosis, yet their cell identity is maintained and regulatory information is propagated from mother to daughter cells. Mitotic bookmarking by transcription factors has been proposed as a potential mechanism to ensure the reactivation of transcription at the proper set of genes exiting mitosis. Recently, mitotic transcription and waves of transcription reactivation have been observed in synchronized populations of human hepatoma cells. However, the study did not consider that mitotic-arrested cell populations progressively desynchronize leading to measurements of gene expression on a mixture of cells at different internal cell-cycle times. Moreover, it is not well understood yet what is the precise role of mitotic bookmarking on mitotic transcription as well as on the transcription reactivation waves. Ultimately, the core gene regulatory network driving the precise transcription reactivation dynamics remains to be identified. To address these questions, we developed a mathematical model to correct for the progressive desynchronization of cells and estimate gene expression dynamics with respect to a cell-cycle pseudotime. Furthermore, we used a multiple linear regression model to infer transcription factor activity dynamics. Our analysis allows us to characterize waves of transcription factor activities exiting mitosis and predict a core gene regulatory network responsible of the transcription reactivation dynamics. Moreover, we identified more than 60 transcription factors that are highly active during mitosis and represent new candidates of mitotic bookmarking factors which could be relevant therapeutic targets to control cell proliferation.

摘要

在有丝分裂过程中,增殖细胞的转录会经历全局减少,但它们的细胞身份得以维持,并且调控信息从母细胞传递到子细胞。转录因子的有丝分裂书签被认为是一种确保转录在适当的基因集合中重新激活的潜在机制,这些基因在退出有丝分裂时被激活。最近,在同步化的人肝癌细胞群体中观察到了有丝分裂转录和转录重新激活波。然而,该研究没有考虑到有丝分裂被抑制的细胞群体逐渐失去同步性,导致对处于不同细胞周期内部时间的混合细胞进行基因表达测量。此外,有丝分裂书签对有丝分裂转录以及转录重新激活波的确切作用尚未得到很好的理解。最终,驱动精确转录重新激活动力学的核心基因调控网络仍有待确定。为了解决这些问题,我们开发了一个数学模型来纠正细胞的渐进失步,并估计相对于细胞周期拟时的基因表达动力学。此外,我们使用了一个多元线性回归模型来推断转录因子活性动力学。我们的分析允许我们描述有丝分裂中转录因子活性波的特征,并预测负责转录重新激活动力学的核心基因调控网络。此外,我们鉴定了 60 多个在有丝分裂过程中高度活跃的转录因子,它们是有丝分裂书签的新候选因子,这些因子可能是控制细胞增殖的有治疗意义的靶点。

https://cdn.ncbi.nlm.nih.gov/pmc/blobs/24b9/8516288/3702f2e948c4/pcbi.1009354.g001.jpg

文献检索

告别复杂PubMed语法,用中文像聊天一样搜索,搜遍4000万医学文献。AI智能推荐,让科研检索更轻松。

立即免费搜索

文件翻译

保留排版,准确专业,支持PDF/Word/PPT等文件格式,支持 12+语言互译。

免费翻译文档

深度研究

AI帮你快速写综述,25分钟生成高质量综述,智能提取关键信息,辅助科研写作。

立即免费体验