• 文献检索
  • 文档翻译
  • 深度研究
  • 学术资讯
  • Suppr Zotero 插件Zotero 插件
  • 邀请有礼
  • 套餐&价格
  • 历史记录
应用&插件
Suppr Zotero 插件Zotero 插件浏览器插件Mac 客户端Windows 客户端微信小程序
定价
高级版会员购买积分包购买API积分包
服务
文献检索文档翻译深度研究API 文档MCP 服务
关于我们
关于 Suppr公司介绍联系我们用户协议隐私条款
关注我们

Suppr 超能文献

核心技术专利:CN118964589B侵权必究
粤ICP备2023148730 号-1Suppr @ 2026

文献检索

告别复杂PubMed语法,用中文像聊天一样搜索,搜遍4000万医学文献。AI智能推荐,让科研检索更轻松。

立即免费搜索

文件翻译

保留排版,准确专业,支持PDF/Word/PPT等文件格式,支持 12+语言互译。

免费翻译文档

深度研究

AI帮你快速写综述,25分钟生成高质量综述,智能提取关键信息,辅助科研写作。

立即免费体验

禁食和再喂养状态下肝脏脂质滴动态变化的活体双光子成像

Intravital Two-photon Imaging of Dynamic Alteration of Hepatic Lipid Droplets in Fasted and Refed State.

作者信息

Moon Jieun, Kim Pilhan

机构信息

Graduate School of Nanoscience and Technology, Korea Advanced Institute of Science and Technology (KAIST), Daejeon, Korea.

KI for Health Science and Technology (KIHST), Korea Advanced Institute of Science and Technology (KAIST), Daejeon, Korea.

出版信息

J Lipid Atheroscler. 2021 Sep;10(3):313-321. doi: 10.12997/jla.2021.10.3.313. Epub 2021 Jun 28.

DOI:10.12997/jla.2021.10.3.313
PMID:34621702
原文链接:https://pmc.ncbi.nlm.nih.gov/articles/PMC8473963/
Abstract

OBJECTIVE

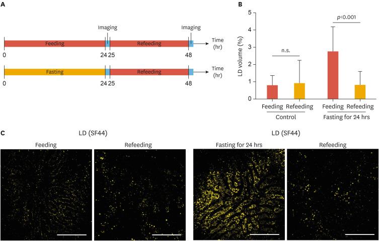
The liver plays a central role in lipid metabolism. During fasting and feeding, the fatty acid trafficking between adipose tissue and liver induces accumulation and dissociation of dynamic hepatic lipid droplets (LDs). Herein, we established an intravital 2-photon imaging technique to longitudinally visualize the dynamic alteration of hepatic LD deposition during fasting and refeeding in the liver of live mouse.

METHODS

Intravital 2-photon imaging of liver was performed to observe hepatic LD alteration induced by fasting for different periods of time, 12, 24, and 48 hours followed by refeeding. Hepatic LDs were fluorescently labelled by intravenous injection of Seoul-Flour 44 and visualized by custom-built intravital 2-photon microscope.

RESULTS

Significant increases of the number and size of hepatic LDs were observed by intravital 2-photon imaging of the liver after 12 hours of fasting. The degree of hepatic LD accumulation continuously increased with fasting up to 48 hours. Remarkably, with refeeding for 24 hours, the hepatic LDs accumulated by fasting were fully dissociated and the LD occupancy in the liver was recovered to the normal state.

CONCLUSION

Utilizing intravital 2-photon microscope with systemic fluorescent labeling of LD in live mice, dynamic alterations of hepatic LDs such as accumulation and dissociation by fasting and refeeding were successfully visualized at a subcellular level . The established method enabling the visualization of LDs will be a useful tool to investigate the pathophysiology of various diseases associated with dysregulated lipid metabolism.

摘要

目的

肝脏在脂质代谢中起核心作用。在禁食和进食期间,脂肪组织与肝脏之间的脂肪酸转运诱导了动态肝脂滴(LDs)的积累和解离。在此,我们建立了一种活体双光子成像技术,以纵向观察活体小鼠肝脏在禁食和再进食期间肝脂滴沉积的动态变化。

方法

对肝脏进行活体双光子成像,观察禁食不同时间段(12、24和48小时)后再进食所诱导的肝脂滴变化。通过静脉注射首尔荧光44对肝脂滴进行荧光标记,并使用定制的活体双光子显微镜进行观察。

结果

禁食12小时后,通过肝脏活体双光子成像观察到肝脂滴的数量和大小显著增加。随着禁食时间延长至48小时,肝脂滴积累程度持续增加。值得注意的是,再进食24小时后,禁食所积累的肝脂滴完全解离,肝脏中的脂滴占有率恢复到正常状态。

结论

利用活体双光子显微镜对活体小鼠的脂滴进行全身荧光标记,成功在亚细胞水平可视化了肝脂滴的动态变化,如禁食和再进食引起的积累和解离。所建立的能够可视化脂滴的方法将成为研究与脂质代谢失调相关的各种疾病病理生理学的有用工具。

https://cdn.ncbi.nlm.nih.gov/pmc/blobs/0851/8473963/ea43a23210f8/jla-10-313-g003.jpg
https://cdn.ncbi.nlm.nih.gov/pmc/blobs/0851/8473963/dedf1ebb4f9a/jla-10-313-g001.jpg
https://cdn.ncbi.nlm.nih.gov/pmc/blobs/0851/8473963/b70be5075bf5/jla-10-313-g002.jpg
https://cdn.ncbi.nlm.nih.gov/pmc/blobs/0851/8473963/ea43a23210f8/jla-10-313-g003.jpg
https://cdn.ncbi.nlm.nih.gov/pmc/blobs/0851/8473963/dedf1ebb4f9a/jla-10-313-g001.jpg
https://cdn.ncbi.nlm.nih.gov/pmc/blobs/0851/8473963/b70be5075bf5/jla-10-313-g002.jpg
https://cdn.ncbi.nlm.nih.gov/pmc/blobs/0851/8473963/ea43a23210f8/jla-10-313-g003.jpg

相似文献

1
Intravital Two-photon Imaging of Dynamic Alteration of Hepatic Lipid Droplets in Fasted and Refed State.禁食和再喂养状态下肝脏脂质滴动态变化的活体双光子成像
J Lipid Atheroscler. 2021 Sep;10(3):313-321. doi: 10.12997/jla.2021.10.3.313. Epub 2021 Jun 28.
2
Fasting and refeeding induces changes in the mouse hepatic lipid droplet proteome.禁食和再喂养诱导小鼠肝脂滴蛋白质组发生变化。
J Proteomics. 2018 Jun 15;181:213-224. doi: 10.1016/j.jprot.2018.04.024. Epub 2018 Apr 23.
3
Intravital longitudinal imaging of hepatic lipid droplet accumulation in a murine model for nonalcoholic fatty liver disease.非酒精性脂肪性肝病小鼠模型中肝脏脂滴积累的活体纵向成像
Biomed Opt Express. 2020 Aug 19;11(9):5132-5146. doi: 10.1364/BOE.395890. eCollection 2020 Sep 1.
4
Multicolor Two-Photon Microscopy Imaging of Lipid Droplets and Liver Capsule Macrophages In Vivo.多色双光子显微镜活体成像观察脂滴和肝被膜巨噬细胞
Anal Chem. 2024 May 28;96(21):8467-8473. doi: 10.1021/acs.analchem.4c00228. Epub 2024 May 9.
5
Rab GTPases associate with isolated lipid droplets (LDs) and show altered content after ethanol administration: potential role in alcohol-impaired LD metabolism.Rab GTP酶与分离出的脂滴(LDs)相关联,且在给予乙醇后其含量发生改变:在酒精损害的脂滴代谢中的潜在作用。
Alcohol Clin Exp Res. 2014 Feb;38(2):327-35. doi: 10.1111/acer.12271. Epub 2013 Oct 11.
6
Interface-Targeting Strategy Enables Two-Photon Fluorescent Lipid Droplet Probes for High-Fidelity Imaging of Turbid Tissues and Detecting Fatty Liver.界面靶向策略可实现双光子荧光脂滴探针,用于混浊组织的高保真成像和脂肪肝的检测。
ACS Appl Mater Interfaces. 2018 Apr 4;10(13):10706-10717. doi: 10.1021/acsami.8b00278. Epub 2018 Mar 22.
7
Vitamin A status and its metabolism contribute to the regulation of hepatic genes during the cycle of fasting and refeeding in rats.维生素A状态及其代谢在大鼠禁食和再喂食周期中有助于肝脏基因的调控。
J Nutr Biochem. 2016 Apr;30:33-43. doi: 10.1016/j.jnutbio.2015.11.012. Epub 2015 Dec 11.
8
Impaired Fasting-Induced Adaptive Lipid Droplet Biogenesis in Liver-Specific Atg5-Deficient Mouse Liver Is Mediated by Persistent Nuclear Factor-Like 2 Activation.肝特异性 Atg5 缺陷型小鼠肝脏中,禁食诱导的适应性脂滴生物发生受损是由持续的核因子样 2 激活介导的。
Am J Pathol. 2018 Aug;188(8):1833-1846. doi: 10.1016/j.ajpath.2018.04.015. Epub 2018 May 25.
9
Prevention of lipid droplet accumulation by DGAT1 inhibition ameliorates sepsis-induced liver injury and inflammation.通过抑制二酰甘油酰基转移酶1(DGAT1)预防脂滴积累可改善脓毒症诱导的肝损伤和炎症。
JHEP Rep. 2023 Dec 11;6(2):100984. doi: 10.1016/j.jhepr.2023.100984. eCollection 2024 Feb.
10
Feeding-fasting dependent recruitment of membrane microdomain proteins to lipid droplets purified from the liver.喂食-禁食依赖性地将膜微区蛋白募集至从肝脏纯化的脂滴上。
PLoS One. 2017 Aug 11;12(8):e0183022. doi: 10.1371/journal.pone.0183022. eCollection 2017.

引用本文的文献

1
Mild Mitochondrial Uncoupling for True Ectopic Lipid Disposal.轻度线粒体解偶联用于真正的异位脂质处理。
Int J Mol Sci. 2025 Aug 11;26(16):7740. doi: 10.3390/ijms26167740.
2
Statistically unbiased prediction enables accurate denoising of voltage imaging data.统计无偏预测可实现电压成像数据的精确去噪。
Nat Methods. 2023 Oct;20(10):1581-1592. doi: 10.1038/s41592-023-02005-8. Epub 2023 Sep 18.
3
longitudinal 920 nm two-photon intravital kidney imaging of a dynamic 2,8-DHA crystal formation and tubular deterioration in the adenine-induced chronic kidney disease mouse model.

本文引用的文献

1
Intravital longitudinal imaging of hepatic lipid droplet accumulation in a murine model for nonalcoholic fatty liver disease.非酒精性脂肪性肝病小鼠模型中肝脏脂滴积累的活体纵向成像
Biomed Opt Express. 2020 Aug 19;11(9):5132-5146. doi: 10.1364/BOE.395890. eCollection 2020 Sep 1.
2
longitudinal visualization of the brain neuroinflammatory response at the cellular level in LysM-GFP mice induced by 3-nitropropionic acid.在3-硝基丙酸诱导的LysM-GFP小鼠中,对细胞水平的脑神经炎症反应进行纵向可视化。
Biomed Opt Express. 2020 Jul 31;11(8):4835-4847. doi: 10.1364/BOE.393690. eCollection 2020 Aug 1.
3
Hepatic Expression of the Serine Palmitoyltransferase Subunit Sptlc2 Reduces Lipid Droplets in the Liver by Activating VLDL Secretion.
在腺嘌呤诱导的慢性肾病小鼠模型中,对动态2,8 - DHA晶体形成和肾小管退化进行纵向920纳米双光子活体肾脏成像。
Biomed Opt Express. 2023 Mar 27;14(4):1647-1658. doi: 10.1364/BOE.485187. eCollection 2023 Apr 1.
4
Advances in small molecule two-photon fluorescent trackers for lipid droplets in live sample imaging.用于活样本成像中脂滴的小分子双光子荧光追踪器的进展。
Front Chem. 2022 Nov 25;10:1072143. doi: 10.3389/fchem.2022.1072143. eCollection 2022.
5
Intravital longitudinal cellular visualization of oral mucosa in a murine model based on rotatory side-view confocal endomicroscopy.基于旋转侧视共聚焦内镜显微镜的小鼠模型口腔黏膜活体纵向细胞可视化
Biomed Opt Express. 2022 Jul 7;13(8):4160-4174. doi: 10.1364/BOE.462269. eCollection 2022 Aug 1.
6
Intravital two-photon imaging and quantification of hepatic steatosis and fibrosis in a live small animal model.在活体小动物模型中对肝脂肪变性和肝纤维化进行活体双光子成像及定量分析。
Biomed Opt Express. 2021 Dec 1;12(12):7918-7927. doi: 10.1364/BOE.442608.
7
3D Visualization of Dynamic Cellular Reaction of Pulpal CD11c+ Dendritic Cells against Pulpitis in Whole Murine Tooth.全牙髓腔牙内牙髓 CD11c+树突状细胞对牙髓炎的动态细胞反应的三维可视化
Int J Mol Sci. 2021 Nov 24;22(23):12683. doi: 10.3390/ijms222312683.
丝氨酸棕榈酰转移酶亚基Sptlc2在肝脏中的表达通过激活极低密度脂蛋白分泌减少肝脏中的脂滴。
J Lipid Atheroscler. 2020 May;9(2):291-303. doi: 10.12997/jla.2020.9.2.291. Epub 2020 Mar 16.
4
Neutrophils disturb pulmonary microcirculation in sepsis-induced acute lung injury.中性粒细胞在脓毒症诱导的急性肺损伤中扰乱肺部微循环。
Eur Respir J. 2019 Mar 28;53(3). doi: 10.1183/13993003.00786-2018. Print 2019 Mar.
5
Intravital imaging of a pulmonary endothelial surface layer in a murine sepsis model.小鼠脓毒症模型中肺内皮表面层的活体成像
Biomed Opt Express. 2018 Apr 26;9(5):2383-2393. doi: 10.1364/BOE.9.002383. eCollection 2018 May 1.
6
Fasting and refeeding induces changes in the mouse hepatic lipid droplet proteome.禁食和再喂养诱导小鼠肝脂滴蛋白质组发生变化。
J Proteomics. 2018 Jun 15;181:213-224. doi: 10.1016/j.jprot.2018.04.024. Epub 2018 Apr 23.
7
Intravital longitudinal wide-area imaging of dynamic bone marrow engraftment and multilineage differentiation through nuclear-cytoplasmic labeling.通过核质标记对动态骨髓植入和多谱系分化进行活体纵向大面积成像。
PLoS One. 2017 Nov 3;12(11):e0187660. doi: 10.1371/journal.pone.0187660. eCollection 2017.
8
cellular-level real-time pharmacokinetic imaging of free-form and liposomal indocyanine green in liver.肝脏中游离型和脂质体型吲哚菁绿的细胞水平实时药代动力学成像
Biomed Opt Express. 2017 Sep 26;8(10):4706-4716. doi: 10.1364/BOE.8.004706. eCollection 2017 Oct 1.
9
Liver PPARα is crucial for whole-body fatty acid homeostasis and is protective against NAFLD.肝脏中的过氧化物酶体增殖物激活受体α(PPARα)对于全身脂肪酸稳态至关重要,并且对非酒精性脂肪性肝病具有保护作用。
Gut. 2016 Jul;65(7):1202-14. doi: 10.1136/gutjnl-2015-310798. Epub 2016 Feb 1.
10
Visualized macrophage dynamics and significance of S100A8 in obese fat.肥胖脂肪中可视化的巨噬细胞动态变化及S100A8的意义
Proc Natl Acad Sci U S A. 2015 Apr 21;112(16):E2058-66. doi: 10.1073/pnas.1409480112. Epub 2015 Apr 6.