Fu Jiajin, Zeng Lingyu, Zheng Linyu, Bai Zhenzhen, Li Zhihong, Liu Lijun
College of Plant Protection, China Agricultural University, Beijing, China.
Front Cell Dev Biol. 2021 Sep 21;9:647604. doi: 10.3389/fcell.2021.647604. eCollection 2021.
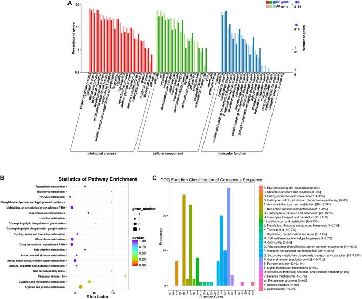
(Hendel) is a notorious agricultural pest worldwide, and its prevention and control have been widely studied. Bacteria in the midgut of help improve host insecticide resistance and environmental adaption, regulate growth and development, and affect male mating selection, among other functions. Insects have an effective gut defense system that maintains self-immunity and the balance among microorganisms in the gut, in addition to stabilizing the diversity among the gut symbiotic bacteria. However, the detailed regulatory mechanisms governing the gut bacteria and self-immunity are still unclear in oriental fruit flies. In this study, the diversity of the gut symbiotic bacteria in was altered by feeding host fruit flies antibiotics, and the function of the gut bacteria was predicted. Then, a database of the intestinal transcriptome of the host fruit fly was established and analyzed using the Illumina HiSeq Platform. The gut bacteria shifted from Gram negative to Gram positive after antibiotic feeding. Antibiotics lead to a reduction in gut bacteria, particularly Gram-positive bacteria, which ultimately reduced the reproduction of the host flies. Ten immunity-related genes that were differentially expressed in the response to intestinal bacterial community changes were selected for qRT-PCR validation. Peptidoglycan-recognition protein SC2 gene ( was one of the 10 immunity-related genes analyzed. The differential expression of was the most significant, which confirms that may affect immunity of toward gut bacteria.
亨德尔果蝇是全球臭名昭著的农业害虫,其防治已得到广泛研究。果蝇中肠内的细菌有助于提高宿主对杀虫剂的抗性和环境适应性,调节生长发育,并影响雄性交配选择等。昆虫拥有有效的肠道防御系统,除了稳定肠道共生细菌的多样性外,还能维持自身免疫和肠道内微生物之间的平衡。然而,在东方果蝇中,肠道细菌与自身免疫的详细调控机制仍不清楚。在本研究中,通过给宿主果蝇喂食抗生素来改变其肠道共生细菌的多样性,并预测肠道细菌的功能。然后,利用Illumina HiSeq平台建立并分析了宿主果蝇肠道转录组数据库。喂食抗生素后,肠道细菌从革兰氏阴性菌转变为革兰氏阳性菌。抗生素导致肠道细菌减少,尤其是革兰氏阳性菌,最终降低了宿主果蝇的繁殖能力。选择了10个在响应肠道细菌群落变化时差异表达的免疫相关基因进行qRT-PCR验证。肽聚糖识别蛋白SC2基因()是所分析的10个免疫相关基因之一。该基因的差异表达最为显著,这证实了其可能影响东方果蝇对肠道细菌的免疫力。