Suppr超能文献

连接蛋白43介导的缝隙连接通讯调节成釉细胞分化及细胞外信号调节激酶1/2磷酸化

Connexin 43-Mediated Gap Junction Communication Regulates Ameloblast Differentiation ERK1/2 Phosphorylation.

作者信息

Yamada Aya, Yoshizaki Keigo, Ishikawa Masaki, Saito Kan, Chiba Yuta, Fukumoto Emiko, Hino Ryoko, Hoshikawa Seira, Chiba Mitsuki, Nakamura Takashi, Iwamoto Tsutomu, Fukumoto Satoshi

机构信息

Division of Pediatric Dentistry, Department of Oral Health and Development Sciences, Tohoku University Graduate School of Dentistry, Sendai, Japan.

Section of Orthodontics and Dentofacial Orthopedics, Division of Oral Health, Growth and Development, Faculty of Dental Science, Kyushu University, Fukuoka, Japan.

出版信息

Front Physiol. 2021 Sep 24;12:748574. doi: 10.3389/fphys.2021.748574. eCollection 2021.

Abstract

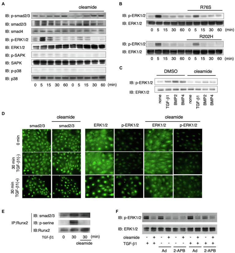
Connexin 43 (Cx43) is an integral membrane protein that forms gap junction channels. These channels mediate intercellular transport and intracellular signaling to regulate organogenesis. The human disease oculodentodigital dysplasia (ODDD) is caused by mutations in Cx43 and is characterized by skeletal, ocular, and dental abnormalities including amelogenesis imperfecta. To clarify the role of Cx43 in amelogenesis, we examined the expression and function of Cx43 in tooth development. Single-cell RNA-seq analysis and immunostaining showed that is highly expressed in pre-secretory ameloblasts, differentiated ameloblasts, and odontoblasts. Further, we investigated the pathogenic mechanisms of ODDD by analyzing -null mice. These mice developed abnormal teeth with multiple dental epithelium layers. The expression of enamel matrix proteins such as ameloblastin (Ambn), which is critical for enamel formation, was significantly reduced in -null mice. TGF-β1 induces transcription in dental epithelial cells. The induction of Ambn expression by TGF-β1 depends on the density of the cultured cells. Cell culture at low densities reduces cell-cell contact and reduces the effect of TGF-β1 on Ambn induction. When cell density was high, Ambn expression by TGF-β1 was enhanced. This induction was inhibited by the gap junction inhibitors, oleamide, and 18α-grycyrrhizic acid and was also inhibited in cells expressing Cx43 mutations (R76S and R202H). TGF-β1-mediated phosphorylation and nuclear translocation of ERK1/2, but not Smad2/3, were suppressed by gap junction inhibitors. Cx43 gap junction activity is required for TGF-β1-mediated Runx2 phosphorylation through ERK1/2, which forms complexes with Smad2/3. In addition to its gap junction activity, Cx43 may also function as a Ca channel that regulates slow Ca influx and ERK1/2 phosphorylation. TGF-β1 transiently increases intracellular calcium levels, and the increase in intracellular calcium over a short period was not related to the expression level of Cx43. However, long-term intracellular calcium elevation was enhanced in cells overexpressing Cx43. Our results suggest that Cx43 regulates intercellular communication through gap junction activity by modulating TGF-β1-mediated ERK signaling and enamel formation.

摘要

连接蛋白43(Cx43)是一种形成间隙连接通道的整合膜蛋白。这些通道介导细胞间运输和细胞内信号传导以调节器官发生。人类疾病眼牙指发育不全(ODDD)由Cx43突变引起,其特征为骨骼、眼部和牙齿异常,包括牙釉质发育不全。为阐明Cx43在牙釉质形成中的作用,我们研究了Cx43在牙齿发育中的表达和功能。单细胞RNA测序分析和免疫染色显示,Cx43在分泌前期成釉细胞、分化的成釉细胞和成牙本质细胞中高表达。此外,我们通过分析Cx43基因敲除小鼠来研究ODDD的致病机制。这些小鼠长出的牙齿异常,有多层牙上皮。在Cx43基因敲除小鼠中,对牙釉质形成至关重要的牙釉质基质蛋白如釉蛋白(Ambn)的表达显著降低。转化生长因子-β1(TGF-β1)诱导牙上皮细胞中Cx43转录。TGF-β1对Ambn表达的诱导取决于培养细胞的密度。低密度细胞培养减少细胞间接触并降低TGF-β1对Ambn诱导的作用。当细胞密度高时,TGF-β1对Ambn的表达增强。这种诱导被间隙连接抑制剂油酰胺和18α-甘草次酸抑制,在表达Cx43突变(R76S和R202H)的细胞中也被抑制。间隙连接抑制剂抑制TGF-β1介导的ERK1/2磷酸化和核转位,但不抑制Smad2/3。Cx43间隙连接活性是TGF-β1通过ERK1/2介导Runx2磷酸化所必需的,ERK1/2与Smad2/3形成复合物。除其间隙连接活性外,Cx43还可能作为一种钙通道发挥作用,调节缓慢的钙内流和ERK1/2磷酸化。TGF-β1短暂增加细胞内钙水平,短期内细胞内钙的增加与Cx4

https://cdn.ncbi.nlm.nih.gov/pmc/blobs/b422/8500398/34e7ba25aec1/fphys-12-748574-g001.jpg

文献AI研究员

20分钟写一篇综述,助力文献阅读效率提升50倍。

立即体验

用中文搜PubMed

大模型驱动的PubMed中文搜索引擎

马上搜索

文档翻译

学术文献翻译模型,支持多种主流文档格式。

立即体验