Suppr超能文献

LINC00346通过靶向MYBL2并调节细胞周期信号通路,吸附miR-30c-2-3p以促进肺腺癌的发展。

LINC00346 Sponges miR-30c-2-3p to Promote the Development of Lung Adenocarcinoma by Targeting MYBL2 and Regulating CELL CYCLE Signaling Pathway.

作者信息

Xu Qian, Xu Zhenwu, Zhu Kai, Lin Jinlan, Ye Bo

机构信息

Department of Oncology Medicine, Fujian Medical University Union Hospital, Fuzhou, China.

Department of Thoracic Medical Oncology, Fujian Medical University Cancer Hospital, Fujian Cancer Hospital, Fuzhou, China.

出版信息

Front Oncol. 2021 Sep 22;11:687208. doi: 10.3389/fonc.2021.687208. eCollection 2021.

Abstract

BACKGROUND

LINC00346 has recently been reported to regulate the development of several cancer types, but its biological functions and underlying mechanisms in lung adenocarcinoma (LUAD) have not been elucidated. The purpose of this study was to investigate the molecular mechanism of LINC00346 in the progression of LUAD.

METHODS

Bioinformatics was performed to find the target lncRNA, miRNA and mRNA, and the binding relationship between the target genes was verified by dual luciferase reporter gene and RIP assays. Fluorescence hybridization was used to detect the location of LINC00346 in LUAD tissues. The expressions of LINC00346, miR-30c-2-3p and MYBL2 in each group were detected by qRT-PCR, and western blot was performed to detect expressions of MYBL2 and CELL CYCLE related proteins. Proliferation, metastasis, apoptosis and cell cycle of LUAD cells were detected by CCK-8, colony formation, Transwell and flow cytometry assays, respectively. Mouse xenograft models were established to further determine the effects of LINC00346 on LUAD tumor growth .

RESULTS

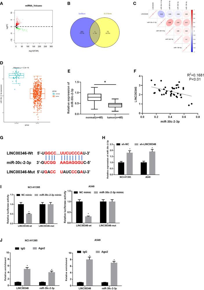
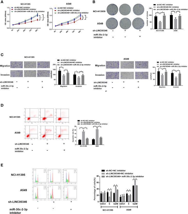
LINC00346 was upregulated in LUAD tissues and cells and was mainly localized in the cytoplasm. Knockdown of LINC00346 inhibited tumor growth , proliferation, metastasis and cell cycle progression, while induced apoptosis. LINC00346 sponged miR-30c-2-3 by targeting MYBL2 and regulating CELL CYCLE signaling pathway. Inhibiting miR-30c-2-3p or overexpressing MYBL2 could reverse the inhibitory effect of LINC00346 knockdown on LUAD process.

CONCLUSIONS

LINC00346 as a ceRNA played a carcinogenic role in the development of LUAD miR-30c-2-3p/MYBL2 axis regulating the CELL CYCLE signaling pathway. The study generally elucidated the mechanism by which LINC00346 regulated the development of LUAD, providing new ideas for the diagnosis and treatment of LUAD guided by lncRNA.

摘要

背景

LINC00346最近被报道可调控多种癌症类型的发展,但其在肺腺癌(LUAD)中的生物学功能及潜在机制尚未阐明。本研究旨在探讨LINC00346在LUAD进展中的分子机制。

方法

进行生物信息学分析以寻找靶lncRNA、miRNA和mRNA,并通过双荧光素酶报告基因和RIP实验验证靶基因之间的结合关系。采用荧光杂交检测LINC00346在LUAD组织中的定位。通过qRT-PCR检测每组中LINC00346、miR-30c-2-3p和MYBL2的表达,并进行蛋白质印迹法检测MYBL2和细胞周期相关蛋白的表达。分别通过CCK-8、集落形成、Transwell和流式细胞术实验检测LUAD细胞的增殖、转移、凋亡和细胞周期。建立小鼠异种移植模型以进一步确定LINC00346对LUAD肿瘤生长的影响。

结果

LINC00346在LUAD组织和细胞中上调,且主要定位于细胞质。敲低LINC00346可抑制肿瘤生长、增殖、转移和细胞周期进程,同时诱导凋亡。LINC00346通过靶向MYBL2和调控细胞周期信号通路来吸附miR-30c-2-3。抑制miR-30c-2-3p或过表达MYBL2可逆转LINC00346敲低对LUAD进程的抑制作用。

结论

LINC00346作为一种竞争性内源RNA在LUAD发展中发挥致癌作用,通过miR-30c-2-3p/MYBL2轴调控细胞周期信号通路。本研究总体阐明了LINC00346调控LUAD发展的机制,为以lncRNA为导向的LUAD诊断和治疗提供了新思路。

https://cdn.ncbi.nlm.nih.gov/pmc/blobs/71f7/8493815/d2fb77536bf0/fonc-11-687208-g001.jpg

文献AI研究员

20分钟写一篇综述,助力文献阅读效率提升50倍。

立即体验

用中文搜PubMed

大模型驱动的PubMed中文搜索引擎

马上搜索

文档翻译

学术文献翻译模型,支持多种主流文档格式。

立即体验