Institute of Biochemistry, Department of Biology, ETH Zürich, Zürich, Switzerland.
Life Science Zürich, PhD Program for Molecular Life Sciences, Zürich, Switzerland.
EMBO Rep. 2021 Nov 4;22(11):e52981. doi: 10.15252/embr.202152981. Epub 2021 Oct 14.
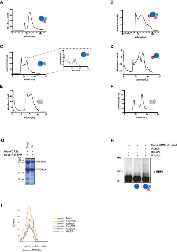
The human GID (hGID) complex is a conserved E3 ubiquitin ligase regulating diverse biological processes, including glucose metabolism and cell cycle progression. However, the biochemical function and substrate recognition of the multi-subunit complex remain poorly understood. Using biochemical assays, cross-linking mass spectrometry, and cryo-electron microscopy, we show that hGID engages two distinct modules for substrate recruitment, dependent on either WDR26 or GID4. WDR26 and RanBP9 cooperate to ubiquitinate HBP1 in vitro, while GID4 is dispensable for this reaction. In contrast, GID4 functions as an adaptor for the substrate ZMYND19, which surprisingly lacks a Pro/N-end degron. GID4 substrate binding and ligase activity is regulated by ARMC8α, while the shorter ARMC8β isoform assembles into a stable hGID complex that is unable to recruit GID4. Cryo-EM reconstructions of these hGID complexes reveal the localization of WDR26 within a ring-like, tetrameric architecture and suggest that GID4 and WDR26/Gid7 utilize different, non-overlapping binding sites. Together, these data advance our mechanistic understanding of how the hGID complex recruits cognate substrates and provides insights into the regulation of its E3 ligase activity.
人源 GID(hGID)复合物是一种保守的 E3 泛素连接酶,调节多种生物学过程,包括葡萄糖代谢和细胞周期进程。然而,该多亚基复合物的生化功能和底物识别仍知之甚少。本研究通过生化分析、交联质谱和冷冻电镜技术,表明 hGID 通过两种不同的模块招募底物,分别依赖于 WDR26 或 GID4。WDR26 和 RanBP9 在体外合作泛素化 HBP1,而 GID4 对于该反应是可有可无的。相比之下,GID4 作为 ZMYND19 的衔接子发挥作用,而 ZMYND19 出人意料地缺乏 Pro/N 末端降解信号。GID4 底物结合和连接酶活性受到 ARMC8α 的调节,而较短的 ARMC8β 同工型组装成一个稳定的 hGID 复合物,无法招募 GID4。这些 hGID 复合物的冷冻电镜重建揭示了 WDR26 在环状、四聚体结构内的定位,并表明 GID4 和 WDR26/Gid7 利用不同的、不重叠的结合位点。这些数据推进了我们对 hGID 复合物如何招募同源底物的机制理解,并为其 E3 连接酶活性的调控提供了新的见解。