Department of Physiology & Biophysics, University of Washington, Seattle, WA.
Howard Hughes Medical Institute, Chevy Chase, MD.
J Cell Biol. 2021 Dec 6;220(12). doi: 10.1083/jcb.202106130. Epub 2021 Oct 14.
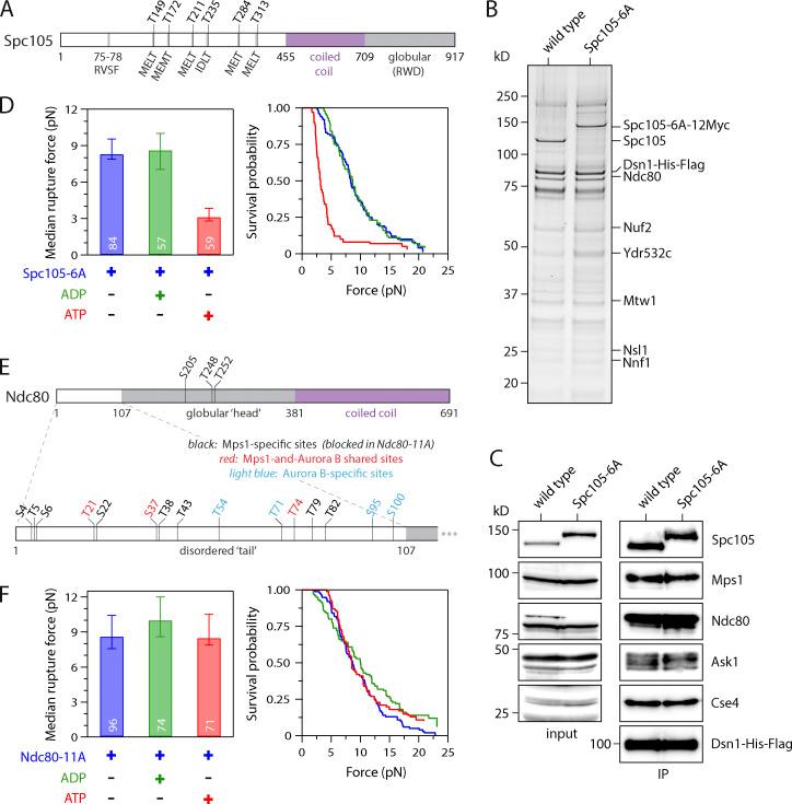
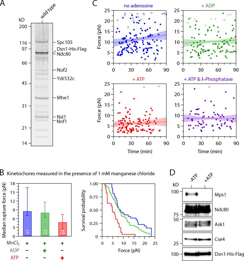
Dividing cells detect and correct erroneous kinetochore-microtubule attachments during mitosis, thereby avoiding chromosome missegregation. The Aurora B kinase phosphorylates microtubule-binding elements specifically at incorrectly attached kinetochores, promoting their release and providing another chance for proper attachments to form. However, growing evidence suggests that the Mps1 kinase is also required for error correction. Here we directly examine how Mps1 activity affects kinetochore-microtubule attachments using a reconstitution-based approach that allows us to separate its effects from Aurora B activity. When endogenous Mps1 that copurifies with kinetochores is activated in vitro, it weakens their attachments to microtubules via phosphorylation of Ndc80, a major microtubule-binding protein. This phosphorylation contributes to error correction because phospho-deficient Ndc80 mutants exhibit genetic interactions and segregation defects when combined with mutants in other error correction pathways. In addition, Mps1 phosphorylation of Ndc80 is stimulated on kinetochores lacking tension. These data suggest that Mps1 provides an additional mechanism for correcting erroneous kinetochore-microtubule attachments, complementing the well-known activity of Aurora B.
细胞分裂过程中,动粒检测并修正有问题的动粒-微管连接,从而避免染色体错误分离。极光激酶 B 会使微管结合元件在连接错误的动粒上发生特异性磷酸化,促进微管解聚,为正确连接提供另一次机会。然而,越来越多的证据表明,Mps1 激酶对于错误修正也很重要。在这里,我们通过一种基于重构图谱的方法,直接研究了 Mps1 活性如何影响动粒-微管连接,该方法可以将其与 Aurora B 活性的影响分开。当与动粒共纯化的内源性 Mps1 在体外被激活时,它会通过磷酸化主要的微管结合蛋白 Ndc80 来削弱微管与动粒的连接。这种磷酸化有助于错误修正,因为当与其他错误修正途径的突变体结合时,缺乏磷酸化的 Ndc80 突变体会表现出遗传相互作用和分离缺陷。此外,在缺乏张力的动粒上,Mps1 对 Ndc80 的磷酸化会被激活。这些数据表明,Mps1 为修正错误的动粒-微管连接提供了另一种机制,补充了极光激酶 B 的已知活性。