Suppr超能文献

长链非编码 RNA DANCR 通过 microRNA-214-5p 促进子痫前期滋养细胞的迁移和侵袭。

lncRNA DANCR promotes the migration an invasion and of trophoblast cells through microRNA-214-5p in preeclampsia.

机构信息

Department of Obstetrics, Henan Provincial People's Hospital; People's Hospital of Zhengzhou University, Zhengzhou, Henan, 450003, China.

出版信息

Bioengineered. 2021 Dec;12(2):9424-9434. doi: 10.1080/21655979.2021.1988373.

Abstract

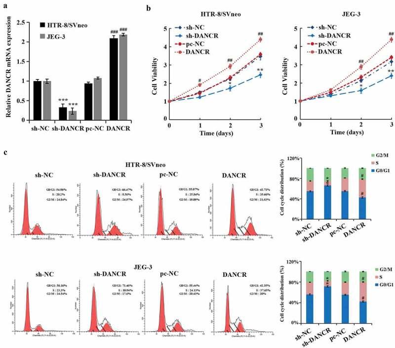
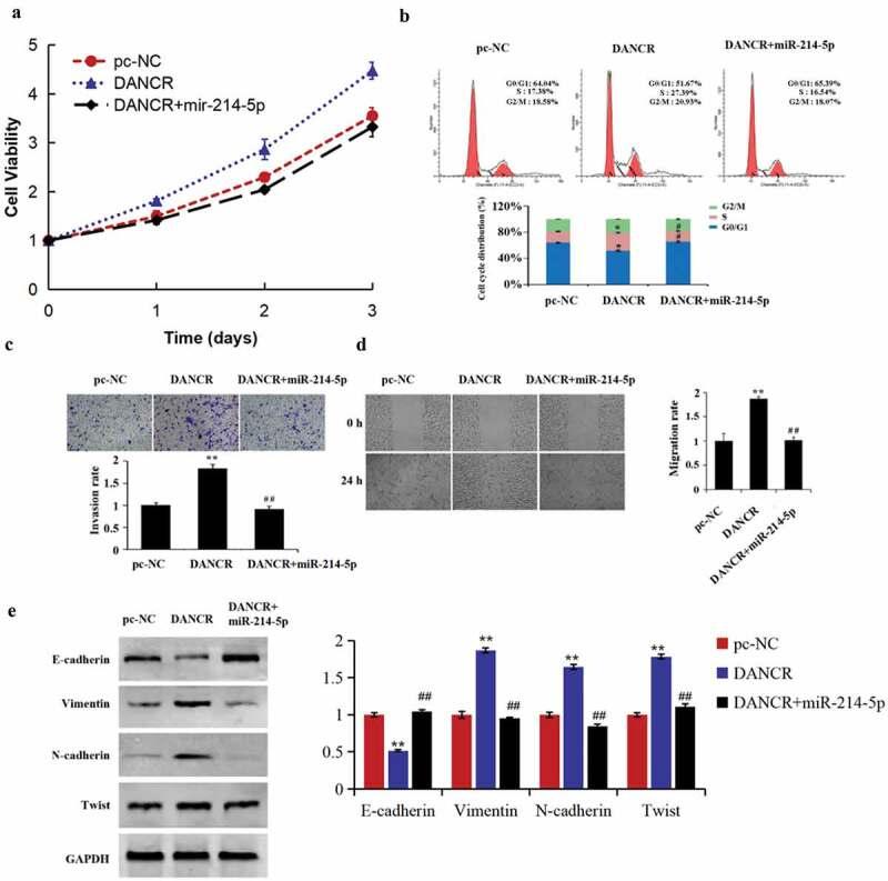
Studies have shown that lncRNA DANCR is down-regulated in placental tissues of patients with preeclampsia (PE). The aim of this study was to explore the effect of lncRNA DANCR on trophoblast cells as well as its acting mechanism. We disrupted or overexpressed lncRNA DANCR in trophoblast cells HTR-8/SVneo and JEG-3 and detected the associated cellular functional changes by MTT, flow cytometry, Transwell experiment, and scratch experiment. The results showed that overexpression of lncRNA DANCR significantly increased the proliferation, invasion, migration, and EMT process of trophoblast cells. Interfering with lncRNA DANCR showed the opposite result. Further, the targeted interaction between lncRNA DANCR and miR-214-5p was confirmed by the dual-luciferase reporter gene assay. In addition, the expression of PI3K/AKT signaling pathway-related proteins was analyzed by Western blot. Overexpression of lncRNA DANCR can increase the phosphorylation of PI3K/AKT protein and activate this signaling pathway. In conclusion, the enforcing of lncRNA DANCR activates the activation of the PI3K/AKT pathway by down-regulating miR-214-5p, and promotes the migration and invasion of chorionic trophoblast cells. This provides a potential new target for PE therapy.

摘要

研究表明,子痫前期(PE)患者胎盘组织中的 lncRNA DANCR 下调。本研究旨在探讨 lncRNA DANCR 对滋养细胞的影响及其作用机制。我们在滋养细胞 HTR-8/SVneo 和 JEG-3 中敲低或过表达 lncRNA DANCR,并通过 MTT、流式细胞术、Transwell 实验和划痕实验检测相关的细胞功能变化。结果表明,lncRNA DANCR 的过表达显著增加了滋养细胞的增殖、侵袭、迁移和 EMT 过程。干扰 lncRNA DANCR 则显示出相反的结果。进一步通过双荧光素酶报告基因检测证实了 lncRNA DANCR 与 miR-214-5p 之间的靶向相互作用。此外,通过 Western blot 分析了 PI3K/AKT 信号通路相关蛋白的表达。lncRNA DANCR 的过表达可以增加 PI3K/AKT 蛋白的磷酸化并激活该信号通路。总之,lncRNA DANCR 的增强通过下调 miR-214-5p 激活 PI3K/AKT 通路,促进绒毛滋养层细胞的迁移和侵袭。这为 PE 的治疗提供了一个潜在的新靶点。

https://cdn.ncbi.nlm.nih.gov/pmc/blobs/4427/8809925/c97fb48c3d2b/KBIE_A_1988373_F0001_OC.jpg

文献AI研究员

20分钟写一篇综述,助力文献阅读效率提升50倍。

立即体验

用中文搜PubMed

大模型驱动的PubMed中文搜索引擎

马上搜索

文档翻译

学术文献翻译模型,支持多种主流文档格式。

立即体验