Suppr超能文献

环状 RNA 红细胞膜蛋白带 4.1 通过刺激 miR-24-3p 依赖性 5'-二磷酸核苷酸酶 1 减轻紫外线照射诱导的晶状体上皮细胞凋亡。

Circular RNA erythrocyte membrane protein band 4.1 assuages ultraviolet irradiation-induced apoptosis of lens epithelial cells by stimulating 5'-bisphosphate nucleotidase 1 in a miR-24-3p-dependent manner.

机构信息

Department of Ophthalmology, Jingmen First People's Hospital, Jingmen, Hubei, China.

出版信息

Bioengineered. 2021 Dec;12(1):8953-8964. doi: 10.1080/21655979.2021.1990196.

Abstract

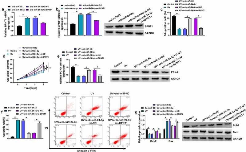
Apoptosis of lens epithelial cells contributed to the formation of age-related cataract (ARC), and previous data revealed that circular RNA (circRNA) was responsible for the underneath mechanism. The study was organized to explore the role of circular RNA erythrocyte membrane protein band 4.1 (circ_EPB41) in ultraviolet (UV) irradiation-induced apoptosis of lens epithelial cells. SRA01/04 cells were irradiated with UV to mimic the ARC cell model. The RNA levels of circ_EPB41, microRNA-24-3p (miR-24-3p), and 3'(2'), 5'-bisphosphate nucleotidase 1 (BPNT1) were detected by quantitative real-time polymerase chain reaction. Protein expression was checked by western blot. 5-Ethynyl-29-deoxyuridine, 3-(4,5-Dimethylthazol-2-yl)-2,5-diphenyltetrazolium bromide and DNA content quantitation assays were performed to investigate cell proliferation. Flow cytometry was conducted to analyze cell apoptosis. Dual-luciferase reporter assay was implemented to confirm the interaction among circ_EPB41, miR-24-3p, and BPNT1. Our data showed that circ_EPB41 and BPNT1 expression were downregulated in ARC tissues and UV-irradiated SRA01/04 cells as compared with normal anterior lens capsules and untreated SRA01/04 cells. Circ_EPB41 overexpression ameliorated the effects of UV irradiation on the proliferation and apoptosis of SRA01/04 cells. Besides, miR-24-3p, a target miRNA of circ_EPB41, attenuated circ_EPB41 introduction-mediated proliferation, and apoptosis of UV-irradiated SRA01/04 cells. MiR-24-3p regulated UV irradiation-induced effects by targeting BPNT1. Importantly, it was found that circ_EPB41 stimulated BPNT1 production by miR-24-3p. Taken together, the enforced expression of circ_EPB41 ameliorated UV irradiation-induced apoptosis of lens epithelial cells by miR-24-3p/BPNT1 pathway, providing us with a potential target for the therapy of UV-caused ARC.

摘要

晶状体上皮细胞的凋亡导致年龄相关性白内障(ARC)的形成,先前的数据表明环状 RNA(circRNA)负责潜在的机制。本研究旨在探讨红细胞膜蛋白带 4.1 环状 RNA(circ_EPB41)在紫外线(UV)照射诱导的晶状体上皮细胞凋亡中的作用。用 UV 照射 SRA01/04 细胞模拟 ARC 细胞模型。通过实时定量聚合酶链反应检测 circ_EPB41、microRNA-24-3p(miR-24-3p)和 3'(2'),5'-双磷酸核苷酸酶 1(BPNT1)的 RNA 水平。通过蛋白质印迹检查蛋白质表达。用 5-乙炔基-29-脱氧尿苷、3-(4,5-二甲基噻唑-2-基)-2,5-二苯基四氮唑溴盐和 DNA 含量定量测定法研究细胞增殖。通过流式细胞术分析细胞凋亡。实施双荧光素酶报告基因测定以证实 circ_EPB41、miR-24-3p 和 BPNT1 之间的相互作用。我们的数据表明,与正常前晶状体囊和未处理的 SRA01/04 细胞相比,ARC 组织和 UV 照射的 SRA01/04 细胞中 circ_EPB41 和 BPNT1 的表达下调。circ_EPB41 的过表达改善了 UV 照射对 SRA01/04 细胞增殖和凋亡的影响。此外,circ_EPB41 的靶 miRNA miR-24-3p 减弱了 circ_EPB41 转导介导的 UV 照射 SRA01/04 细胞的增殖和凋亡。miR-24-3p 通过靶向 BPNT1 调节 UV 照射诱导的效应。重要的是,发现 circ_EPB41 通过 miR-24-3p 刺激 BPNT1 的产生。总之,circ_EPB41 的强制表达通过 miR-24-3p/BPNT1 途径改善了 UV 照射诱导的晶状体上皮细胞凋亡,为 UV 引起的 ARC 的治疗提供了一个潜在的靶点。

https://cdn.ncbi.nlm.nih.gov/pmc/blobs/c0b2/8806953/869bf10659f8/KBIE_A_1990196_F0001_OC.jpg

文献AI研究员

20分钟写一篇综述,助力文献阅读效率提升50倍。

立即体验

用中文搜PubMed

大模型驱动的PubMed中文搜索引擎

马上搜索

文档翻译

学术文献翻译模型,支持多种主流文档格式。

立即体验