Yang Xiaofei, Gao Shenghan, Guo Li, Wang Bo, Jia Yanyan, Zhou Jian, Che Yizhuo, Jia Peng, Lin Jiadong, Xu Tun, Sun Jianyong, Ye Kai
School of Computer Science and Technology, Faculty of Electronic and Information Engineering, Xi'an Jiaotong University, Xi'an, Shaanxi, China.
MOE Key Lab for Intelligent Networks & Networks Security, Faculty of Electronic and Information Engineering, Xi'an Jiaotong University, Xi'an, Shaanxi, China.
Nat Commun. 2021 Oct 15;12(1):6030. doi: 10.1038/s41467-021-26330-8.
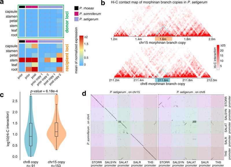
For millions of years, plants evolve plenty of structurally diverse secondary metabolites (SM) to support their sessile lifestyles through continuous biochemical pathway innovation. While new genes commonly drive the evolution of plant SM pathway, how a full biosynthetic pathway evolves remains poorly understood. The evolution of pathway involves recruiting new genes along the reaction cascade forwardly, backwardly, or in a patchwork manner. With three chromosome-scale Papaver genome assemblies, we here reveal whole-genome duplications (WGDs) apparently accelerate chromosomal rearrangements with a nonrandom distribution towards SM optimization. A burst of structural variants involving fusions, translocations and duplications within 7.7 million years have assembled nine genes into the benzylisoquinoline alkaloids gene cluster, following a punctuated patchwork model. Biosynthetic gene copies and their total expression matter to morphinan production. Our results demonstrate how new genes have been recruited from a WGD-induced repertoire of unregulated enzymes with promiscuous reactivities to innovate efficient metabolic pathways with spatiotemporal constraint.
数百万年来,植物通过持续的生化途径创新,进化出大量结构多样的次生代谢产物(SM),以支持其固着的生活方式。虽然新基因通常驱动植物SM途径的进化,但完整的生物合成途径如何进化仍知之甚少。途径的进化涉及沿反应级联向前、向后或以拼凑的方式招募新基因。通过三个染色体规模的罂粟基因组组装,我们在此揭示全基因组复制(WGD)明显加速了染色体重排,并朝着SM优化呈现非随机分布。在770万年的时间里,一系列涉及融合、易位和重复的结构变异按照间断拼凑模型将九个基因组装到苄基异喹啉生物碱基因簇中。生物合成基因拷贝及其总表达对吗啡喃的产生至关重要。我们的结果表明,新基因是如何从未受调控的具有混杂反应性的酶的WGD诱导库中招募而来,以创新具有时空限制的高效代谢途径的。