• 文献检索
  • 文档翻译
  • 深度研究
  • 学术资讯
  • Suppr Zotero 插件Zotero 插件
  • 邀请有礼
  • 套餐&价格
  • 历史记录
应用&插件
Suppr Zotero 插件Zotero 插件浏览器插件Mac 客户端Windows 客户端微信小程序
定价
高级版会员购买积分包购买API积分包
服务
文献检索文档翻译深度研究API 文档MCP 服务
关于我们
关于 Suppr公司介绍联系我们用户协议隐私条款
关注我们

Suppr 超能文献

核心技术专利:CN118964589B侵权必究
粤ICP备2023148730 号-1Suppr @ 2026

文献检索

告别复杂PubMed语法,用中文像聊天一样搜索,搜遍4000万医学文献。AI智能推荐,让科研检索更轻松。

立即免费搜索

文件翻译

保留排版,准确专业,支持PDF/Word/PPT等文件格式,支持 12+语言互译。

免费翻译文档

深度研究

AI帮你快速写综述,25分钟生成高质量综述,智能提取关键信息,辅助科研写作。

立即免费体验

微小RNA-195-5p下调通过靶向Smad7并抑制转化生长因子β1-Smads-Snail信号通路来抑制糖尿病心肌病中的内皮间充质转化和心肌纤维化。

MicroRNA-195-5p Downregulation Inhibits Endothelial Mesenchymal Transition and Myocardial Fibrosis in Diabetic Cardiomyopathy by Targeting Smad7 and Inhibiting Transforming Growth Factor Beta 1-Smads-Snail Pathway.

作者信息

Ding Huaisheng, Yao Jianhui, Xie Hongxiang, Wang Chengyu, Chen Jing, Wei Kaiyong, Ji Yangyang, Liu Lihong

机构信息

Cardiovascular Department, Meishan People's Hospital, Meishan, China.

出版信息

Front Physiol. 2021 Sep 30;12:709123. doi: 10.3389/fphys.2021.709123. eCollection 2021.

DOI:10.3389/fphys.2021.709123
PMID:34658906
原文链接:https://pmc.ncbi.nlm.nih.gov/articles/PMC8514870/
Abstract

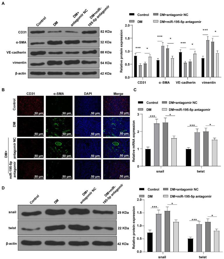
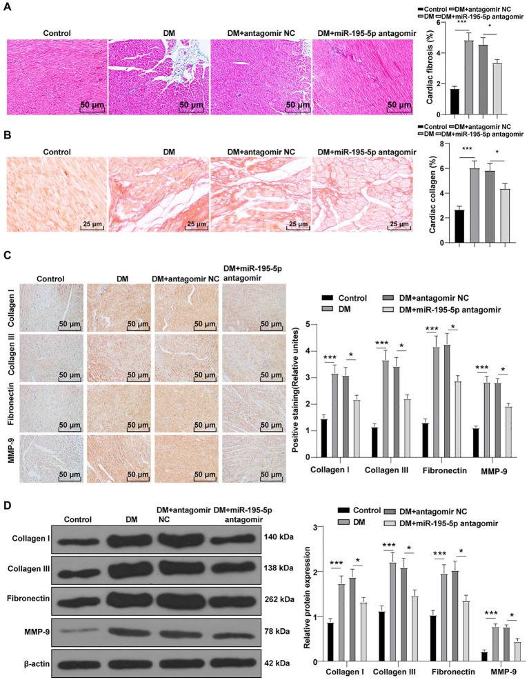
Diabetic cardiomyopathy (DCM) is a complication of diabetes mellitus, which is associated with fibrosis and microRNAs (miRs). This study estimated the mechanism of miR-195-5p in endothelial mesenchymal transition (EndMT) and myocardial fibrosis in DCM. After the establishment of DCM rat models, miR-195-5p was silenced by miR-195-5p antagomir. The cardiac function-related indexes diastolic left ventricular anterior wall (LVAW, d), systolic LVAW (d), diastolic left ventricular posterior wall (LVPW, d), systolic LVPW (d), left ventricular ejection fraction (LVEF), and fractional shortening (FS) were measured and miR-195-5p expression in myocardial tissue was detected. Myocardial fibrosis, collagen deposition, and levels of fibrosis markers were detected. Human umbilical vein endothelial cells (HUVECs) were exposed to high glucose (HG) and miR-195-5p was silenced. The levels of fibrosis proteins, endothelial markers, fibrosis markers, EndMT markers, and transforming growth factor beta 1 (TGF-β1)/Smads pathway-related proteins were measured in HUVECs. The interaction between miR-195-5p and Smad7 was verified. , miR-195-5p was highly expressed in the myocardium of DCM rats. Diastolic and systolic LVAW, diastolic and systolic LVPW were increased and LVEF and FS were decreased. Inhibition of miR-195-5p reduced cardiac dysfunction, myocardial fibrosis, collagen deposition, and EndMT, promoted CD31 and VE-cadehrin expressions, and inhibited α-SMA and vimentin expressions. , HG-induced high expression of miR-195-5p and the expression changes of endothelial markers CD31, VE-cadehrin and fibrosis markers α-SMA and vimentin were consistent with those after silencing miR-195-5p. In mechanism, miR-195-5p downregulation blocked EndMT by inhibiting TGF-β1-smads pathway. Smad7 was the direct target of miR-195-5p and silencing miR-195-5p inhibited EndMT by promoting Smad7 expression. Collectively, silencing miR-195-5p inhibits TGF-β1-smads-snail pathway by targeting Smad7, thus inhibiting EndMT and alleviating myocardial fibrosis in DCM.

摘要

糖尿病性心肌病(DCM)是糖尿病的一种并发症,与纤维化和微小RNA(miR)相关。本研究评估了miR-195-5p在DCM的内皮-间充质转化(EndMT)和心肌纤维化中的作用机制。建立DCM大鼠模型后,用miR-195-5p拮抗剂沉默miR-195-5p。测量心脏功能相关指标左心室前壁舒张期(LVAW,d)、左心室前壁收缩期(LVAW,s)、左心室后壁舒张期(LVPW,d)、左心室后壁收缩期(LVPW,s)、左心室射血分数(LVEF)和缩短分数(FS),并检测心肌组织中miR-195-5p的表达。检测心肌纤维化、胶原沉积及纤维化标志物水平。将人脐静脉内皮细胞(HUVECs)暴露于高糖(HG)环境中并沉默miR-195-5p。检测HUVECs中纤维化蛋白、内皮标志物、纤维化标志物、EndMT标志物及转化生长因子β1(TGF-β1)/Smads信号通路相关蛋白的水平。验证miR-195-5p与Smad7之间的相互作用。结果显示,miR-195-5p在DCM大鼠心肌中高表达。左心室前壁舒张期和收缩期、左心室后壁舒张期和收缩期均升高,而LVEF和FS降低。抑制miR-195-5p可减轻心脏功能障碍、心肌纤维化、胶原沉积和EndMT,促进CD31和血管内皮钙黏蛋白的表达,并抑制α-平滑肌肌动蛋白(α-SMA)和波形蛋白的表达。此外,HG诱导的miR-195-5p高表达以及内皮标志物CD31、血管内皮钙黏蛋白和纤维化标志物α-SMA及波形蛋白的表达变化与沉默miR-195-5p后的情况一致。机制上,下调miR-195-5p通过抑制TGF-β1-Smads信号通路阻断EndMT。Smad7是miR-195-5p的直接靶点,沉默miR-195-5p通过促进Smad7表达抑制EndMT。综上所述,沉默miR-195-5p通过靶向Smad7抑制TGF-β1-Smads-Snail信号通路,从而抑制EndMT并减轻DCM中的心肌纤维化。

https://cdn.ncbi.nlm.nih.gov/pmc/blobs/8938/8514870/17671934eab5/fphys-12-709123-g007.jpg
https://cdn.ncbi.nlm.nih.gov/pmc/blobs/8938/8514870/d59a80e7abc6/fphys-12-709123-g001.jpg
https://cdn.ncbi.nlm.nih.gov/pmc/blobs/8938/8514870/60ca90bac2bf/fphys-12-709123-g002.jpg
https://cdn.ncbi.nlm.nih.gov/pmc/blobs/8938/8514870/c47e5272f64d/fphys-12-709123-g003.jpg
https://cdn.ncbi.nlm.nih.gov/pmc/blobs/8938/8514870/55ea3b1dca88/fphys-12-709123-g004.jpg
https://cdn.ncbi.nlm.nih.gov/pmc/blobs/8938/8514870/bc7878898fbd/fphys-12-709123-g005.jpg
https://cdn.ncbi.nlm.nih.gov/pmc/blobs/8938/8514870/dfb244adf414/fphys-12-709123-g006.jpg
https://cdn.ncbi.nlm.nih.gov/pmc/blobs/8938/8514870/17671934eab5/fphys-12-709123-g007.jpg
https://cdn.ncbi.nlm.nih.gov/pmc/blobs/8938/8514870/d59a80e7abc6/fphys-12-709123-g001.jpg
https://cdn.ncbi.nlm.nih.gov/pmc/blobs/8938/8514870/60ca90bac2bf/fphys-12-709123-g002.jpg
https://cdn.ncbi.nlm.nih.gov/pmc/blobs/8938/8514870/c47e5272f64d/fphys-12-709123-g003.jpg
https://cdn.ncbi.nlm.nih.gov/pmc/blobs/8938/8514870/55ea3b1dca88/fphys-12-709123-g004.jpg
https://cdn.ncbi.nlm.nih.gov/pmc/blobs/8938/8514870/bc7878898fbd/fphys-12-709123-g005.jpg
https://cdn.ncbi.nlm.nih.gov/pmc/blobs/8938/8514870/dfb244adf414/fphys-12-709123-g006.jpg
https://cdn.ncbi.nlm.nih.gov/pmc/blobs/8938/8514870/17671934eab5/fphys-12-709123-g007.jpg

相似文献

1
MicroRNA-195-5p Downregulation Inhibits Endothelial Mesenchymal Transition and Myocardial Fibrosis in Diabetic Cardiomyopathy by Targeting Smad7 and Inhibiting Transforming Growth Factor Beta 1-Smads-Snail Pathway.微小RNA-195-5p下调通过靶向Smad7并抑制转化生长因子β1-Smads-Snail信号通路来抑制糖尿病心肌病中的内皮间充质转化和心肌纤维化。
Front Physiol. 2021 Sep 30;12:709123. doi: 10.3389/fphys.2021.709123. eCollection 2021.
2
MicroRNA-142-3p inhibits high-glucose-induced endothelial-to-mesenchymal transition through targeting TGF-β1/Smad pathway in primary human aortic endothelial cells.微小RNA-142-3p通过靶向人原代主动脉内皮细胞中的转化生长因子-β1/ Smad信号通路抑制高糖诱导的内皮-间充质细胞转化。
Int J Clin Exp Pathol. 2018 Mar 1;11(3):1208-1217. eCollection 2018.
3
The role of miR-328 in high glucose-induced endothelial-to-mesenchymal transition in human umbilical vein endothelial cells.miR-328 在高糖诱导的人脐静脉内皮细胞向间充质细胞转分化中的作用。
Life Sci. 2018 Aug 15;207:110-116. doi: 10.1016/j.lfs.2018.05.055. Epub 2018 May 31.
4
MiR-200a modulates TGF-β1-induced endothelial-to-mesenchymal shift via suppression of GRB2 in HAECs.miR-200a 通过抑制 HAECs 中的 GRB2 来调节 TGF-β1 诱导的内皮细胞向间充质转化。
Biomed Pharmacother. 2017 Nov;95:215-222. doi: 10.1016/j.biopha.2017.07.104. Epub 2017 Sep 12.
5
[Activation of transforming growth factor-beta1/Smads signal pathway in diabetic cardiomyopathy and effects of valsartan thereon: experiment with rats].[转化生长因子-β1/Smads信号通路在糖尿病心肌病中的激活及缬沙坦对其的影响:大鼠实验]
Zhonghua Yi Xue Za Zhi. 2007 Feb 6;87(6):366-70.
6
A novel role of kallikrein-related peptidase 8 in the pathogenesis of diabetic cardiac fibrosis.激肽释放酶相关肽酶8在糖尿病性心脏纤维化发病机制中的新作用
Theranostics. 2021 Feb 20;11(9):4207-4231. doi: 10.7150/thno.48530. eCollection 2021.
7
MiR-195 promotes myocardial fibrosis in MI rats via targeting TGF-β1/Smad.miR-195 通过靶向 TGF-β1/Smad 促进 MI 大鼠心肌纤维化。
J Biol Regul Homeost Agents. 2020 Jul-Aug;34(4):1325-1332. doi: 10.23812/20-201-A.
8
MiR-18a-5p inhibits endothelial-mesenchymal transition and cardiac fibrosis through the Notch2 pathway.微小RNA-18a-5p通过Notch2信号通路抑制内皮-间充质转化和心脏纤维化。
Biochem Biophys Res Commun. 2017 Sep 16;491(2):329-336. doi: 10.1016/j.bbrc.2017.07.101. Epub 2017 Jul 19.
9
Apigenin inhibits isoproterenol-induced myocardial fibrosis and Smad pathway in mice by regulating oxidative stress and miR-122-5p/155-5p expressions.芹菜素通过调节氧化应激和 miR-122-5p/155-5p 的表达抑制异丙肾上腺素诱导的心肌纤维化和 Smad 通路。
Drug Dev Res. 2022 Jun;83(4):1003-1015. doi: 10.1002/ddr.21928. Epub 2022 Mar 11.
10
Trimetazidine Reduces Cardiac Fibrosis in Rats by Inhibiting NOX2-Mediated Endothelial-to-Mesenchymal Transition.曲美他嗪通过抑制 NOX2 介导的内皮细胞向间充质细胞转化减少大鼠心肌纤维化。
Drug Des Devel Ther. 2022 Aug 3;16:2517-2527. doi: 10.2147/DDDT.S360283. eCollection 2022.

引用本文的文献

1
From Type 2 Diabetes Mellitus To Diabetic Cardiomyopathy - A Systematic Review On The Role Of MicroRNA.从2型糖尿病到糖尿病性心肌病——关于微小RNA作用的系统综述
Curr Diab Rep. 2025 Jul 15;25(1):42. doi: 10.1007/s11892-025-01590-6.
2
The role of myocardial fibrosis in the diabetic cardiomyopathy.心肌纤维化在糖尿病性心肌病中的作用。
Diabetol Metab Syndr. 2025 Jun 24;17(1):242. doi: 10.1186/s13098-025-01783-9.
3
Transcriptomics of tissue exosomes to investigate miR-195-5p's amelioration of endometrial fibrosis via the YAP-Smad7 pathway: an animal study.

本文引用的文献

1
Fibrosis of the diabetic heart: Clinical significance, molecular mechanisms, and therapeutic opportunities.糖尿病性心肌病的纤维化:临床意义、分子机制及治疗前景
Adv Drug Deliv Rev. 2021 Sep;176:113904. doi: 10.1016/j.addr.2021.113904. Epub 2021 Jul 29.
2
The Diabetic Cardiomyopathy: The Contributing Pathophysiological Mechanisms.糖尿病性心肌病:相关病理生理机制
Front Med (Lausanne). 2021 Jun 30;8:695792. doi: 10.3389/fmed.2021.695792. eCollection 2021.
3
Infarct in the Heart: What's MMP-9 Got to Do with It?心肌梗死:MMP-9 在其中扮演什么角色?
组织外泌体的转录组学研究 miR-195-5p 通过 YAP-Smad7 通路改善子宫内膜纤维化:一项动物研究。
J Transl Med. 2024 Nov 21;22(1):1050. doi: 10.1186/s12967-024-05871-8.
4
Linc-ROR Modulates the Endothelial-Mesenchymal Transition of Endothelial Progenitor Cells through the miR-145/Smad3 Signaling Pathway.Linc-ROR 通过 miR-145/Smad3 信号通路调节内皮祖细胞的内皮间质转化。
Physiol Res. 2024 Aug 31;73(4):565-576. doi: 10.33549/physiolres.935303.
5
Effect of Gegen Qinlian Decoction on the regulation of gut microbiota and metabolites in type II diabetic rats.葛根芩连汤对Ⅱ型糖尿病大鼠肠道微生物群及代谢产物的调节作用
Front Microbiol. 2024 Aug 21;15:1429360. doi: 10.3389/fmicb.2024.1429360. eCollection 2024.
6
Roles of non-coding RNA in diabetic cardiomyopathy.非编码 RNA 在糖尿病心肌病中的作用。
Cardiovasc Diabetol. 2024 Jun 29;23(1):227. doi: 10.1186/s12933-024-02252-9.
7
Fetal Brain-Derived Exosomal miRNAs from Maternal Blood: Potential Diagnostic Biomarkers for Fetal Alcohol Spectrum Disorders (FASDs).胎儿血源性外泌体 miRNAs 作为胎儿酒精谱系障碍(FASDs)的潜在诊断生物标志物。
Int J Mol Sci. 2024 May 27;25(11):5826. doi: 10.3390/ijms25115826.
8
Obstructive sleep apnea alters microRNA levels: Effects of continuous positive airway pressure.阻塞性睡眠呼吸暂停会改变微小RNA水平:持续气道正压通气的影响。
Med Res Arch. 2024 Jan;12(1). doi: 10.18103/mra.v12i1.4975.
9
Mir-195-5p targets Smad7 regulation of the Wnt/β-catenin pathway to promote osteogenic differentiation of vascular smooth muscle cells.Mir-195-5p 通过靶向 Smad7 调控 Wnt/β-连环蛋白信号通路,促进血管平滑肌细胞的成骨分化。
BMC Cardiovasc Disord. 2024 Apr 23;24(1):221. doi: 10.1186/s12872-024-03891-2.
10
Intercellular communication in peritoneal dialysis.腹膜透析中的细胞间通讯
Front Physiol. 2024 Feb 8;15:1331976. doi: 10.3389/fphys.2024.1331976. eCollection 2024.
Biomolecules. 2021 Mar 25;11(4):491. doi: 10.3390/biom11040491.
4
MFGE8 is down-regulated in cardiac fibrosis and attenuates endothelial-mesenchymal transition through Smad2/3-Snail signalling pathway.MFGE8 在心脏纤维化中下调,并通过 Smad2/3-Snail 信号通路抑制内皮间质转化。
J Cell Mol Med. 2020 Nov;24(21):12799-12812. doi: 10.1111/jcmm.15871. Epub 2020 Sep 17.
5
MiR-195 promotes myocardial fibrosis in MI rats via targeting TGF-β1/Smad.miR-195 通过靶向 TGF-β1/Smad 促进 MI 大鼠心肌纤维化。
J Biol Regul Homeost Agents. 2020 Jul-Aug;34(4):1325-1332. doi: 10.23812/20-201-A.
6
MicroRNA-132 attenuated cardiac fibrosis in myocardial infarction-induced heart failure rats.微小 RNA-132 减轻心肌梗死后心力衰竭大鼠的心肌纤维化。
Biosci Rep. 2020 Sep 30;40(9). doi: 10.1042/BSR20201696.
7
Roles of circular RNAs in diabetic complications: From molecular mechanisms to therapeutic potential.环状 RNA 在糖尿病并发症中的作用:从分子机制到治疗潜力。
Gene. 2020 Dec 30;763:145066. doi: 10.1016/j.gene.2020.145066. Epub 2020 Aug 19.
8
Role of AMP-activated protein kinase on cardio-metabolic abnormalities in the development of diabetic cardiomyopathy: A molecular landscape.AMP 激活的蛋白激酶在糖尿病心肌病发展中心血管代谢异常中的作用:分子全景。
Eur J Pharmacol. 2020 Dec 5;888:173376. doi: 10.1016/j.ejphar.2020.173376. Epub 2020 Aug 15.
9
Cortical Bone Derived Stem Cells Modulate Cardiac Fibroblast Response via miR-18a in the Heart After Injury.皮质骨来源的干细胞通过miR-18a调节心脏损伤后心脏成纤维细胞的反应。
Front Cell Dev Biol. 2020 Jun 23;8:494. doi: 10.3389/fcell.2020.00494. eCollection 2020.
10
Inhibition of miR-223 attenuates the NLRP3 inflammasome activation, fibrosis, and apoptosis in diabetic cardiomyopathy.抑制 miR-223 可减轻糖尿病心肌病中 NLRP3 炎性小体的激活、纤维化和细胞凋亡。
Life Sci. 2020 Sep 1;256:117980. doi: 10.1016/j.lfs.2020.117980. Epub 2020 Jun 16.