Suppr超能文献

与肿瘤微环境相关的免疫相关多lncRNA特征在食管癌中的预后价值

Prognostic Value of Immune-Related Multi-IncRNA Signatures Associated With Tumor Microenvironment in Esophageal Cancer.

作者信息

Pang Jingjing, Pan He, Yang Chunxiu, Meng Pei, Xie Wen, Li Jiahao, Li Yueying, Xiao Shu-Yuan

机构信息

Department of Pathology, Wuhan University Center for Pathology and Molecular Diagnostics, Zhongnan Hospital of Wuhan University, Wuhan, China.

Department of Pathology, University of Chicago Medicine, Chicago, IL, United States.

出版信息

Front Genet. 2021 Sep 30;12:722601. doi: 10.3389/fgene.2021.722601. eCollection 2021.

Abstract

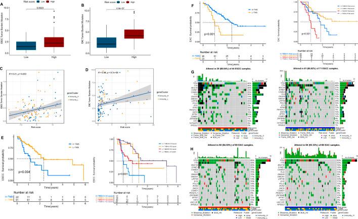
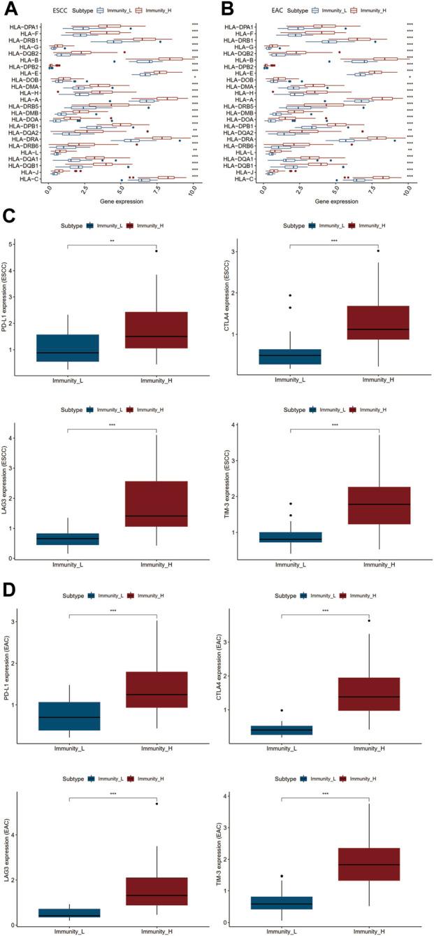
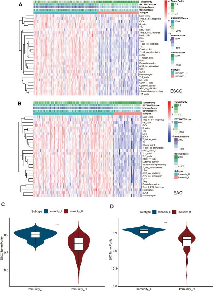
Esophageal cancer is the eighth most common cancer and the sixth leading cause of cancer death worldwide. Hence, for a better understanding of tumor microenvironment and to seek for novel molecular targets for esophageal cancer, we performed related studies on two histopathological subtypes of esophageal cancer: esophageal squamous cell carcinoma (ESCC) and esophageal adenocarcinoma (EAC). Bioinformatic analyses were conducted based on the RNA-seq, genomic mutation, and clinical data from TCGA and GEO cohorts. We clustered patients into high-immunity and low-immunity groups through the ssGSEA results. The ESTIMATE algorithm was used to evaluate the tumor microenvironment. Patients with high immunity in both ESCC and EAC had lower tumor purity and poor survival. Subsequently, CIBERSORT was performed to learn about the detailed difference of tumor-infiltrating lymphocytes (TILs) between high- and low-immunity patients. Specific increase of M2 macrophages and decrease of activated dendric cells can be observed in ESCC and EAC, respectively. The most enriched functions and pathways of high-immunity patients were immunoglobulin complex, MHC class II protein complex, and allograft rejection according to the GO terms and KEGG. Two prognostic immune-related multi-lncRNA risk models were constructed and validated by ROC curve and PCA in ESCC and EAC. High-risk patients in both subtypes had poor survival, advanced clinical characteristics, and higher drug susceptibility except cisplatin and sorafenib. In addition, the tumor mutation burden (TMB) was positively correlated with the risk level in the ESCC and EAC and showed distinct differences between the two subtypes. In summary, we comprehensively analyzed the tumor microenvironment for two subtypes of esophageal cancer, identified two multi-lncRNA signatures predictive for the prognosis, and explored the possibility of the signatures to forecast drug susceptibility as well as TMB for the first time. The findings may serve as a conceptual basis for innovative strategy of individualized immunotherapy for esophageal cancer.

摘要

食管癌是全球第八大常见癌症,也是癌症死亡的第六大主要原因。因此,为了更好地了解肿瘤微环境并寻找食管癌的新分子靶点,我们对食管癌的两种组织病理学亚型进行了相关研究:食管鳞状细胞癌(ESCC)和食管腺癌(EAC)。基于来自TCGA和GEO队列的RNA测序、基因组突变和临床数据进行了生物信息学分析。我们通过单样本基因集富集分析(ssGSEA)结果将患者分为高免疫组和低免疫组。使用ESTIMATE算法评估肿瘤微环境。ESCC和EAC中具有高免疫力的患者肿瘤纯度较低且生存率较差。随后,进行CIBERSORT分析以了解高免疫组和低免疫组患者之间肿瘤浸润淋巴细胞(TILs)的详细差异。在ESCC和EAC中分别观察到M2巨噬细胞的特异性增加和活化树突状细胞的减少。根据基因本体论(GO)术语和京都基因与基因组百科全书(KEGG),高免疫组患者最富集的功能和通路是免疫球蛋白复合物、MHC II类蛋白复合物和同种异体移植排斥。构建了两个与免疫相关的多lncRNA预后风险模型,并在ESCC和EAC中通过ROC曲线和主成分分析(PCA)进行了验证。两个亚型中的高危患者生存率较差、临床特征晚期,除顺铂和索拉非尼外药物敏感性较高。此外,肿瘤突变负荷(TMB)与ESCC和EAC中的风险水平呈正相关,并且在两种亚型之间表现出明显差异。总之,我们全面分析了食管癌两种亚型的肿瘤微环境,鉴定了两个可预测预后的多lncRNA特征,并首次探索了这些特征预测药物敏感性以及TMB的可能性。这些发现可能为食管癌个体化免疫治疗的创新策略提供概念基础。

https://cdn.ncbi.nlm.nih.gov/pmc/blobs/c6e2/8516150/9ad8adb0423a/fgene-12-722601-g001.jpg

文献检索

告别复杂PubMed语法,用中文像聊天一样搜索,搜遍4000万医学文献。AI智能推荐,让科研检索更轻松。

立即免费搜索

文件翻译

保留排版,准确专业,支持PDF/Word/PPT等文件格式,支持 12+语言互译。

免费翻译文档

深度研究

AI帮你快速写综述,25分钟生成高质量综述,智能提取关键信息,辅助科研写作。

立即免费体验