• 文献检索
  • 文档翻译
  • 深度研究
  • 学术资讯
  • Suppr Zotero 插件Zotero 插件
  • 邀请有礼
  • 套餐&价格
  • 历史记录
应用&插件
Suppr Zotero 插件Zotero 插件浏览器插件Mac 客户端Windows 客户端微信小程序
定价
高级版会员购买积分包购买API积分包
服务
文献检索文档翻译深度研究API 文档MCP 服务
关于我们
关于 Suppr公司介绍联系我们用户协议隐私条款
关注我们

Suppr 超能文献

核心技术专利:CN118964589B侵权必究
粤ICP备2023148730 号-1Suppr @ 2026

文献检索

告别复杂PubMed语法,用中文像聊天一样搜索,搜遍4000万医学文献。AI智能推荐,让科研检索更轻松。

立即免费搜索

文件翻译

保留排版,准确专业,支持PDF/Word/PPT等文件格式,支持 12+语言互译。

免费翻译文档

深度研究

AI帮你快速写综述,25分钟生成高质量综述,智能提取关键信息,辅助科研写作。

立即免费体验

PER2 调节心脏生物钟对缺血/再灌注损伤的反应性氧物种产生的易感性。

PER2 Regulates Reactive Oxygen Species Production in the Circadian Susceptibility to Ischemia/Reperfusion Injury in the Heart.

机构信息

Department of Anesthesiology, Zhujiang Hospital, Southern Medical University, Guangzhou, Guangdong 510282, China.

出版信息

Oxid Med Cell Longev. 2021 Oct 8;2021:6256399. doi: 10.1155/2021/6256399. eCollection 2021.

DOI:10.1155/2021/6256399
PMID:34659637
原文链接:https://pmc.ncbi.nlm.nih.gov/articles/PMC8519710/
Abstract

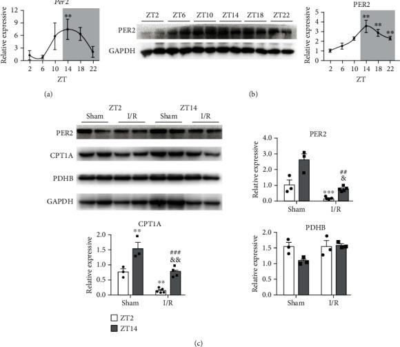
The main objective of this study was to investigate the diurnal differences in Period 2 (PER2) expression in myocardial ischemia-reperfusion (I/R) injury. We investigated diurnal variations in oxidative stress and energy metabolism after myocardial I/R in vitro and in vivo. In addition, we also analyzed the effects of HO treatment and serum shock in H9c2 cells transfected with silencing RNA against Per2 (siRNA-Per2) in vitro. We used C57BL/6 male mice to construct a model of I/R injury at zeitgeber time (ZT) 2 and ZT14 by synchronizing the circadian rhythms. Our in vivo analysis demonstrated that there were diurnal differences in the severity of injury caused by myocardial infarctions, with more injury occurring in the daytime. PER2 was significantly reduced in heart tissue in the daytime and was higher at night. Our results also showed that more severe injury of mitochondrial function in daytime produced more reactive oxygen species (ROS) and less ATP, which increased myocardial injury. In vitro, our findings presented a similar trend showing that apoptosis of H9c2 cells was increased when PER2 expression was lower. Meanwhile, downregulation of PER2 disrupted the oxidative balance by increasing ROS and mitochondrial injury. The result was a reduction in ATP and failure to provide sufficient energy protection for cardiomyocytes.

摘要

本研究的主要目的是探讨心肌缺血再灌注(I/R)损伤中 PER2 表达的昼夜差异。我们研究了体外和体内心肌 I/R 后氧化应激和能量代谢的昼夜变化。此外,我们还分析了 HO 处理和沉默 RNA 转染的 H9c2 细胞(siRNA-Per2)血清休克对 PER2 的影响。我们使用 C57BL/6 雄性小鼠在 Zeitgeber 时间(ZT)2 和 ZT14 构建 I/R 损伤模型,使昼夜节律同步。我们的体内分析表明,心肌梗死引起的损伤严重程度存在昼夜差异,白天损伤更严重。PER2 在白天的心脏组织中显著减少,夜间升高。我们的结果还表明,白天线粒体功能更严重的损伤会产生更多的活性氧(ROS)和更少的 ATP,从而增加心肌损伤。在体外,我们的发现呈现出相似的趋势,即当 PER2 表达较低时,H9c2 细胞的凋亡增加。同时,PER2 的下调通过增加 ROS 和线粒体损伤破坏了氧化平衡,导致 ATP 减少,无法为心肌细胞提供足够的能量保护。

https://cdn.ncbi.nlm.nih.gov/pmc/blobs/fd5a/8519710/7be8558e5ec5/OMCL2021-6256399.004.jpg
https://cdn.ncbi.nlm.nih.gov/pmc/blobs/fd5a/8519710/b046e4eeac35/OMCL2021-6256399.001.jpg
https://cdn.ncbi.nlm.nih.gov/pmc/blobs/fd5a/8519710/7e4249554908/OMCL2021-6256399.002.jpg
https://cdn.ncbi.nlm.nih.gov/pmc/blobs/fd5a/8519710/497fc3135a4a/OMCL2021-6256399.003.jpg
https://cdn.ncbi.nlm.nih.gov/pmc/blobs/fd5a/8519710/7be8558e5ec5/OMCL2021-6256399.004.jpg
https://cdn.ncbi.nlm.nih.gov/pmc/blobs/fd5a/8519710/b046e4eeac35/OMCL2021-6256399.001.jpg
https://cdn.ncbi.nlm.nih.gov/pmc/blobs/fd5a/8519710/7e4249554908/OMCL2021-6256399.002.jpg
https://cdn.ncbi.nlm.nih.gov/pmc/blobs/fd5a/8519710/497fc3135a4a/OMCL2021-6256399.003.jpg
https://cdn.ncbi.nlm.nih.gov/pmc/blobs/fd5a/8519710/7be8558e5ec5/OMCL2021-6256399.004.jpg

相似文献

1
PER2 Regulates Reactive Oxygen Species Production in the Circadian Susceptibility to Ischemia/Reperfusion Injury in the Heart.PER2 调节心脏生物钟对缺血/再灌注损伤的反应性氧物种产生的易感性。
Oxid Med Cell Longev. 2021 Oct 8;2021:6256399. doi: 10.1155/2021/6256399. eCollection 2021.
2
Cardiac Per2 functions as novel link between fatty acid metabolism and myocardial inflammation during ischemia and reperfusion injury of the heart.心脏 Per2 作为脂肪酸代谢和心肌缺血再灌注损伤期间心肌炎症之间的新联系发挥作用。
PLoS One. 2013 Aug 20;8(8):e71493. doi: 10.1371/journal.pone.0071493. eCollection 2013.
3
The Circadian PER2 Enhancer Nobiletin Reverses the Deleterious Effects of Midazolam in Myocardial Ischemia and Reperfusion Injury.节律 PER2 增强子川陈皮素逆转咪达唑仑在心肌缺血再灌注损伤中的有害作用。
Curr Pharm Des. 2018;24(28):3376-3383. doi: 10.2174/1381612824666180924102530.
4
Intense light as anticoagulant therapy in humans.强光作为人类的抗凝治疗。
PLoS One. 2020 Dec 31;15(12):e0244792. doi: 10.1371/journal.pone.0244792. eCollection 2020.
5
Postischemic application of estrogen ameliorates myocardial damage in an in vivo mouse model.在体内小鼠模型中,缺血后应用雌激素可改善心肌损伤。
J Surg Res. 2018 Nov;231:366-372. doi: 10.1016/j.jss.2018.05.076. Epub 2018 Jun 29.
6
Importance of Per2 in cardiac mitochondrial protection during stress.节律蛋白 Per2 在应激状态下对心肌线粒体的保护作用
Sci Rep. 2024 Jan 14;14(1):1290. doi: 10.1038/s41598-024-51799-w.
7
Intense Light-Mediated Circadian Cardioprotection via Transcriptional Reprogramming of the Endothelium.强光介导的通过内皮细胞转录重编程的昼夜节律心脏保护。
Cell Rep. 2019 Aug 6;28(6):1471-1484.e11. doi: 10.1016/j.celrep.2019.07.020.
8
Circadian Rhythm-Dependent Therapy by Composite Targeted Polyphenol Nanoparticles for Myocardial Ischemia-Reperfusion Injury.基于复合靶向多酚纳米粒的昼夜节律依赖性治疗心肌缺血再灌注损伤。
ACS Nano. 2024 Oct 15;18(41):28154-28169. doi: 10.1021/acsnano.4c07690. Epub 2024 Oct 7.
9
Paraoxonase 2 protects against acute myocardial ischemia-reperfusion injury by modulating mitochondrial function and oxidative stress via the PI3K/Akt/GSK-3β RISK pathway.对氧磷酶 2 通过调节线粒体功能和氧化应激通过 PI3K/Akt/GSK-3β RISK 途径来保护急性心肌缺血再灌注损伤。
J Mol Cell Cardiol. 2019 Apr;129:154-164. doi: 10.1016/j.yjmcc.2019.02.008. Epub 2019 Feb 23.
10
Cardioprotection via preserved mitochondrial structure and function in the mPer2-mutant mouse myocardium.mPer2 突变小鼠心肌中线粒体结构和功能的保护与心脏保护
Am J Physiol Heart Circ Physiol. 2013 Aug 15;305(4):H477-83. doi: 10.1152/ajpheart.00914.2012. Epub 2013 Jun 14.

引用本文的文献

1
Diurnal Variation in Melatonin-Mediated Cardiac Protection via Per2 Expression in Heart.褪黑素通过心脏中Per2表达介导的心脏保护的昼夜变化。
J Pineal Res. 2025 Mar;77(2):e70036. doi: 10.1111/jpi.70036.
2
Importance of Per2 in cardiac mitochondrial protection during stress.节律蛋白 Per2 在应激状态下对心肌线粒体的保护作用
Sci Rep. 2024 Jan 14;14(1):1290. doi: 10.1038/s41598-024-51799-w.
3
PER2 regulates odontoblastic differentiation of dental papilla cells intracellular ATP content and reactive oxygen species levels.PER2 调节牙髓细胞的成牙本质分化、细胞内 ATP 含量和活性氧水平。

本文引用的文献

1
Melatonin Protects Goat Spermatogonial Stem Cells against Oxidative Damage during Cryopreservation by Improving Antioxidant Capacity and Inhibiting Mitochondrial Apoptosis Pathway.褪黑素通过提高抗氧化能力和抑制线粒体凋亡途径来保护山羊精原干细胞免受冷冻保存过程中的氧化损伤。
Oxid Med Cell Longev. 2020 Dec 31;2020:5954635. doi: 10.1155/2020/5954635. eCollection 2020.
2
Proinflammatory Cytokines Perturb Mouse and Human Pancreatic Islet Circadian Rhythmicity and Induce Uncoordinated β-Cell Clock Gene Expression via Nitric Oxide, Lysine Deacetylases, and Immunoproteasomal Activity.促炎细胞因子通过一氧化氮、赖氨酸去乙酰化酶和免疫蛋白酶体活性扰乱小鼠和人胰岛的生物钟节律,并诱导不协调的β细胞时钟基因表达。
Int J Mol Sci. 2020 Dec 23;22(1):83. doi: 10.3390/ijms22010083.
3
PeerJ. 2023 Dec 7;11:e16489. doi: 10.7717/peerj.16489. eCollection 2023.
4
Estrogen-mediated mitigation of cardiac oxidative stress in ovariectomized rats is associated with upregulated cardiac circadian clock Per2 and heart-specific miRNAs.雌激素介导的去卵巢大鼠心脏氧化应激缓解与心脏生物钟 Per2 和心脏特异性 miRNA 的上调有关。
Life Sci. 2023 Oct 15;331:122038. doi: 10.1016/j.lfs.2023.122038. Epub 2023 Aug 22.
5
Overview of the Circadian Clock in the Hair Follicle Cycle.概述毛囊周期中的生物钟。
Biomolecules. 2023 Jul 3;13(7):1068. doi: 10.3390/biom13071068.
Radial Motion Estimation of Myocardium in Rats with Myocardial Infarction: A Hybrid Method of FNCCGLAM and Polar Transformation.心肌梗死后大鼠心肌径向运动的估计:FNCCGLAM 和极坐标变换的混合方法。
Ultrasound Med Biol. 2020 Dec;46(12):3413-3425. doi: 10.1016/j.ultrasmedbio.2020.08.014. Epub 2020 Sep 10.
4
Kruppel-Like Factor 15 Regulates the Circadian Susceptibility to Ischemia Reperfusion Injury in the Heart.Kruppel样因子15调节心脏对缺血再灌注损伤的昼夜易感性。
Circulation. 2020 Apr 28;141(17):1427-1429. doi: 10.1161/CIRCULATIONAHA.119.041664. Epub 2020 Apr 27.
5
Cyclin-dependent kinase 5 (CDK5) regulates the circadian clock.周期蛋白依赖性激酶 5(CDK5)调节生物钟。
Elife. 2019 Nov 5;8:e50925. doi: 10.7554/eLife.50925.
6
The intestinal microbiota programs diurnal rhythms in host metabolism through histone deacetylase 3.肠道微生物群通过组蛋白去乙酰化酶 3 调控宿主代谢的昼夜节律。
Science. 2019 Sep 27;365(6460):1428-1434. doi: 10.1126/science.aaw3134.
7
Intense Light-Mediated Circadian Cardioprotection via Transcriptional Reprogramming of the Endothelium.强光介导的通过内皮细胞转录重编程的昼夜节律心脏保护。
Cell Rep. 2019 Aug 6;28(6):1471-1484.e11. doi: 10.1016/j.celrep.2019.07.020.
8
Role of Platelet Activation and Oxidative Stress in the Evolution of Myocardial Infarction.血小板激活和氧化应激在心肌梗死演变中的作用。
J Cardiovasc Pharmacol Ther. 2019 Nov;24(6):509-520. doi: 10.1177/1074248419861437. Epub 2019 Jul 7.
9
Carvedilol and thyroid hormones co-administration mitigates oxidative stress and improves cardiac function after acute myocardial infarction.卡维地洛与甲状腺激素联合给药可减轻急性心肌梗死后的氧化应激并改善心功能。
Eur J Pharmacol. 2019 Jul 5;854:159-166. doi: 10.1016/j.ejphar.2019.04.024. Epub 2019 Apr 13.
10
Dim light at night impairs recovery from global cerebral ischemia.夜间光照会损害大脑全局缺血的恢复。
Exp Neurol. 2019 Jul;317:100-109. doi: 10.1016/j.expneurol.2019.02.008. Epub 2019 Feb 26.