Department of Urology, Renmin Hospital of Wuhan University, Wuhan, China.
Reproductive Medical Center, Renmin Hospital of Wuhan University and Hubei Clinic Research Center for Assisted Reproductive Technology and Embryonic Development, Wuhan, China.
Oxid Med Cell Longev. 2021 Oct 6;2021:6630343. doi: 10.1155/2021/6630343. eCollection 2021.
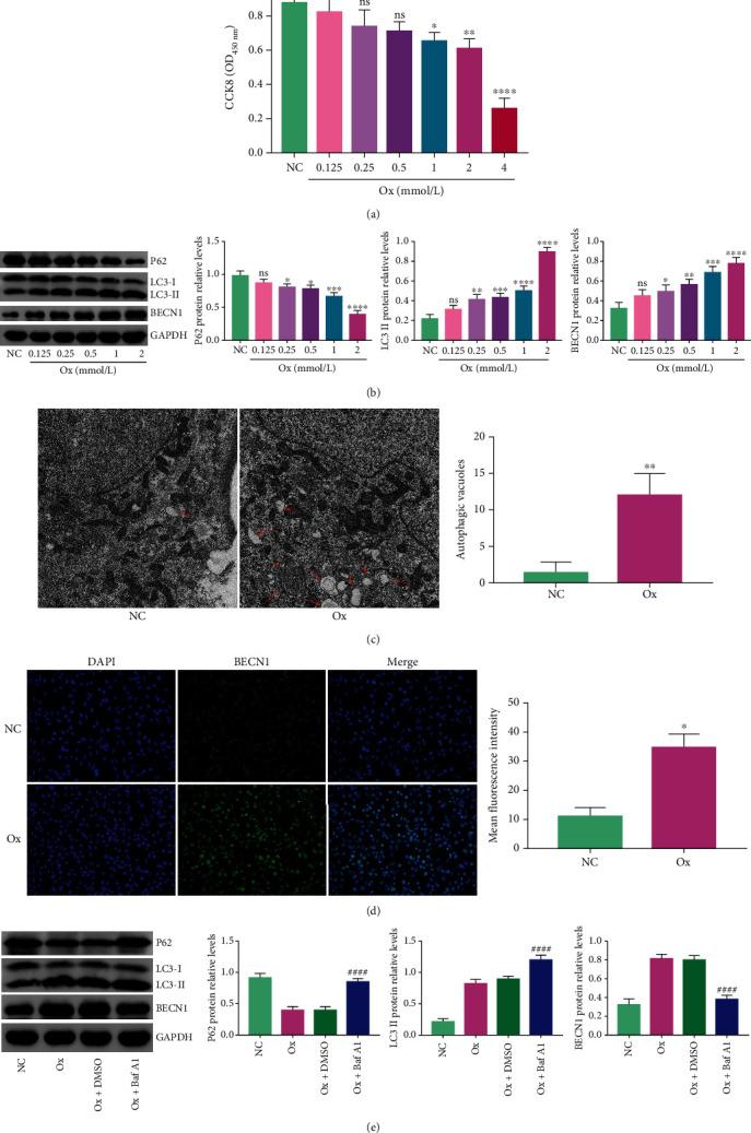
Renal tubular epithelial cell damage is the basis for the formation of kidney stones. Oxalate can induce human proximal tubular (HK-2) cells to undergo autophagy and ferroptosis. The present study was aimed at investigating whether the ferroptosis of HK-2 cells induced by oxalate is caused by the excessive activation of autophagy. We treated HK-2 cells with 2 mmol/L of oxalate to establish a kidney stone model. First, we tested the degree of oxidative damage and the level of autophagy and ferroptosis in the control group and the oxalate intervention group. We then knocked down and overexpressed the gene and knocked down the gene in HK-2 cells, followed by redetection of the above indicators. We confirmed that oxalate could induce autophagy and ferroptosis in HK-2 cells. Moreover, after oxalate treatment, overexpression of the gene increased cell oxidative damage and ferroptosis. In addition, knockdown of reversed the effect of oxalate-induced ferroptosis in HK-2 cells. Our results show that the effects of oxalate on the ferroptosis of HK-2 cells are caused by the activation of autophagy, and knockdown of the could ameliorate this effect.
肾小管上皮细胞损伤是肾结石形成的基础。草酸盐可诱导人近端肾小管(HK-2)细胞发生自噬和铁死亡。本研究旨在探讨草酸盐诱导 HK-2 细胞铁死亡是否是由于自噬过度激活所致。我们用 2mmol/L 的草酸盐处理 HK-2 细胞,建立肾结石模型。首先,我们检测了对照组和草酸盐干预组的氧化损伤程度、自噬和铁死亡水平。然后,我们在 HK-2 细胞中转录抑制和过表达 基因,并敲低 基因,然后再次检测上述指标。我们证实草酸盐可诱导 HK-2 细胞发生自噬和铁死亡。此外,草酸盐处理后,过表达 基因增加了细胞氧化损伤和铁死亡。此外,敲低 逆转了草酸盐诱导的 HK-2 细胞铁死亡的作用。我们的结果表明,草酸盐对 HK-2 细胞铁死亡的影响是由自噬的激活引起的,而 基因的敲低可以改善这种作用。