Joosten Stacey E P, Wellenstein Marius, Koornstra Rutger, van Rossum Annelot, Sanders Joyce, van der Noort Vincent, Ferrandez Maria C, Harkes Rolf, Mandjes Ingrid A M, Rosing Hilde, Huitema Alwin, Beijnen Jos H, Wesseling Jelle, van Diest Paul J, Horlings Hugo M, Linn Sabine C, Zwart Wilbert
Division of Oncogenomics, Oncode Institute, The Netherlands Cancer Institute, Amsterdam, The Netherlands.
WSK Medical B.V, Amsterdam, The Netherlands.
NPJ Breast Cancer. 2021 Oct 20;7(1):138. doi: 10.1038/s41523-021-00344-3.
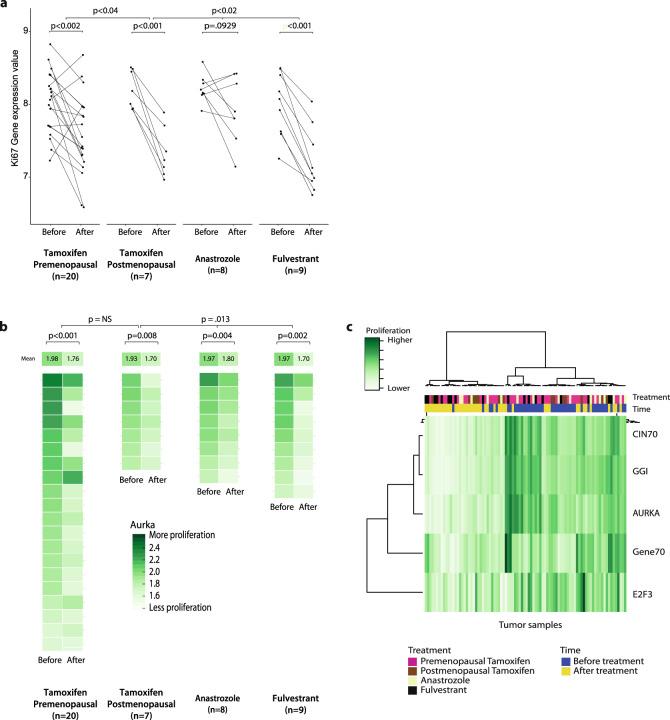
Window studies are gaining traction to assess (molecular) changes in short timeframes. Decreased tumor cell positivity for the proliferation marker Ki67 is often used as a proxy for treatment response. Immunohistochemistry (IHC)-based Ki67 on tissue from neo-adjuvant trials was previously reported to be predictive for long-term response to endocrine therapy for breast cancer in postmenopausal women, but none of these trials enrolled premenopausal women. Nonetheless, the marker is being used on this subpopulation. We compared pathologist assessed IHC-based Ki67 in samples from pre- and postmenopausal women in a neo-adjuvant, endocrine therapy focused trial (NCT00738777), randomized between tamoxifen, anastrozole, or fulvestrant. These results were compared with (1) IHC-based Ki67 scoring by AI, (2) mitotic figures, (3) mRNA-based Ki67, (4) five independent gene expression signatures capturing proliferation, and (5) blood levels for tamoxifen and its metabolites as well as estradiol. Upon tamoxifen, IHC-based Ki67 levels were decreased in both pre- and postmenopausal breast cancer patients, which was confirmed using mRNA-based cell proliferation markers. The magnitude of decrease of Ki67 IHC was smaller in pre- versus postmenopausal women. We found a direct relationship between post-treatment estradiol levels and the magnitude of the Ki67 decrease in tumors. These data suggest IHC-based Ki67 may be an appropriate biomarker for tamoxifen response in premenopausal breast cancer patients, but anti-proliferative effect size depends on estradiol levels.
窗口研究在评估短时间内的(分子)变化方面越来越受到关注。增殖标志物Ki67的肿瘤细胞阳性率降低常被用作治疗反应的替代指标。先前有报道称,基于免疫组织化学(IHC)检测新辅助试验组织中的Ki67,可预测绝经后女性乳腺癌内分泌治疗的长期反应,但这些试验均未纳入绝经前女性。尽管如此,该标志物仍被用于这一亚组人群。在一项以新辅助内分泌治疗为重点的试验(NCT00738777)中,我们比较了绝经前和绝经后女性样本中病理学家评估的基于IHC的Ki67,这些患者被随机分配接受他莫昔芬、阿那曲唑或氟维司群治疗。将这些结果与以下各项进行了比较:(1)人工智能基于IHC的Ki67评分,(2)有丝分裂计数,(3)基于mRNA的Ki67,(4)五个独立的捕获增殖的基因表达特征,以及(5)他莫昔芬及其代谢物以及雌二醇的血液水平。使用他莫昔芬治疗后,绝经前和绝经后乳腺癌患者基于IHC的Ki67水平均降低,这一点通过基于mRNA的细胞增殖标志物得到了证实。绝经前女性Ki67 IHC的降低幅度小于绝经后女性。我们发现治疗后雌二醇水平与肿瘤中Ki67降低幅度之间存在直接关系。这些数据表明,基于IHC的Ki67可能是绝经前乳腺癌患者他莫昔芬反应的合适生物标志物,但抗增殖效应大小取决于雌二醇水平。